Cos'è ElectroYou | Login Iscriviti

ElectroYou - la comunità dei professionisti del mondo elettrico

Riparazione switching: FET che salta ad ogni accensione

Elettronica lineare e digitale: didattica ed applicazioni

Moderatori: Foto Utentecarloc, Foto Utenteg.schgor, Foto UtenteBrunoValente, Foto UtenteIsidoroKZ

1
voti

[1] Riparazione switching: FET che salta ad ogni accensione

Messaggioda Foto Utenteauato » 31 ott 2014, 23:20

Ciao O_/
Ritorno nuovamente su una riparazione di un alimentatore switching, avendo ricevuto qui, già in passato, non solo un validissimo aiuto nella ricerca del guasto ma anche preziose ed indimenticabili "perle" sull'elettronica generale.
Si tratta di un classico switching anni 70, di serie sugli oscilloscopi tektronix 22xx. Funzionava magnificamente poi si è spento e non vuole saperne più di lavorare ancora. Ad ogni accensione salta dopo circa 1/2 secondo o 1 secondo il fusibile generale sulla 220 V, il MoSFET Q9070 ed il diodo CR907. Sempre gli stessi! L'alimentatore accenna a partire (si sente il fischio) ma, appunto come scrivevo sopra, dopo circa un secondo saltano questi tre componenti: il Mosfet si presenta in corto su tutti e tre i terminali o su Drain e Source, il diodo in corto in ambo i sensi.

Secondo il vostro parere, per circoscrivere ancor più il cerchio, cosa potrebbe essere?
Di chi andreste a sospettare per primo?
A cosa serve quel diodo CR907 e quel condensatore C907?

E' inutile dirvi che ho già controllato diversi componenti e fatto qualche decina di prove bruciando già altrettanti fusibili, diodi e mosfet. Attualmente sto pensando di sostituire tutti i condensatori (sebbene il capacimetro e il misuratore ESR dicano sempre bene - a tal proposito: vi è mai capitato di trovare un condensatore palesemente guasto tramite misuratori ESR? io mai trovato un condensatore elettrolitico guasto con questi piccoli misuratori di ESR della Peak Electronic) e sto terminando il controllo di tutti i transistori e diodi e di tutte le resistenze senza aver trovato altre anomalie. Al momento posso escludere con certezza i sovraccarichi al secondario di T948 (parte di bassa tensione) perché l'ho proprio smontato dal PCB e mantengo collegato solo il primario ai transistori finali Q947 e Q946 (che sono OK). Ho escluso anche il crowbar R934, VR935, Q935 e il moduletto di protezione termica siglato A18. C907 sembrerebbe OK e il ponte raddrizzatore è OK così come molti altri componenti nelle immediate vicinanze del mosfet.

Chiedo venia ma non riporto lo schema in FidoCadJ a causa della complessità del circuito e allego solo un printscreen delle sezioni interessate, preregolatore, inverter e parte del secondario di T948. Naturalmente, come potete immaginare, la mia paura sono i trasformatori (T906, T944 e T948).
Lo schema completo, per chi fosse interessato e curioso lo si può trovare facilmente in rete (per esempio qui http://bee.mif.pg.gda.pl/ciasteczkowypotwor/Tek/2230%20.pdf)

Un grazie per l'attenzione.
Allegati
1.JPG
Avatar utente
Foto Utenteauato
61 5
Frequentatore
Frequentatore
 
Messaggi: 115
Iscritto il: 9 ott 2012, 9:17

2
voti

[2] Re: Riparazione switching: FET che salta ad ogni accensione

Messaggioda Foto UtenteBrunoValente » 1 nov 2014, 13:27

Forse sbaglio ma mi pare che l'oscilloscopio funzioni solo a 110V, lo si capisce dalla tensione su C906 che è 145V invece di 310V..il guasto che lamenti sarebbe compatibile con una sovratensione di alimentazione.

Comunque il diodo CR907 è il raddrizzatore principale: il secondario 5-4,8 è l'uscita del pre-regolatore e quel diodo raddrizza l'onda quadra e genera la tensione su C940 per alimentare i circuiti a valle. Tutta la potenza dell'oscilloscopio passa di lì.

Il funzionamento è un po' cervellotico come spesso capita con Tektronix, faccio notare che il primario 1-2 e il secondario 5-4,8 sono di fatto in parallelo per i segnali e quindi ipotizzo che abbiano lo stesso numero di spire. Anche il verso di collegamento dei due avvolgimenti (puntino) è in accordo con questa ipotesi.

Tra i due avvolgimenti dovrebbe quindi esserci solo un certo delta di tensione continua che dipende dal valor della tensione di rete (sembrerebbe 145V e non 310) e la stessa tensione alternata ad onda quadra.

Partendo da queste considerazioni la comprensione del resto del funzionamento è un tantino semplificata :-)

Se non hai dubbi sulla correttezza della tensione di alimentazione allora potresti provare ad isolare il pin 10 dell'integrato per verificare se senza pilotaggio non salti più alcun componente.

Verificato questo, sempre con il pin 10 scollegato, potresti misurare le tensioni di alimentazione dell'integrato tra i pin 12-13 e 8,11-13: dovresti trovare una tensione sufficiente a farlo oscillare ma inferiore a quella normale.
Potresti, sempre nelle stesse condizioni, vedere con l'oscilloscopio la forma d'onda sul pin 10 ( sempre scollegato dal mosfet)

In tutto questo fai molta attenzione: quella parte di circuito non è isolata dalla rete, quindi è mooolto pericolosa e non puoi collegarci l'oscilloscopio senza prendere precauzioni adeguate.

La soluzione ideale a questi pericoli sarebbe un bel trasformatore di isolamento messo in ingresso.
Avatar utente
Foto UtenteBrunoValente
39,6k 7 11 13
G.Master EY
G.Master EY
 
Messaggi: 7796
Iscritto il: 8 mag 2007, 14:48

0
voti

[3] Re: Riparazione switching: FET che salta ad ogni accensione

Messaggioda Foto Utenteauato » 1 nov 2014, 18:10

Grazie Bruno.
Ho la possibilità di un trasformatore di isolamento, che poi è un variac, quindo potrei anche togliermi la curiosità di alimentarlo a 110Vac oltre che a 220Vac. Tuttavia l'oscilloscopio funzionava tranquillamente a 220 V fino a poco tempo fa e non esiste alcun commutatore 220 V/110V.

Ho bisogno di qualche giorno per finire di controllare qualche componente residuo e rimontare un po' tutto, poi procederò con queste verifiche a mosfet scollegato e aggiorno qui :ok:
Avatar utente
Foto Utenteauato
61 5
Frequentatore
Frequentatore
 
Messaggi: 115
Iscritto il: 9 ott 2012, 9:17

1
voti

[4] Re: Riparazione switching: FET che salta ad ogni accensione

Messaggioda Foto UtenteBrunoValente » 1 nov 2014, 18:56

No, attenzione, il variac non isola l'uscita dall'ingresso!!

Per quanto riguarda il valore della tensione di alimentazione controlla cosa c'è scritto sul manuale dell'oscilloscopio.

Di quale modello si tratta?
Avatar utente
Foto UtenteBrunoValente
39,6k 7 11 13
G.Master EY
G.Master EY
 
Messaggi: 7796
Iscritto il: 8 mag 2007, 14:48

1
voti

[5] Re: Riparazione switching: FET che salta ad ogni accensione

Messaggioda Foto UtenteBrunoValente » 1 nov 2014, 19:11

Ho visto il manuale, pare accetti tensioni da 90V a250V, quindi non è quello il problema.
Avatar utente
Foto UtenteBrunoValente
39,6k 7 11 13
G.Master EY
G.Master EY
 
Messaggi: 7796
Iscritto il: 8 mag 2007, 14:48

0
voti

[6] Re: Riparazione switching: FET che salta ad ogni accensione

Messaggioda Foto Utenteauato » 1 nov 2014, 20:17

Si, ho controllato meglio e confermo che quello che ho è un variac e, come ben dici, non è isolato.
Avatar utente
Foto Utenteauato
61 5
Frequentatore
Frequentatore
 
Messaggi: 115
Iscritto il: 9 ott 2012, 9:17

0
voti

[7] Re: Riparazione switching: FET che salta ad ogni accensione

Messaggioda Foto Utenteauato » 2 nov 2014, 2:03

Bruno, prima ancora di effettuare le verifiche sull'alimentatore del Tektronix, rileggendo la tua prima risposta mi sono reso conto di non avere ben intuito qualche passaggio ed ora sono curioso di capirci meglio.

Il funzionamento è un po' cervellotico come spesso capita con Tektronix, faccio notare che il primario 1-2 e il secondario 5-4,8 sono di fatto in parallelo per i segnali e quindi ipotizzo che abbiano lo stesso numero di spire. Anche il verso di collegamento dei due avvolgimenti (puntino) è in accordo con questa ipotesi.


Se gentilmente, se possibile in un modo descrittivo semplice, potresti spiegarmi meglio come si intuisce questo parallelo tra i due avvolgimenti dal punto di vista dei segnali.

Tra i due avvolgimenti dovrebbe quindi esserci solo un certo delta di tensione continua che dipende dal valor della tensione di rete (sembrerebbe 145V e non 310) e la stessa tensione alternata ad onda quadra.


Anche qui non mi è chiaro. Perché dovrebbe esserci un delta di tensione continua?

Ciro
Avatar utente
Foto Utenteauato
61 5
Frequentatore
Frequentatore
 
Messaggi: 115
Iscritto il: 9 ott 2012, 9:17

2
voti

[8] Re: Riparazione switching: FET che salta ad ogni accensione

Messaggioda Foto UtenteBrunoValente » 3 nov 2014, 9:29

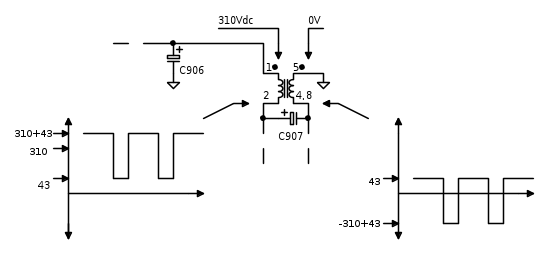
Nello schema che segue riporto solo le parti interessate, i valori di tensione riportati si riferiscono al caso di alimentazione a 220Vac.


Provo a spiegare:
come vedi il piedino 5 del secondario è collegato al riferimento, quindi è a 0V.

Il piedino 1 del primario è collegato al positivo del condensatore elettrolitico d'ingresso, quindi si trova alla tensione di rete raddrizzata che vale circa 145Vdc con 100Vac in ingresso e circa 310Vdc con 220Vac di ingresso ma devi considerare che, per i segnali, il piedino 1 si trova collegato anch'esso al riferimento perché la reattanza di C906 è praticamente zero alla frequenza di commutazione dello sweetching che è quella di funzionamento del trasformatore.

Gli altri due piedini, il 2 e il 4,8, sono collegati tra loro da C907 che pure presenta una reattanza nulla, quindi su entrambi dovrà esserci lo stesso identico segnale alternato ma con una diversa componente continua: quella sul piedino 4,8 sarà nulla mentre quella sul pedino 2 sarà di 145÷310V come per i piedini 1 e 5 (devi considerare che gli avvolgimenti del trasformatore sono un corto circuito per le componenti continue e contemporaneamente un circuito aperto per le componenti alternate).

Morale della favola: i due avvolgimenti si trovano di fatto in parallelo per i segnali e due avvolgimenti in parallelo di uno stesso trasformatore non possono che avere lo stesso identico numero di spire, altrimenti l'effetto sarebbe quello di un cortocircuito netto del trasformatore.
Avatar utente
Foto UtenteBrunoValente
39,6k 7 11 13
G.Master EY
G.Master EY
 
Messaggi: 7796
Iscritto il: 8 mag 2007, 14:48

0
voti

[9] Re: Riparazione switching: FET che salta ad ogni accensione

Messaggioda Foto Utenteauato » 4 nov 2014, 0:59

Grazie 1000 per la spiegazione, Bruno.
Ma qual è il senso di collegare sue avvolgimenti di egual spire in parallelo? Qui mi sfugge la scelta di questa configurazione circuitale.

e poi... se alimento in 220Vac efficaci, come valore di picco avrò 310V a pin 1 del primario, OK d'accordo... ma da dove escono quei 43V in più? Perché se ho ben capito dalle tue forme d'onda io avrei 353V sul drain del Mosfet. Dalla rete elettrica io però come faccio ad ottenere 353V se il valore max è 310? Secondo me sto facendo confusione :?
Avatar utente
Foto Utenteauato
61 5
Frequentatore
Frequentatore
 
Messaggi: 115
Iscritto il: 9 ott 2012, 9:17

1
voti

[10] Re: Riparazione switching: FET che salta ad ogni accensione

Messaggioda Foto UtenteBrunoValente » 4 nov 2014, 10:21

auato ha scritto:Ma qual è il senso di collegare sue avvolgimenti di egual spire in parallelo? Qui mi sfugge la scelta di questa configurazione circuitale.

e poi... se alimento in 220Vac efficaci, come valore di picco avrò 310V a pin 1 del primario, OK d'accordo... ma da dove escono quei 43V in più? Perché se ho ben capito dalle tue forme d'onda io avrei 353V sul drain del Mosfet. Dalla rete elettrica io però come faccio ad ottenere 353V se il valore max è 310? Secondo me sto facendo confusione :?

Sì, un bel po'! :-)
Quei 43V in più vengono fuori dall'energia accumulata nell'induttanza del trasf. durante la chiusura del mosfet.. evidentemente non conosci il principio di funzionamento di questo genere di circuiti e temo sia difficile qui dare una spiegazione soddisfacente per te, visto che si dovrebbe partire da molto lontano :(
Avatar utente
Foto UtenteBrunoValente
39,6k 7 11 13
G.Master EY
G.Master EY
 
Messaggi: 7796
Iscritto il: 8 mag 2007, 14:48

Prossimo

Torna a Elettronica generale

Chi c’è in linea

Visitano il forum: Google [Bot] e 79 ospiti