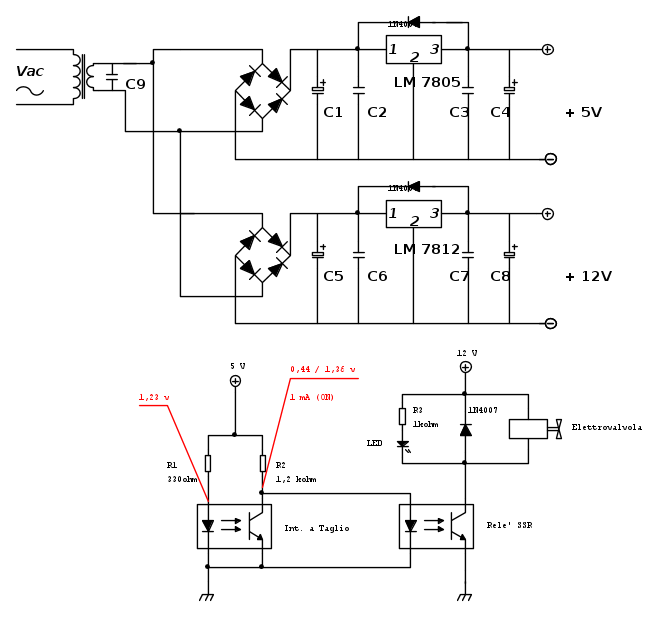
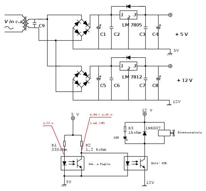
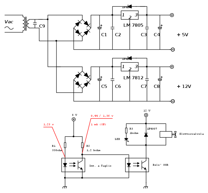
Per chiarezza ho inserito anche lo schema dell'alimentazione. Per le due tensioni utilizzo un trasformatore in comune, ma tutto il resto è duplicato. Questo almeno nelle mie intenzioni per avere le masse separate.
La misura della corrente nel transistor dell'interruttore a taglio è di 0mA quando interrotto e 2mA quando in conduzione (fascio libero)
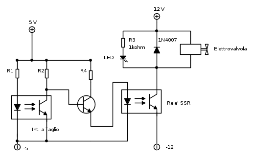
PS: in questo schema ho anche corretto la connessione delle due masse che negli schemi precedenti avevo effettivamente lasciato in comune...
Azionare un SSR tramite fotocellula
Moderatori:
carloc,
g.schgor,
BrunoValente,
IsidoroKZ
22 messaggi
• Pagina 2 di 3 • 1, 2, 3
2
voti
2
voti
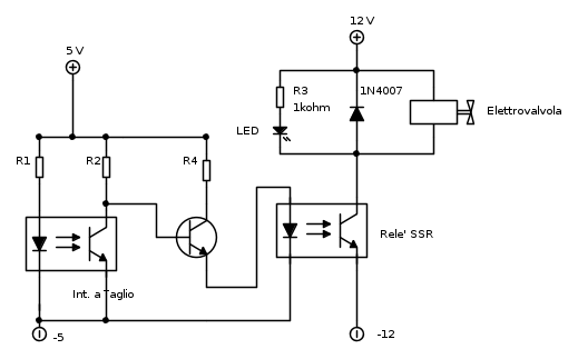
Ho editato nuovamente lo schema altrimenti non ci capiamo. Ho soltanto rinominato le masse, dagli uno sguardo e dimmi se corrisponde esattamente al tuo circuito attuale:
0
voti
Allora non capisco dove si "perdano" 2mA.
Dovresti farmi una cortesia:
- misura la caduta di tensione ai capi di R2 quando l'interruttore ottico è libero. Che valore trovi?
- poi misura la caduta di tensione ai capi di R2 quando l'interruttore ottico è occupato. Che valore trovi?
Dovresti farmi una cortesia:
- misura la caduta di tensione ai capi di R2 quando l'interruttore ottico è libero. Che valore trovi?
- poi misura la caduta di tensione ai capi di R2 quando l'interruttore ottico è occupato. Che valore trovi?
0
voti
Dunque ai capi di R2 con interruttore libero leggo 4,5v, quando è occupato 3,6v
2
voti
Applicando la legge di Ohm ai due valori che hai indicato si capisce che:
- quando l'interruttore ottico è libero il suo transistor è saturo e la corrente passa tutta di lì. Il valore della corrente che scorre in R2 la calcoli dividendo la tensione ai suoi capi per il suo valore resistivo (4,5/1200)= 3,75mA.
- quando l'interruttore ottico è occupato la corrente che scorre in R2 è data da (3,6/1200)= 3mA che è il valore corretto. Tutta questa corrente dovrebbe scorrere anche nel LED del relé SSR e invece tu misurando direttamente trovi soltanto 1mA.
Per questo motivo ti ho fatto verificare che nelle stesse condizioni di interruttore occupato nel suo transistor non vi scorresse corrente e lo hai confermato indicandomi che il risultato della misura è di 0mA.
Allora mi chiedo dove finiscano quei 2mA.
Le ipotesi che al momento mi vengono in mente sono:
- il circuito non è montato correttamente
- stai sbagliando la misura di corrente sul led del relé ssr (non è che fai una misura in AC?)
- il tester che usi non è molto accurato oppure è mezzo guasto (non è che hai le pile scariche?)
Purtroppo senza vedere il circuito tanto altro non posso dirti, se hai voglia di mettere qualche foto sarebbe senz'altro di aiuto.
- quando l'interruttore ottico è libero il suo transistor è saturo e la corrente passa tutta di lì. Il valore della corrente che scorre in R2 la calcoli dividendo la tensione ai suoi capi per il suo valore resistivo (4,5/1200)= 3,75mA.
- quando l'interruttore ottico è occupato la corrente che scorre in R2 è data da (3,6/1200)= 3mA che è il valore corretto. Tutta questa corrente dovrebbe scorrere anche nel LED del relé SSR e invece tu misurando direttamente trovi soltanto 1mA.
Per questo motivo ti ho fatto verificare che nelle stesse condizioni di interruttore occupato nel suo transistor non vi scorresse corrente e lo hai confermato indicandomi che il risultato della misura è di 0mA.
Allora mi chiedo dove finiscano quei 2mA.
Le ipotesi che al momento mi vengono in mente sono:
- il circuito non è montato correttamente
- stai sbagliando la misura di corrente sul led del relé ssr (non è che fai una misura in AC?)
- il tester che usi non è molto accurato oppure è mezzo guasto (non è che hai le pile scariche?)
Purtroppo senza vedere il circuito tanto altro non posso dirti, se hai voglia di mettere qualche foto sarebbe senz'altro di aiuto.
0
voti
Grazie mille per l'aiuto.
Mi viene anche il dubbio che magari è un problema del mio multimetro....anche se è un Fluke magari non funziona correttamente.
Domani vedo se riesco a fare le misure con un altro strumento.
Mi viene anche il dubbio che magari è un problema del mio multimetro....anche se è un Fluke magari non funziona correttamente.
Domani vedo se riesco a fare le misure con un altro strumento.
0
voti
davidde ha scritto:
- il tester che usi non è molto accurato oppure è mezzo guasto (non è che hai le pile scariche?)
ebbene sì....era il tester....
Ho rifatto le misurazioni con altro multimetro e adesso i conti tornano. Evidentemente devo averlo fulminato in qualche passata misurazione....
Infatti adesso ad interruttore libero su R2 leggo 3,74mA ed ad interruttore occupato leggo 2,94mA.
Ora però mi resta da capire come ottenere i valori richiesti dall SSR per rispettare il datasheet.
Se abbasso il valore di R2 per fornire più corrente al led dell SSR, il relè resta sempre su ON....
Dov'è che sbaglio ?

1
voti
Buono a sapersi
...
Non stai sbagliando nulla, il problema è che il tuo interruttore ottico con "soli" 10mA sul led non è in grado di far transitare dal collettore una corrente superiore ad 1mA, come mostra il grafico che mette in relazione la corrente d'ingresso con quella d'uscita:
Le strade sono tre:
1- provi a far scorrere nel led IR una corrente superiore, ad esempio 30mA, sostituendo la resistenza da 330ohm con una da 120ohm e rimettendo quella 560ohm al posto di quella da 1,2kohm. Così facendo vedi se il collettore dell'interruttore ottico riesce a saturare con i 5mA che ti servono sul relè SSR.
2- Utilizzi il transistor d'uscita dell'interruttore ottico per comandare un secondo transistor in cascata. Sceglierai questo secondo transistor affinché possa saturare bene anche con 5mA che ti servono per il relé SSR (un comunissimo BC548 andrebbe più che bene).
3- cambi l'interruttore ottico con un modello che riesca a gestire correnti maggiori.
A meno che tu non sia disposto a cambiare l'interruttore ottico io opterei per la seconda strada perché 30mA per un led sono tanti e rischi che si guasti precocemente; inoltre il grafico d'uscita dell'interruttore ottico non ti garantisce comunque che con 30mA potrai gestire correttamente i 5mA che ti servono sul collettore.
Non stai sbagliando nulla, il problema è che il tuo interruttore ottico con "soli" 10mA sul led non è in grado di far transitare dal collettore una corrente superiore ad 1mA, come mostra il grafico che mette in relazione la corrente d'ingresso con quella d'uscita:
Le strade sono tre:
1- provi a far scorrere nel led IR una corrente superiore, ad esempio 30mA, sostituendo la resistenza da 330ohm con una da 120ohm e rimettendo quella 560ohm al posto di quella da 1,2kohm. Così facendo vedi se il collettore dell'interruttore ottico riesce a saturare con i 5mA che ti servono sul relè SSR.
2- Utilizzi il transistor d'uscita dell'interruttore ottico per comandare un secondo transistor in cascata. Sceglierai questo secondo transistor affinché possa saturare bene anche con 5mA che ti servono per il relé SSR (un comunissimo BC548 andrebbe più che bene).
3- cambi l'interruttore ottico con un modello che riesca a gestire correnti maggiori.
A meno che tu non sia disposto a cambiare l'interruttore ottico io opterei per la seconda strada perché 30mA per un led sono tanti e rischi che si guasti precocemente; inoltre il grafico d'uscita dell'interruttore ottico non ti garantisce comunque che con 30mA potrai gestire correttamente i 5mA che ti servono sul collettore.
0
voti
davidde ha scritto:Le strade sono tre:
....
Credo che dovrò procedere con le opzioni 2 e 3...
Devo cambiare interruttore ottico perché mi serve più spazio tra led e fototransistor e utilizzerò il secondo transistor in cascata per avere più libertà nella scelta dell'interruttore ottico.
Quindi lo schema che dovrei adottare è questo ?
22 messaggi
• Pagina 2 di 3 • 1, 2, 3
Chi c’è in linea
Visitano il forum: Nessuno e 105 ospiti

Elettrotecnica e non solo (admin)
Un gatto tra gli elettroni (IsidoroKZ)
Esperienza e simulazioni (g.schgor)
Moleskine di un idraulico (RenzoDF)
Il Blog di ElectroYou (webmaster)
Idee microcontrollate (TardoFreak)
PICcoli grandi PICMicro (Paolino)
Il blog elettrico di carloc (carloc)
DirtEYblooog (dirtydeeds)
Di tutto... un po' (jordan20)
AK47 (lillo)
Esperienze elettroniche (marco438)
Telecomunicazioni musicali (clavicordo)
Automazione ed Elettronica (gustavo)
Direttive per la sicurezza (ErnestoCappelletti)
EYnfo dall'Alaska (mir)
Apriamo il quadro! (attilio)
H7-25 (asdf)
Passione Elettrica (massimob)
Elettroni a spasso (guidob)
Bloguerra (guerra)




