Cos'è ElectroYou | Login Iscriviti

ElectroYou - la comunità dei professionisti del mondo elettrico

Dubbi su un circuito di una lampada cinese

Elettronica lineare e digitale: didattica ed applicazioni

Moderatori: Foto Utentecarloc, Foto Utenteg.schgor, Foto UtenteBrunoValente, Foto UtenteIsidoroKZ

0
voti

[1] Dubbi su un circuito di una lampada cinese

Messaggioda Foto UtenteTricka90 » 24 nov 2014, 11:35

Ciao ragazzi!
Ieri ho comprato dai cinesi una lampada da tavolo molto economica composta da 25 LED SMD, mi servirà per un progetto.
Funziona a batteria: si carica collegandola direttamente alla presa (cinesi + 220VAC = PAURA) e una volta carica si scollega dalla presa e si usa, ha un'autonomia di qualche ora.
Sulla confezione c'è scritto di non accenderla se la presa è collegata, ma di scollegarla sempre prima di accenderla.

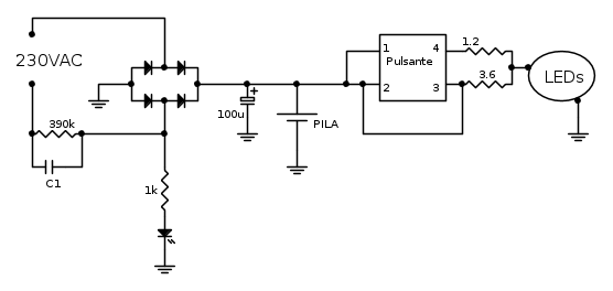
Per prima cosa l'ho aperta ed ho ricavato il circuito dalla PCB:



Sul circuto ho diversi dubbi:
1. Che razza di alimentatore è questo? Prima del ponte di graetz non dovrebbero esserci i classici avvolgimenti Primario e Secondario i quali, oltre che ridurre la tensione, separano fisicamente la zona di alta tensione da quella di bassa tensione? Non è pericoloso tenere le due zone unite nello stesso circuito?
2. In ogni caso la tensione come viene ridotta in questo circuito? La R da 390k, insieme a quella da 1k mi ricordano vagamente (molto vagamente), un partitore di tensione. Sono loro che causano la riduzione?
3. Subito a valle del ponte di Graetz, è possibile, secondo voi, prelevare una corrente sufficiente ad alimentare la striscia LED?
4. L'interruttore a pulsante funziona in questo modo: alla prima pressione la lampada si accende a media intensità, alla seconda si accende ad alta intensità, alla terza pressione si spegne. Ma anche se il pulsante non ci fosse, la striscia LED non si dovrebbe accendere lo stesso, poiché la pila la alimenta attraverso la R da 3,6 ohm?

Grazie infinite a chi mi aiuterà a chiarire almeno qualcuno di questi dubbi :D
Avatar utente
Foto UtenteTricka90
662 1 6 10
Expert
Expert
 
Messaggi: 627
Iscritto il: 1 lug 2013, 15:53

0
voti

[2] Re: Dubbi su un circuito di una lampada cinese

Messaggioda Foto Utentemrc » 24 nov 2014, 11:44

Ciao Foto UtenteTricka90.


Tricka90 ha scritto:1. Che razza di alimentatore è questo? Prima del ponte di graetz non dovrebbero esserci i classici avvolgimenti Primario e Secondario i quali, oltre che ridurre la tensione, separano fisicamente la zona di alta tensione da quella di bassa tensione? Non è pericoloso tenere le due zone unite nello stesso circuito?
2. In ogni caso la tensione come viene ridotta in questo circuito? La R da 390k, insieme a quella da 1k mi ricordano vagamente (molto vagamente), un partitore di tensione. Sono loro che causano la riduzione?

La resistenza da 1k serve solo per polarizzare il led.

Per chiarirti i dubbi 1 e 2, ti consiglio la lettura dei seguenti articoli:

http://www.electroyou.it/powermos/wiki/transformerless

http://www.electroyou.it/isidorokz/wiki/articolo1

Inoltre se usi il "Cerca", inserendo le parole "alimentatore senza trasformatore" troverai molti thread che trattano l' argomento.

Questo circuito presenta due grossi inconvenienti:

1) non è molto sicuro perché, quando il circuito è collegato alla rete non è isolato; molto probabilmente questo è il motivo per cui:
Tricka90 ha scritto:Sulla confezione c'è scritto di non accenderla se la presa è collegata, ma di scollegarla sempre prima di accenderla.

2) normalmente la corrente massima che si può ottenere da questo tipo di circuito è molto bassa attorno ai 100 mA.
Avatar utente
Foto Utentemrc
10,5k 6 11 13
Expert EY
Expert EY
 
Messaggi: 4023
Iscritto il: 16 apr 2009, 9:32


Torna a Elettronica generale

Chi c’è in linea

Visitano il forum: Nessuno e 170 ospiti