Cos'è ElectroYou | Login Iscriviti

ElectroYou - la comunità dei professionisti del mondo elettrico

UPS con caricabatteria al piombo (indicatore)

Elettronica lineare e digitale: didattica ed applicazioni

Moderatori: Foto Utentecarloc, Foto Utenteg.schgor, Foto UtenteBrunoValente, Foto UtenteIsidoroKZ

0
voti

[111] Re: UPS con caricabatteria al piombo (indicatore)

Messaggioda Foto Utentemarco438 » 27 nov 2014, 11:36

FedericoSibona ha scritto:Personalmente farei anche una prova per verificare che il circuito alimentatore stabilizzi la tensione (mi è rimasto qualche dubbio).

Anche a me sono rimasti dubbi in proposito. :D
Il carico mi pare debba essere alimentato tra i 5 e i 5.5V.
marco
Avatar utente
Foto Utentemarco438
37,1k 7 11 13
-EY Legend-
-EY Legend-
 
Messaggi: 16323
Iscritto il: 24 mar 2010, 15:09
Località: Versilia

0
voti

[112] Re: UPS con caricabatteria al piombo (indicatore)

Messaggioda Foto Utentepaoloj » 27 nov 2014, 22:00

Ho fatto le prove suggerite:

circuito caricabatteria, senza batteria e senza resistore, all'uscita ho messo la resistenza da 470ohm e leggo una tensione di 5,87volt.

circuito alimentatore:
- carico con resistenza da 33ohm = 4,97volt
- carico resistenza da 470ohm = 5,08volt
- carico resistenza da 15ohm = 4,88volt

mi ricordi a che tensioni può funzionare l'utilizzatore finale?


Il carico finale accetta tensioni da 5 a 5.5 volt

Grazie.
Avatar utente
Foto Utentepaoloj
19 5
Frequentatore
Frequentatore
 
Messaggi: 140
Iscritto il: 19 mag 2008, 16:17

0
voti

[113] Re: UPS con caricabatteria al piombo (indicatore)

Messaggioda Foto Utentemarco438 » 29 nov 2014, 11:04

A parte le misure che andranno corrette, non hai risposto alla precedente domanda di Foto UtenteFedericoSibona.
Prima di andare avanti dovresti provare il solo circuito alimentatore con un carico ed accertare che la tensione non si abbassi per effetto del carico stesso.
marco
Avatar utente
Foto Utentemarco438
37,1k 7 11 13
-EY Legend-
-EY Legend-
 
Messaggi: 16323
Iscritto il: 24 mar 2010, 15:09
Località: Versilia

0
voti

[114] Re: UPS con caricabatteria al piombo (indicatore)

Messaggioda Foto Utentepaoloj » 29 nov 2014, 11:36

Dalle misure che ho fatto sul circuito alimentatore ottengo diverse tensioni in uscita a secondo del carico, quindi penso che non stabilizzi la tensione.

Per far in modo che la stabilizzi e la imposti su un valore leggermente superiore rispetto a quella del circuito del carica batteria quali operazioni devo eseguire?
Avatar utente
Foto Utentepaoloj
19 5
Frequentatore
Frequentatore
 
Messaggi: 140
Iscritto il: 19 mag 2008, 16:17

0
voti

[115] Re: UPS con caricabatteria al piombo (indicatore)

Messaggioda Foto Utentemarco438 » 29 nov 2014, 11:39

Se non stabilizza c'e qualche errore nel montaggio o sei riuscito a bruciare il regolatore. :mrgreen:
Fai una foto sopra e sotto e fammela vedere.
marco
Avatar utente
Foto Utentemarco438
37,1k 7 11 13
-EY Legend-
-EY Legend-
 
Messaggi: 16323
Iscritto il: 24 mar 2010, 15:09
Località: Versilia

0
voti

[116] Re: UPS con caricabatteria al piombo (indicatore)

Messaggioda Foto Utentepaoloj » 29 nov 2014, 11:50

Scusa forse non ho capito bene qualche passaggio, ho regolato tramite il trimmer una tensioni di 5,5 senza inserire alcun carico, e poi ho eseguito le misure del solo circuito alimentatore con diversi carichi (resistenze) all'uscita ed ottengo diverse tensioni come puoi vedere il post precedente.

Dovevo ottenere sempre i 5,5volt anche con diversi carichi?

Hai poi scritto che le misure andranno corrette in che modo?

Ti ringrazio per il tuo aiuto.
Avatar utente
Foto Utentepaoloj
19 5
Frequentatore
Frequentatore
 
Messaggi: 140
Iscritto il: 19 mag 2008, 16:17

0
voti

[117] Re: UPS con caricabatteria al piombo (indicatore)

Messaggioda Foto Utentemarco438 » 29 nov 2014, 12:04

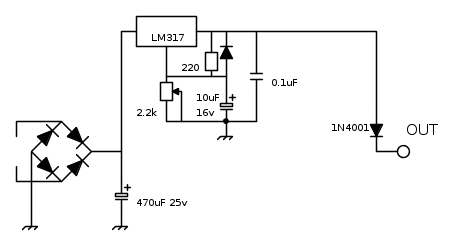
Il circuito di alimentazione e' in pratica un alimentatore stabilizzato e quindi, una volta impostata la tensione con il trimmer, questa deve rimanere stabile anche con l'applicazione del carico; e' accettabile una variazione di pochi millivolt. Questo naturalmente quando il carico sia compatibile con il regolatore impiegato e con la sorgente di tensione/corrente.
Suggerirei, a questo punto, di provare il solo circuito alimentatore regolato sui 5V con il carico che dovra' alimentare; se noti una variazione in meno della tensione, qualcosa non va.
Stabiliamo prima questo punto, prima di andare avanti, altrimenti non ne usciamo.
marco
Avatar utente
Foto Utentemarco438
37,1k 7 11 13
-EY Legend-
-EY Legend-
 
Messaggi: 16323
Iscritto il: 24 mar 2010, 15:09
Località: Versilia

0
voti

[118] Re: UPS con caricabatteria al piombo (indicatore)

Messaggioda Foto UtenteFedericoSibona » 29 nov 2014, 12:46

Dai dati delle misure passando da un carico di circa 10mA ad uno di circa 330mA si passa da 5,08V a 4,88V con un calo del 4%.
Foto Utentepaoloj, hai un altro LM317 da sostituire a quello esistente, per verificarne l'integrità?
Avatar utente
Foto UtenteFedericoSibona
5.022 3 5 8
Master
Master
 
Messaggi: 3951
Iscritto il: 19 mar 2013, 11:43

0
voti

[119] Re: UPS con caricabatteria al piombo (indicatore)

Messaggioda Foto Utentepaoloj » 29 nov 2014, 13:05

Ho regolato la tensione a 5volt senza carico, ho poi collegato il carico vero e proprio e ho misurato la tensione che è 3,90volt.

Ho ricontrollato il circuito e rifatto, ho cambiato LM317 con altri nuovi, ma il risultato non è cambiato.

Ripeto sto provando solo il circuito alimentatore:

Avatar utente
Foto Utentepaoloj
19 5
Frequentatore
Frequentatore
 
Messaggi: 140
Iscritto il: 19 mag 2008, 16:17

0
voti

[120] Re: UPS con caricabatteria al piombo (indicatore)

Messaggioda Foto Utentemarco438 » 29 nov 2014, 13:16

Si ma per vedere se il circuito funziona bene, la prova devi farla senza il diodo in uscita.
marco
Avatar utente
Foto Utentemarco438
37,1k 7 11 13
-EY Legend-
-EY Legend-
 
Messaggi: 16323
Iscritto il: 24 mar 2010, 15:09
Località: Versilia

PrecedenteProssimo

Torna a Elettronica generale

Chi c’è in linea

Visitano il forum: Nessuno e 123 ospiti