Cos'è ElectroYou | Login Iscriviti

ElectroYou - la comunità dei professionisti del mondo elettrico

Half-Bridge design

Elettronica lineare e digitale: didattica ed applicazioni

Moderatori: Foto Utentecarloc, Foto Utenteg.schgor, Foto UtenteBrunoValente, Foto UtenteIsidoroKZ

2
voti

[1] Half-Bridge design

Messaggioda Foto Utentemarioursino » 3 dic 2014, 0:46

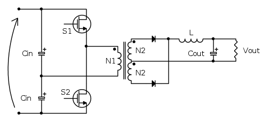
Un saluto a tutti. Io e il mio gruppo di studio, che include Foto UtentematteoDL, ci accingiamo al design di un convertitore DC-DC in configurazione half-bridge. In possesso dei testi "Practical design of power supplies, Ron, Lenk" e "Power electonics, Mohan, Undeland, Robbins" non riusciamo a progredire nella scelta dei parametri basilari del convertitore.
Le specifiche sono le seguenti:

V_{in}=400 V
V_{out}=30 V
P_{out}=240W
\eta=0.9

Il convertitore è il seguente:



Poiché questo è la nostra prima esperienza di design di un convertitore ci chiedevamo quale fosse la strada migliore da percorrere e se qualcuno avesse qualche documento da proporci.

Ci chiediamo principalmente come dimensionare il trasformatore (domanda da un milione di dollari!): abbiamo supposto un duty-cycle di 0.35 e quindi \frac{N_2}{N_1}=\frac{3}{14}, a questo punto pensavamo di fissare le perdite nel rame e di calcolare quindi le spire al secondario conoscendo la massima potenza di uscita continua.
Avatar utente
Foto Utentemarioursino
5.687 3 9 13
G.Master EY
G.Master EY
 
Messaggi: 1598
Iscritto il: 5 dic 2009, 4:32

Torna a Elettronica generale

Chi c’è in linea

Visitano il forum: Nessuno e 162 ospiti