Schema funzionale
Moderatori:
sebago,
MASSIMO-G,
lillo,
Mike
19 messaggi
• Pagina 2 di 2 • 1, 2
0
voti
Perdonami g.schgor, non riesco ad afferrare il discorso, il salvamotore Q1 non fa da protezione anche al contattore? O tu intendi qualche altro tipo di protezione che sfugge dalle mie conoscenze?
0
voti
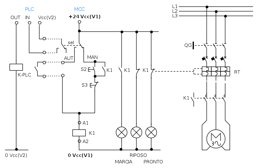
Intendo che nello schema non compare alcun contatto
di protezione nel circuito di K1 (solo nella segnalazione di "pronto")
Devi quindi assicurarti che La protezione agisca in altro modo
per inibire K1 in caso di sovraccarico.
di protezione nel circuito di K1 (solo nella segnalazione di "pronto")
Devi quindi assicurarti che La protezione agisca in altro modo
per inibire K1 in caso di sovraccarico.
0
voti
Dallo schema, essendo parziale, non si capisce molto ossia non si vede il circuito ausiliario 24 Vcc che comanda il contattore da quale quadro viene.
... e T cosa sarebbe?
Non devi utilizzare tensioni provenienti da quadri differenti, se la tensione la prendi dal quadro in campo (sicuramente) dal PLC ti deve arrivare un contatto pulito
carlone ha scritto:per cui V1 sarebbe la 24 Vcc del quadro locale e V2 quella invece proveniente dal PLC a distanza
... e T cosa sarebbe?
Non devi utilizzare tensioni provenienti da quadri differenti, se la tensione la prendi dal quadro in campo (sicuramente) dal PLC ti deve arrivare un contatto pulito
2
voti
Ciao
carlone, una "cosa" del genere potrebbe andare bene ?
In questo modo, però, devi considerare la predisposizione di una alimentazione 24 Vcc (V1, nuova) all'interno del quadro di comando del motore (MCC) che nulla ha a che fare con il 24 Vcc (V2) del quadro PLC.
Come è già stato scritto non devi mettere insieme i riferimenti di zero.
Da questo quadro, verso il quadro MCC, devi portare solo due fili (quelli tratteggiati) per mettere a disposizione il contatto pulito nel quale può passare solo la V1 (quando il "sel" è in AUT).
Ho poi aggiunto, in un secondo momento, il raddoppio del selettore "sel" (AUT/MAN) in modo tale da "portare" anche nel PLC lo stato della modalità operativa; anche per questo devi predisporre due fili (anche loro tratteggiati) nei quali può passare solo la V2 (quando il "sel" è in AUT).
E', sarebbe, opportuno che il PLC interpretasse lo stato del selettore; quindi quello che nello schema è semplicemente indicato come "IN" rappresenta il digital input del PLC in corrispondenza del quale andrebbe collegato il "ritorno" del selettore.
Saluti
In questo modo, però, devi considerare la predisposizione di una alimentazione 24 Vcc (V1, nuova) all'interno del quadro di comando del motore (MCC) che nulla ha a che fare con il 24 Vcc (V2) del quadro PLC.
Come è già stato scritto non devi mettere insieme i riferimenti di zero.
Da questo quadro, verso il quadro MCC, devi portare solo due fili (quelli tratteggiati) per mettere a disposizione il contatto pulito nel quale può passare solo la V1 (quando il "sel" è in AUT).
Ho poi aggiunto, in un secondo momento, il raddoppio del selettore "sel" (AUT/MAN) in modo tale da "portare" anche nel PLC lo stato della modalità operativa; anche per questo devi predisporre due fili (anche loro tratteggiati) nei quali può passare solo la V2 (quando il "sel" è in AUT).
E', sarebbe, opportuno che il PLC interpretasse lo stato del selettore; quindi quello che nello schema è semplicemente indicato come "IN" rappresenta il digital input del PLC in corrispondenza del quale andrebbe collegato il "ritorno" del selettore.
Saluti
W - U.H.F.
-

WALTERmwp
30,2k 4 8 13 - G.Master EY

- Messaggi: 8986
- Iscritto il: 17 lug 2010, 18:42
- Località: le 4 del mattino
0
voti
g.schgor ha scritto:Intendo che nello schema non compare alcun contatto
di protezione nel circuito di K1 (solo nella segnalazione di "pronto")
Devi quindi assicurarti che La protezione agisca in altro modo
per inibire K1 in caso di sovraccarico.
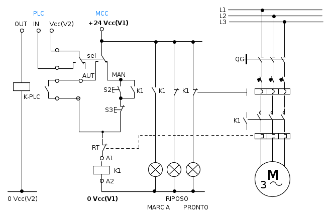
Penso che g.schgor intendesse queste protezioni. L'interruttore generale deve essere solo magnetico. Mi son permesso di aggiungere al disegno il relè termico.
-

StefanoSunda
2.880 3 6 10 - Master

- Messaggi: 1963
- Iscritto il: 16 set 2010, 19:29
0
voti
Approfitto ulteriormente della vostra esperienza e preparazione in merito, ho abbozzato lo schema funzionale sulla base delle vostre direttive, se gentilmente ci date un'occhiata e magari mi date i vostri suggerimenti su cosa devo modificare e/o cosa aggiungere o togliere, illustro a seguire brevemente cosa deve fare questo quadretto:
"come già detto, il PLC che deve azionare i motori sta in un vano distante dagli stessi, il quadretto posto vicino ai motori deve permettere:
1. il funzionamento automatico da remoto e manuale in locale,
2. deve inviare un segnale al PLC per informarlo sulla modalità di funzionamento,
3. deve inviare al PLC un segnale mediante sensore di livello.
4. deve inviare al PLC dei segnali sullo stato dei motori (pronto, in marcia, a riposo)
per quanto riguarda il punto 4. non ho chiaro come mandare al PLC detti segnali.
Ringrazio anticipatamente per il vostro aiuto.
"come già detto, il PLC che deve azionare i motori sta in un vano distante dagli stessi, il quadretto posto vicino ai motori deve permettere:
1. il funzionamento automatico da remoto e manuale in locale,
2. deve inviare un segnale al PLC per informarlo sulla modalità di funzionamento,
3. deve inviare al PLC un segnale mediante sensore di livello.
4. deve inviare al PLC dei segnali sullo stato dei motori (pronto, in marcia, a riposo)
per quanto riguarda il punto 4. non ho chiaro come mandare al PLC detti segnali.
Ringrazio anticipatamente per il vostro aiuto.
- Allegati
-
Funzionale Motori.pdf- Schema funzionale
- (66.87 KiB) Scaricato 152 volte
0
voti
Guarda se può "andare" così.
In manuale c'è l'autoritenuta che puoi eliminare se non è opportuna.
Sulla linea "AUT" del selettore lascerei in serie un contatto relativo allo stato del livellostato per garantire il funzionamento "intrinseco"; a prescindere quindi dal fatto che il segnale di livello possa essere rinviato al PLC e dallo stesso interpretato.
Considerato che ci sono già almeno quattro segnalazioni può essere molto utile il pulsante per il "LAMP TEST"; questo per mettere chiunque in condizione di diagnosticare lo stato dell'impianto.
Eliminerei la segnalazione di motore a riposo: lo è se non è in marcia.
Utile invece, a mio parere, avere la segnalazione dell'anomalia.
Per riportare i segnali al PLC andrebbe bene anche un solo multipolare; due dei suoi fili li devi dedicare in modo esclusivo alla coppia (B) attraverso la quale "viaggia" la "Vcc(V1)".
Le altre coppie, volendo, potrebbero essere ridotte ad un solo filo nel caso si volesse fare la distribuzione della "Vcc(V2)" all'interno del quadro di controllo locale.
Verifica e valuta se gli stati dei contatti incontrano le tue esigenze; diversamente puoi invertire gli stati a tua discrezione.
Se i contatti della funzione svolta da un relè non dovessero essere sufficienti valuta la riduzione dell'impiego dei contatti stessi o inserisci un nuovo relè di appoggio.
I segnali in ingresso al PLC, alla fine, potrebbero essere:
IN1==selettore in AUT
IN2==livello
IN3==anomalia (protezione)
IN4==motore in marcia
IN5==alimentazione motore
Saluti
p.s.
ho inserito una rettifica sul ramo della segnalazione "PRONTO" e "MARCIA".
In manuale c'è l'autoritenuta che puoi eliminare se non è opportuna.
Sulla linea "AUT" del selettore lascerei in serie un contatto relativo allo stato del livellostato per garantire il funzionamento "intrinseco"; a prescindere quindi dal fatto che il segnale di livello possa essere rinviato al PLC e dallo stesso interpretato.
Considerato che ci sono già almeno quattro segnalazioni può essere molto utile il pulsante per il "LAMP TEST"; questo per mettere chiunque in condizione di diagnosticare lo stato dell'impianto.
Eliminerei la segnalazione di motore a riposo: lo è se non è in marcia.
Utile invece, a mio parere, avere la segnalazione dell'anomalia.
Per riportare i segnali al PLC andrebbe bene anche un solo multipolare; due dei suoi fili li devi dedicare in modo esclusivo alla coppia (B) attraverso la quale "viaggia" la "Vcc(V1)".
Le altre coppie, volendo, potrebbero essere ridotte ad un solo filo nel caso si volesse fare la distribuzione della "Vcc(V2)" all'interno del quadro di controllo locale.
Verifica e valuta se gli stati dei contatti incontrano le tue esigenze; diversamente puoi invertire gli stati a tua discrezione.
Se i contatti della funzione svolta da un relè non dovessero essere sufficienti valuta la riduzione dell'impiego dei contatti stessi o inserisci un nuovo relè di appoggio.
I segnali in ingresso al PLC, alla fine, potrebbero essere:
IN1==selettore in AUT
IN2==livello
IN3==anomalia (protezione)
IN4==motore in marcia
IN5==alimentazione motore
Saluti
p.s.
ho inserito una rettifica sul ramo della segnalazione "PRONTO" e "MARCIA".
W - U.H.F.
-

WALTERmwp
30,2k 4 8 13 - G.Master EY

- Messaggi: 8986
- Iscritto il: 17 lug 2010, 18:42
- Località: le 4 del mattino
19 messaggi
• Pagina 2 di 2 • 1, 2
Torna a Impianti, sicurezza e quadristica
Chi c’è in linea
Visitano il forum: Nessuno e 202 ospiti

Elettrotecnica e non solo (admin)
Un gatto tra gli elettroni (IsidoroKZ)
Esperienza e simulazioni (g.schgor)
Moleskine di un idraulico (RenzoDF)
Il Blog di ElectroYou (webmaster)
Idee microcontrollate (TardoFreak)
PICcoli grandi PICMicro (Paolino)
Il blog elettrico di carloc (carloc)
DirtEYblooog (dirtydeeds)
Di tutto... un po' (jordan20)
AK47 (lillo)
Esperienze elettroniche (marco438)
Telecomunicazioni musicali (clavicordo)
Automazione ed Elettronica (gustavo)
Direttive per la sicurezza (ErnestoCappelletti)
EYnfo dall'Alaska (mir)
Apriamo il quadro! (attilio)
H7-25 (asdf)
Passione Elettrica (massimob)
Elettroni a spasso (guidob)
Bloguerra (guerra)





