Verifiche studio dentista
Moderatori:
sebago,
MASSIMO-G,
lillo,
Mike
0
voti
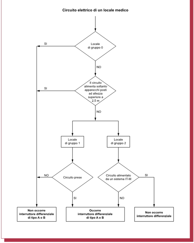
ok rispetto la tua opinione e te ne sono grato ma per ora rimango della mia opinione rispettando la norma e cioè posiziono i differenziali tipo A solo dove la norma mi prescrive che debbano essere presenti e quindi sui circuiti presa fino a 32 A
non ci sono problemi, ma solo soluzioni
1
voti
Peccato che così non rispetti la norma. Che a mio avviso è chiara, dove sono richiesti differenziali (indipendentemente dalla soglia di corrente) devono essere A o B.
Il primo comma dell'articolo invece fissa l'obbligo dei differenziali per le prese, e deve essere < 30mA, ai fini anche di garantire una protezione addizionale.
Il primo comma dell'articolo invece fissa l'obbligo dei differenziali per le prese, e deve essere < 30mA, ai fini anche di garantire una protezione addizionale.
0
voti
forse non riesco a spiegarmi è un ragionamento un po' contorto......il primo comma come lo chiami tu è l'unico punto dove mi vengono richiesti i differenziali sulle prese e devono essere da 30mA........ecco che quindi è solo lì che li userò del tipo A o B
non ci sono problemi, ma solo soluzioni
1
voti
Scusa ma secondo te nei circuiti diversi dalle prese non usi i differenziali? Come pensi di garantire la protezione dai contatti indiretti in TT?
L'ultimo comma dell'articolo più volte citato (che riguarda i sistemi TT e TN) dice semplicemente, lo ripeto per l'ennesima volta "dove sono richiesti interruttori differenziali, devono essere scelti solo quelli di tipo A o di tipo B" . Chiaramente in TN è possibile non utilizzare i differenziali (a meno che si tratti di circuiti prese dove sono comunque obbligatori e devono essere da < 30mA.) ma se usi i differenziali (in TT per forza ovviamente) devono essere di tipo A o B.
Questo, in poche parole, il senso della norma. Ma come già detto e non sto a ripetermi, forse è il caso di ragionare anche dal punto di vista della regola d'arte.
L'ultimo comma dell'articolo più volte citato (che riguarda i sistemi TT e TN) dice semplicemente, lo ripeto per l'ennesima volta "dove sono richiesti interruttori differenziali, devono essere scelti solo quelli di tipo A o di tipo B" . Chiaramente in TN è possibile non utilizzare i differenziali (a meno che si tratti di circuiti prese dove sono comunque obbligatori e devono essere da < 30mA.) ma se usi i differenziali (in TT per forza ovviamente) devono essere di tipo A o B.
Questo, in poche parole, il senso della norma. Ma come già detto e non sto a ripetermi, forse è il caso di ragionare anche dal punto di vista della regola d'arte.
0
voti
io non mi altero se una persona non condivide con me il ragionamento.....comunque ho trovato anche questo estratto da TNE
non ci sono problemi, ma solo soluzioni
0
voti
Ciao iosolo35, sono un po' di corsa, prendi quello che sto scrivendo con le molle, mi riservo di verificare: qualche anno fa ho avuto la stessa medesima contestazione, ed al tempo consultai a tal proposito TuttoNormel, anch'io avevo qualche dubbio sulla corretta interpretazione della normativa. TNE mi confermò la mia (e la tua) interpretazione, diff. di tipo "A" solo nei circuiti prese fino a 32A.
Nei prossimi giorni, se ritrovo lo scambio di mail te lo posso girare in privato o pubblicarlo direttamente qui.
Nei prossimi giorni, se ritrovo lo scambio di mail te lo posso girare in privato o pubblicarlo direttamente qui.
0
voti
alle volte i verificatori vogliono passare sopra noi progettisti e stilano dei verbali che in certi casi fanno rabbrividire a parer mio ognuno dovrebbe stare al proprio posto e non sconfinare in terreno altrui....per amor del cielo non siamo infallibili l'umiltà è la prima caratteristica che dobbiamo avere ma a volte bisogna tirar fuori il bastone.....
non ci sono problemi, ma solo soluzioni
1
voti
scusate aggiungo considero tuttonormel come uno di noi come mike come attilio come rosino ecc un professionista che interpreta le leggi e le norme e lo uso dopo avermi fatto una mia idea in merito ad un'interpretazione normativa
non ci sono problemi, ma solo soluzioni
Torna a Impianti, sicurezza e quadristica
Chi c’è in linea
Visitano il forum: Nessuno e 79 ospiti

Elettrotecnica e non solo (admin)
Un gatto tra gli elettroni (IsidoroKZ)
Esperienza e simulazioni (g.schgor)
Moleskine di un idraulico (RenzoDF)
Il Blog di ElectroYou (webmaster)
Idee microcontrollate (TardoFreak)
PICcoli grandi PICMicro (Paolino)
Il blog elettrico di carloc (carloc)
DirtEYblooog (dirtydeeds)
Di tutto... un po' (jordan20)
AK47 (lillo)
Esperienze elettroniche (marco438)
Telecomunicazioni musicali (clavicordo)
Automazione ed Elettronica (gustavo)
Direttive per la sicurezza (ErnestoCappelletti)
EYnfo dall'Alaska (mir)
Apriamo il quadro! (attilio)
H7-25 (asdf)
Passione Elettrica (massimob)
Elettroni a spasso (guidob)
Bloguerra (guerra)




