Salve a tutti,
mi aiutate a capire meglio il funzionamento di una lampada allo xeno del tipo in allegato.
L'innesco della lampada avviene tramite un trigger transformer con una scarica ad alta tensione...
Per quanto tempo deve durare tale scarica?
Una volta avvenuto l'innesco la tensione deve scendere alla tensione minima per mantenere l'innesco( circa 100v) giusto?
A lampada innescata viene poi applicata la tensione per l'accensione della lampada di circa 300Vmax, giusto?
Grazie in anticipatamente.
Funzionamento lampada allo Xeno
Moderatori:
carloc,
g.schgor,
BrunoValente,
IsidoroKZ
8 messaggi
• Pagina 1 di 1
0
voti
Atomo ha scritto:L'innesco della lampada avviene tramite un trigger transformer con una scarica ad alta tensione...
Per quanto tempo deve durare tale scarica?
Direi che non ha importanza la durata, quello che conta è la ripidità del fronte di salita dell'impulso, quanto più è ripido tanto più l'innesco è facilitato ma non saprei indicarti i valori.
Atomo ha scritto:Una volta avvenuto l'innesco la tensione deve scendere alla tensione minima per mantenere l'innesco( circa 100v) giusto?
La scarica dura fino a quando la tensione non raggiunge il valore minimo sotto il quale la scarica cessa e la lampada si spegne..ma ora stiamo parlando della tensione di alimentazione, non di quella dell'impulso di innesco.
Atomo ha scritto:A lampada innescata viene poi applicata la tensione per l'accensione della lampada di circa 300Vmax, giusto?
La tensione di alimentazione è già presente quando arriva l'impulso di innesco, in genere nei flash fotografici in parallelo alla lampada c'è un condensatore tenuto carico alla tensione di lavoro.
Quando l'innesco avviene inizia a scorrere una grossa corrente nella lampada, lo xeno si illumina e il condensatore si scarica velocemente fino a che la tensione ai suoi capi non raggiunge il valore minimo dove la corrente cessa e la lampada si spegne, a quel punto il meccanismo di carica costituito di solito da un survoltore switching provvede con una certa lentezza a riportare la tensione del condensatore al valore iniziale.
-

BrunoValente
39,6k 7 11 13 - G.Master EY

- Messaggi: 7796
- Iscritto il: 8 mag 2007, 14:48
0
voti
Atomo ha scritto:Una volta avvenuto l'innesco la tensione deve scendere alla tensione minima per mantenere l'innesco( circa 100v) giusto?
non è che stai pensando di usarla come lampadina.....
le ho sempre viste ad uso flash, quindi l'energia E=1/2*V^2*C viene scaricata in tempi ridottissimi, che dipendono dalla lampadina e dalle impedenze in gioco durante l'innesco, generando un lampo.....non credo che mantenendola alimentata continuamente, alla tensione di mantenimento, possa durare molto.
oppure usi le lampade specifiche per auto, tipo questa, http://www.philips.it/c-p/85122VIS1/vision-lampadina-per-fari-allo-xeno dove ti danno anche tutte le caratteristiche elettriche con cui farla funzionare.
saluti.
-

lelerelele
4.899 3 7 9 - Master

- Messaggi: 5505
- Iscritto il: 8 giu 2011, 8:57
- Località: Reggio Emilia
1
voti
Grazie a tutti per l'interessamento...
mi sto cimentando a cercare di recuperare un apparecchio per l'epilazione che utilizza come proprio la lampada in questione...
Tali apparecchi detti IPL, attivano e disattivano la scarica dei condensatori a intervalli di tempo prestabiliti, in modo da avere un effetto pulsato del flash della luce e energia disponibile in più breve tempo.
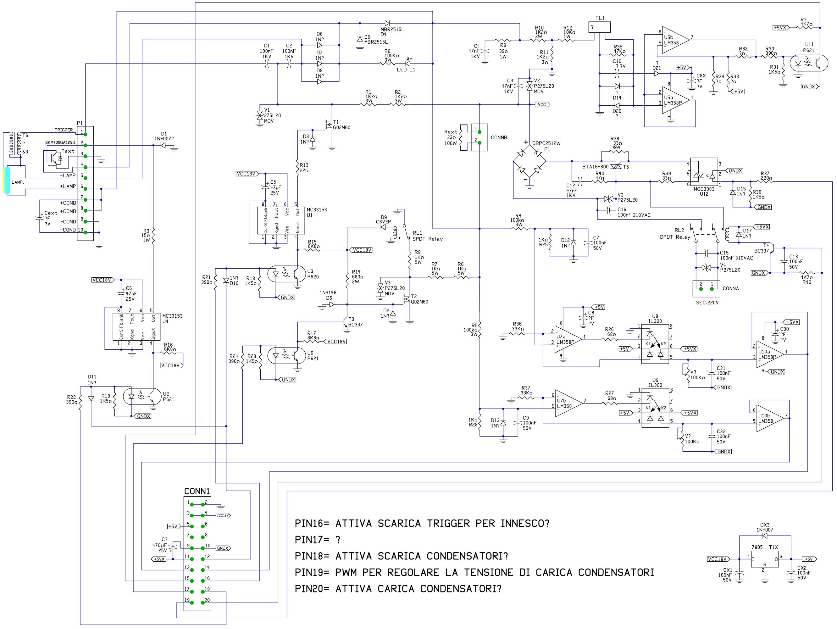
Mi sono ricavato lo schema elettrico ma non mi è chiaro la funzione di alcuni segnali, in quanto il microprocessore della scheda di controllo è andato...
Focalizzando sui segnali dei PIN16 al PIN20 del connettore CONN1, ho inteso bene la loro funzione??
Grazie.
mi sto cimentando a cercare di recuperare un apparecchio per l'epilazione che utilizza come proprio la lampada in questione...
Tali apparecchi detti IPL, attivano e disattivano la scarica dei condensatori a intervalli di tempo prestabiliti, in modo da avere un effetto pulsato del flash della luce e energia disponibile in più breve tempo.
Mi sono ricavato lo schema elettrico ma non mi è chiaro la funzione di alcuni segnali, in quanto il microprocessore della scheda di controllo è andato...
Focalizzando sui segnali dei PIN16 al PIN20 del connettore CONN1, ho inteso bene la loro funzione??
Grazie.
1
voti
Direi che hai fatto una bella faticata per ricavartelo..e però dico anche che avresti dovuto postarlo con Fidocad seguendo il regolamento di EY.
Difficile da commentare, mi pare che non si comprenda il funzionamento di alcune parti, forse perché si dovrebbe sapere come funziona il micro collegato al connettore.
Ad esempio si capisce chiaramente che i circuiti (U7a, U8, U10a) e (U7b, U9, U10b), che sono gemelli, servono a portare in feedback al micro una tensione proporzionale a Vcc ma non si comprende come mai siano due quando sembrerebbe che uno sia sufficiente.
Il segnale da applicare al pin 19, che dovrebbe servire a determinare il valore di Vcc, non mi pare possa essere un PWM: visto che pilota un triac credo debba essere costituito da impulsi a 50Hz opportunamente fasati con la sinusoide di rete.
D6 e D2 in parallelo non mi pare abbiano senso, così pure tutto il circuito intorno a T2 e RL1.
Forse devi controllare meglio se effettivamente sia fatto in quel modo.
Difficile da commentare, mi pare che non si comprenda il funzionamento di alcune parti, forse perché si dovrebbe sapere come funziona il micro collegato al connettore.
Ad esempio si capisce chiaramente che i circuiti (U7a, U8, U10a) e (U7b, U9, U10b), che sono gemelli, servono a portare in feedback al micro una tensione proporzionale a Vcc ma non si comprende come mai siano due quando sembrerebbe che uno sia sufficiente.
Il segnale da applicare al pin 19, che dovrebbe servire a determinare il valore di Vcc, non mi pare possa essere un PWM: visto che pilota un triac credo debba essere costituito da impulsi a 50Hz opportunamente fasati con la sinusoide di rete.
D6 e D2 in parallelo non mi pare abbiano senso, così pure tutto il circuito intorno a T2 e RL1.
Forse devi controllare meglio se effettivamente sia fatto in quel modo.
-

BrunoValente
39,6k 7 11 13 - G.Master EY

- Messaggi: 7796
- Iscritto il: 8 mag 2007, 14:48
0
voti
E perché fatto in quel modo? serve un mosfet e un relè per fare quello che dici?..a parte il fatto che RL1 con quel D9 in serie alla bobina non ha proprio modo di eccitarsi.
Controlla per bene se non ti sei sbagliato ad interpretare la piedinatura del relè
Controlla per bene se non ti sei sbagliato ad interpretare la piedinatura del relè
-

BrunoValente
39,6k 7 11 13 - G.Master EY

- Messaggi: 7796
- Iscritto il: 8 mag 2007, 14:48
8 messaggi
• Pagina 1 di 1
Chi c’è in linea
Visitano il forum: Nessuno e 51 ospiti

Elettrotecnica e non solo (admin)
Un gatto tra gli elettroni (IsidoroKZ)
Esperienza e simulazioni (g.schgor)
Moleskine di un idraulico (RenzoDF)
Il Blog di ElectroYou (webmaster)
Idee microcontrollate (TardoFreak)
PICcoli grandi PICMicro (Paolino)
Il blog elettrico di carloc (carloc)
DirtEYblooog (dirtydeeds)
Di tutto... un po' (jordan20)
AK47 (lillo)
Esperienze elettroniche (marco438)
Telecomunicazioni musicali (clavicordo)
Automazione ed Elettronica (gustavo)
Direttive per la sicurezza (ErnestoCappelletti)
EYnfo dall'Alaska (mir)
Apriamo il quadro! (attilio)
H7-25 (asdf)
Passione Elettrica (massimob)
Elettroni a spasso (guidob)
Bloguerra (guerra)
