L'unica cosa che mi viene in mente, salvo errori sul circuito, e' che il trasformatore che hai comprato non eroghi la corrente dichiarata; infatti secondo i calcoli dovrebbe rendere almeno 1.2A dopo il ponte e, se dici che il carico funziona bene con un alimentatore da 1A, questa potrebbe essere l'unica risposta.
A controprova, collega l'alimentatore che hai fotografato (12V 2A) al tuo circuito alimentatore e guarda come si comporta collegando il carico.
UPS con caricabatteria al piombo (indicatore)
Moderatori:
carloc,
g.schgor,
BrunoValente,
IsidoroKZ
0
voti
paoloj ha scritto: Ho fatto alimentare tale circuito da un alimentatore di 12volt 2A tipo quello in foto, ed il carico funziona alla perfezione.
Marco, credo lo abbia già fatto
-

FedericoSibona
5.022 3 5 8 - Master

- Messaggi: 3951
- Iscritto il: 19 mar 2013, 11:43
2
voti
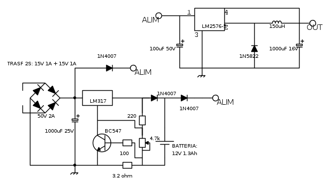
Dopo un po di tempo, dedicato ad approfondire meglio alcuni concetti, ho praticamente rifatto il circuito basandomi su quello che mi avete suggerito e cambiato alcuni componenti:
- trasformatore due secondari di 15V 1A ca. le uscite sono collegate in parallelo per avere 2A.
- batteria inserita da 12V 1,3Ah.
Praticamente questo circuito è costituito da due circuiti, uno che carica la batteria usando LM317 ed un altro che regola la tensione a 5V usando LM2576 (switching).
Il circuito caricabatteria è regolato tramite il trimmer per avere sulla batteria 13,7 volt. La resistenza di 3,2ohm permette di avere una corrente di 190mA (0,6/3,2). In questo modo la batteria può rimanere collegata al circuito anche se è completamente carica.
Il regolatore di tensione è basato sull'LM2576 in modalità switching avendo così una bassa propagazione di calore ed una migliore resa fino a 3A.
La tensione in entrata al circuito switching (regolatore) può provenire dall'alimentatore (dopo il ponte raddrizzatore e condensatore) se vi è rete, oppure dalla batteria se manca la rete.
"A batteria completamente scarica si dovrebbe avere ai capi della resistenza da 3,2ohm una tensione di circa 0,6volt che permette la conduzione del transistor BC547. Durante la carica man mano che la batteria si carica questa tensione dovrebbe diminuire fino a diventare nulla alla completa carica della batteria e la stessa non assorbirà più corrente"
Allego il circuito.
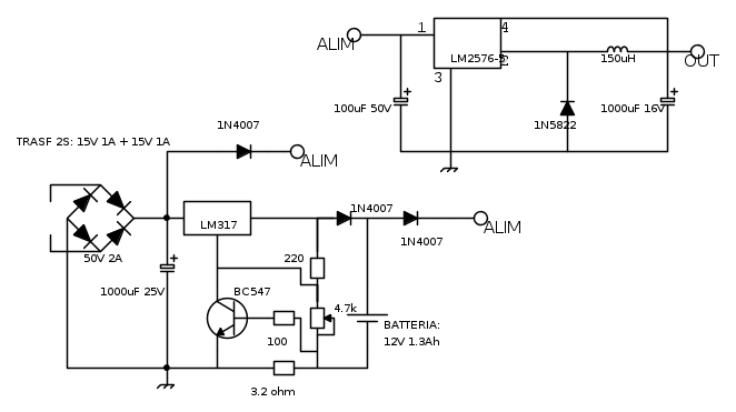
- trasformatore due secondari di 15V 1A ca. le uscite sono collegate in parallelo per avere 2A.
- batteria inserita da 12V 1,3Ah.
Praticamente questo circuito è costituito da due circuiti, uno che carica la batteria usando LM317 ed un altro che regola la tensione a 5V usando LM2576 (switching).
Il circuito caricabatteria è regolato tramite il trimmer per avere sulla batteria 13,7 volt. La resistenza di 3,2ohm permette di avere una corrente di 190mA (0,6/3,2). In questo modo la batteria può rimanere collegata al circuito anche se è completamente carica.
Il regolatore di tensione è basato sull'LM2576 in modalità switching avendo così una bassa propagazione di calore ed una migliore resa fino a 3A.
La tensione in entrata al circuito switching (regolatore) può provenire dall'alimentatore (dopo il ponte raddrizzatore e condensatore) se vi è rete, oppure dalla batteria se manca la rete.
"A batteria completamente scarica si dovrebbe avere ai capi della resistenza da 3,2ohm una tensione di circa 0,6volt che permette la conduzione del transistor BC547. Durante la carica man mano che la batteria si carica questa tensione dovrebbe diminuire fino a diventare nulla alla completa carica della batteria e la stessa non assorbirà più corrente"
Allego il circuito.
Chi c’è in linea
Visitano il forum: Nessuno e 121 ospiti

Elettrotecnica e non solo (admin)
Un gatto tra gli elettroni (IsidoroKZ)
Esperienza e simulazioni (g.schgor)
Moleskine di un idraulico (RenzoDF)
Il Blog di ElectroYou (webmaster)
Idee microcontrollate (TardoFreak)
PICcoli grandi PICMicro (Paolino)
Il blog elettrico di carloc (carloc)
DirtEYblooog (dirtydeeds)
Di tutto... un po' (jordan20)
AK47 (lillo)
Esperienze elettroniche (marco438)
Telecomunicazioni musicali (clavicordo)
Automazione ed Elettronica (gustavo)
Direttive per la sicurezza (ErnestoCappelletti)
EYnfo dall'Alaska (mir)
Apriamo il quadro! (attilio)
H7-25 (asdf)
Passione Elettrica (massimob)
Elettroni a spasso (guidob)
Bloguerra (guerra)



