Provo a darti una mia interpretazione del circuitello dove ho pensato che potrebbe essere utile in alcuni casi ritardare qualche attimo lo scatto rispetto all'azionamento della fotocellula, per esempio posizionandola vicina ma non proprio di fronte alla macchina. Essendomi iscritto da poco al forum e non avendo mai usato FCJ ho colto l'occasione di provare ad usarlo disegnandoti anch'io un semplice schemino:
Che passo a spiegarti velocemente:
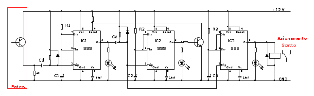
IC1 è il primo monostabile che produce un ritardo tra l'azionamento della fotocellula è lo start dell'impulso di azionamento dello scatto della macchina. Questo ritardo può variare da un tempo di qualche ms (praticamente nullo) a qualche secondo. R1 e C1 sono i componenenti che lo determinanano.
Al termine dell'impulso generato da IC1, sul fronte di discesa, vengono fatti partire contemporaneamente IC2 e IC3.
IC2 genera il tempo di inibizione del segnale della fotocellula attraverso la chiusura del transistor che a sua volta pilota basso il pin di reset di IC1 per i 20-30 sec richiesti. Questo tempo è determinato da R2 e C2.
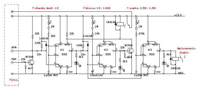
Se desideri spengere fisicamente la fotocellula, è possibile aggiungere un relay comandato da IC2 o dal transistor esattamente come ti aveva suggerito g.schgor, ma secondo me rimane l'incognita di una possibile fluttuazione del segnale di uscita che faccia ripartire il timer al momento della riaccensione della fotocellula.
Allo stesso istante di IC2 viene fatto partire anche IC3 che genera il tempo di scatto di un secondo chiudendo il relay. Questo tempo è determinato da R3 e C3.
La fotocellula al suo interno ha un transistor PNP che chiude verso il positivo, la cui modalità di funzionamento è definita come 'Light-ON/Dark-ON selectable'. Per funzionare correttamente deve essere selezionata come Light-ON In questo modo nel momento in cui la fotocellula viene oscurata, il transistor all suo interno si apre ed attraverso il condensatore Cd, che fa da differenziatore, applica uno stretto impulso al pin di trigger di IC1. Nel medesimo modo, si genera l' impulsino di trigger sul fronte di discesa del segnale generato da IC1, per applicarlo al pin trigger di IC2 e IC3.
A.

Elettrotecnica e non solo (admin)
Un gatto tra gli elettroni (IsidoroKZ)
Esperienza e simulazioni (g.schgor)
Moleskine di un idraulico (RenzoDF)
Il Blog di ElectroYou (webmaster)
Idee microcontrollate (TardoFreak)
PICcoli grandi PICMicro (Paolino)
Il blog elettrico di carloc (carloc)
DirtEYblooog (dirtydeeds)
Di tutto... un po' (jordan20)
AK47 (lillo)
Esperienze elettroniche (marco438)
Telecomunicazioni musicali (clavicordo)
Automazione ed Elettronica (gustavo)
Direttive per la sicurezza (ErnestoCappelletti)
EYnfo dall'Alaska (mir)
Apriamo il quadro! (attilio)
H7-25 (asdf)
Passione Elettrica (massimob)
Elettroni a spasso (guidob)
Bloguerra (guerra)



