salve,
spero che qualcuno pratico di elettronica legga questa richiesta e magari mi aiuti.
Ho 5 tapparelle con motore comandate dal relativo doppio interruttore(apri/chiudi).
Vorrei interfacciare, la presenza di rete che ho quando premo un interruttore, ad esempio per alzare una tapparella, con arduino. Questo per automatizzare il comando, ad esempio: se tengo premuto per più di due secondi l'interruttore, la tapparella si aprirà o chiuderà completamente anche rilasciando l'interruttore.
5 tapparelle sono 10 interruttori (5apri e 5chiudi), la cosa più semplice sarebbero dieci relè che mi chiudono un contatto portando ad 1 un ingresso di arduino. Vorrei evitare 10 relè solo per leggere lo stato dell'interruttore, pensavo ad un optolettrico a 220 V...esiste?? come potrei realizzarlo??
grazie in anticipo.
Movimentazione tapparelle tramite Arduino
Moderatore:
Paolino
21 messaggi
• Pagina 1 di 3 • 1, 2, 3
-

PietroBaima
90,7k 7 12 13 - G.Master EY

- Messaggi: 12206
- Iscritto il: 12 ago 2012, 1:20
- Località: Londra
0
voti
[4] Re: aiutino..
toreg00 ha scritto:PietroBaima ha scritto:ma non ti avevano già risposto?
no...sono nuovo!!
tu sei pratico?
0
voti
[5] Re: aiutino..
mah, di arducoso non molto, e per la verità lo odio anche un po', comunque se ti serve far funzionare un fotoaccoppiatore a 230V posso aiutarti. Hai già nel cassetto qualche fotoaccoppiatore che vorresti usare?
-

PietroBaima
90,7k 7 12 13 - G.Master EY

- Messaggi: 12206
- Iscritto il: 12 ago 2012, 1:20
- Località: Londra
0
voti
[6] Re: aiutino..
PietroBaima ha scritto:mah, di arducoso non molto, e per la verità lo odio anche un po', comunque se ti serve far funzionare un fotoaccoppiatore a 230V posso aiutarti. Hai già nel cassetto qualche fotoaccoppiatore che vorresti usare?
no..nulla..dovrei acquistarlo!!
0
voti
[7] Re: aiutino..
toreg00 ha scritto:PietroBaima ha scritto:mah, di arducoso non molto, e per la verità lo odio anche un po', comunque se ti serve far funzionare un fotoaccoppiatore a 230V posso aiutarti. Hai già nel cassetto qualche fotoaccoppiatore che vorresti usare?
no..nulla..dovrei acquistarlo!!
Generalmente che segnale richiedono in ingresso?
1
voti
ti sto facendo un fidocadj
-

PietroBaima
90,7k 7 12 13 - G.Master EY

- Messaggi: 12206
- Iscritto il: 12 ago 2012, 1:20
- Località: Londra
0
voti
PietroBaima ha scritto:ti sto facendo un fidocadj
gentilissimo!! ti ringrazio..adesso chiudo e vedrò la risposta domani.
Spero tu ci sia..per approfondire e imparare qualcosa dalla tua proposta!
4
voti
Ma figurati.
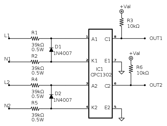
Allora, io userei un CPC1302, che è un fotoaccoppiatore doppio, con corrente If di soli 1mA.
Questa corrente bassa ci permette di pilotarlo con 230V senza fare delle stufe
E' un dual IC, quindi con 5 integrati dovresti avere 10 bit, sufficienti alla tua applicazione.
Qui hai il datasheet del OC.
Su digikey costa 1.53£ cad.
Il prezzo mi sembra ragionevole.
Lo schema è questo:
In questo schema, che dovrai replicare per 5, i componenti sono un po' tanti, ma, in compenso, avrai una uscita OUT1 o OUT2 pulita a zero quando applicherai la 230V tra L1 e N1 o L2 e N2, altrimenti sarà a +Val.
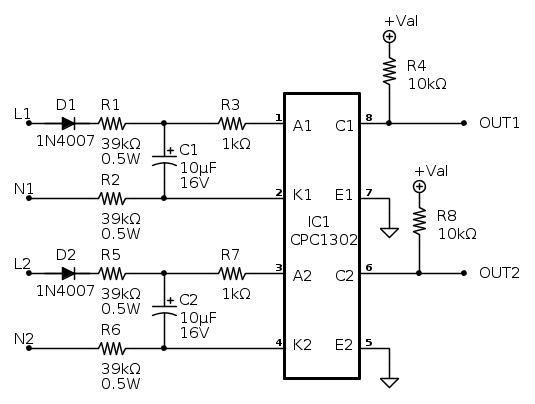
Se invece vuoi risparmiare componenti puoi usare questo schema:
dove però in uscita avrai +Val se tra L1 e N1 o L2 e N2 non c'è la 230V e avrai un'onda quadra a 50Hz quando è presente la tensione di rete. Dovrai farti una piccola funzione su arducoso che ne tenga conto.
Vedi tu se preferisci risparmiare componenti o codice su microcontrollore.
Io vado a mettermi a letto sperando che questo mal di testa mi lasci dormire.
Ciao,
Pietro.
PS: Ahh, lavorare a 230V è pericoloso, cerca di fare attenzione!
Allora, io userei un CPC1302, che è un fotoaccoppiatore doppio, con corrente If di soli 1mA.
Questa corrente bassa ci permette di pilotarlo con 230V senza fare delle stufe
E' un dual IC, quindi con 5 integrati dovresti avere 10 bit, sufficienti alla tua applicazione.
Qui hai il datasheet del OC.
Su digikey costa 1.53£ cad.
Il prezzo mi sembra ragionevole.
Lo schema è questo:
In questo schema, che dovrai replicare per 5, i componenti sono un po' tanti, ma, in compenso, avrai una uscita OUT1 o OUT2 pulita a zero quando applicherai la 230V tra L1 e N1 o L2 e N2, altrimenti sarà a +Val.
Se invece vuoi risparmiare componenti puoi usare questo schema:
dove però in uscita avrai +Val se tra L1 e N1 o L2 e N2 non c'è la 230V e avrai un'onda quadra a 50Hz quando è presente la tensione di rete. Dovrai farti una piccola funzione su arducoso che ne tenga conto.
Vedi tu se preferisci risparmiare componenti o codice su microcontrollore.
Io vado a mettermi a letto sperando che questo mal di testa mi lasci dormire.
Ciao,
Pietro.
PS: Ahh, lavorare a 230V è pericoloso, cerca di fare attenzione!
-

PietroBaima
90,7k 7 12 13 - G.Master EY

- Messaggi: 12206
- Iscritto il: 12 ago 2012, 1:20
- Località: Londra
21 messaggi
• Pagina 1 di 3 • 1, 2, 3
Torna a Realizzazioni, interfacciamento e nozioni generali.
Chi c’è in linea
Visitano il forum: Google Adsense [Bot] e 5 ospiti

Elettrotecnica e non solo (admin)
Un gatto tra gli elettroni (IsidoroKZ)
Esperienza e simulazioni (g.schgor)
Moleskine di un idraulico (RenzoDF)
Il Blog di ElectroYou (webmaster)
Idee microcontrollate (TardoFreak)
PICcoli grandi PICMicro (Paolino)
Il blog elettrico di carloc (carloc)
DirtEYblooog (dirtydeeds)
Di tutto... un po' (jordan20)
AK47 (lillo)
Esperienze elettroniche (marco438)
Telecomunicazioni musicali (clavicordo)
Automazione ed Elettronica (gustavo)
Direttive per la sicurezza (ErnestoCappelletti)
EYnfo dall'Alaska (mir)
Apriamo il quadro! (attilio)
H7-25 (asdf)
Passione Elettrica (massimob)
Elettroni a spasso (guidob)
Bloguerra (guerra)

pigreco]=π
