Ciao a tutti,
anche se molto in ritardo, sono finalmente riuscito ad acquisire un segnale coerente.
Come previsto, si tratta di un segnale sinusoidale in tensione, da 500 Hz a 4000 Hz (i giri del motore "in prova") letto utilizzando una sonda in configurazione differenziale. Non conoscendo l'esatto collegamento interno effettivo dei cavi, non mi azzarderei a progettare uno stadio di ingresso Single Ended.
Vi allego le plottate delle forme d'onda.
La mia idea è di realizzare uno stadio di ingresso che abbia le seguenti caratteristiche:
- differenziale
- con filtraggio passa basso a 20 kHz
- stadio di trigger
Dopodichè pensavo di analizzare il segnale ripulito ed adattato in ingresso al PIC con il modulo ECCP o un timer.
se qualcuno ha già realizzato un circuito simile potrebbe darmi qualche dritta ed indicarmi se ho dimenticato qualcosa?
Grazie a tutti.
Contagiri con PIC: stadio di ingresso.
Moderatori:
carloc,
g.schgor,
BrunoValente,
IsidoroKZ
12 messaggi
• Pagina 2 di 2 • 1, 2
1
voti
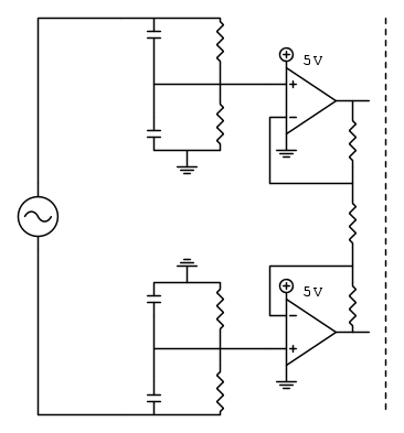
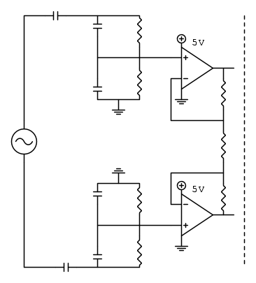
Ho cominciato a progettare lo schema della stadio. Ho aggiustato un po' il tiro rigurado la mia precedente idea ed ho strutturarlo il circuito così:
Circuitalmente nello specifico:
Ora sto pensando a come progettare la parte di front-end analogico che riguarda la lettura del segnale da parte dell'INA. Ho pensato ad una soluzione con partitore capacitivo, con una resistenza totale di almeno 500 kohm (250 K per partitore).
Vorrei però che l'ingresso fosse in AC, per eliminare eventuali problemi derivanti dalle tensioni di bias.
Ho introdotto 2 contensatori, uno per ogni "ramo"
ma non sono convinto della correttezza del collegamento e dell'influenza che potranno avere sulla risposta dello stadio di ingresso.
Potreste consigliarmi?
Grazie per l'aiuto!
Circuitalmente nello specifico:
Ora sto pensando a come progettare la parte di front-end analogico che riguarda la lettura del segnale da parte dell'INA. Ho pensato ad una soluzione con partitore capacitivo, con una resistenza totale di almeno 500 kohm (250 K per partitore).
Vorrei però che l'ingresso fosse in AC, per eliminare eventuali problemi derivanti dalle tensioni di bias.
Ho introdotto 2 contensatori, uno per ogni "ramo"
ma non sono convinto della correttezza del collegamento e dell'influenza che potranno avere sulla risposta dello stadio di ingresso.
Potreste consigliarmi?
Grazie per l'aiuto!
12 messaggi
• Pagina 2 di 2 • 1, 2
Chi c’è in linea
Visitano il forum: Nessuno e 60 ospiti

Elettrotecnica e non solo (admin)
Un gatto tra gli elettroni (IsidoroKZ)
Esperienza e simulazioni (g.schgor)
Moleskine di un idraulico (RenzoDF)
Il Blog di ElectroYou (webmaster)
Idee microcontrollate (TardoFreak)
PICcoli grandi PICMicro (Paolino)
Il blog elettrico di carloc (carloc)
DirtEYblooog (dirtydeeds)
Di tutto... un po' (jordan20)
AK47 (lillo)
Esperienze elettroniche (marco438)
Telecomunicazioni musicali (clavicordo)
Automazione ed Elettronica (gustavo)
Direttive per la sicurezza (ErnestoCappelletti)
EYnfo dall'Alaska (mir)
Apriamo il quadro! (attilio)
H7-25 (asdf)
Passione Elettrica (massimob)
Elettroni a spasso (guidob)
Bloguerra (guerra)





