
Carica di un condensatore elettrolitico in un multivibratore
Moderatori:
carloc,
g.schgor,
BrunoValente,
IsidoroKZ
0
voti
...allora, ho provato prima di montare il circuito sulla basetta, a cambiare il valore di una delle 2 resistenze a 11,9 kohm sul simulatore,lasciando il circuito del libro....funziona
grazie...adesso appena posso provo tutto su breadboard compreso il circuito che avevo sbagliato copiando dal libro che sul simulatore funzionava (cioè t1 con l emettitore verso r1 ,base verso r4, collettore verso l emettitore di t2) mi studio le correnti e le tensione della simulazione e nella breadboard 

1
voti
...preciso che è la prima volta che faccio un circuito su bredboard (sono agli inizi) ma credo di aver messo tutti i componenti nel modo giusto seguendo lo schema del libro!
posto le foto delle connessioni e dei risultati ottenuti
...sotto il risultato collegando il tutto ad una batteria da 9 volt(ricaricabile)
---si accende solo un led---
ho misurato la tensione che parte dall anodo del led2 (quello che rimane acceso) a dopo la sua resistenza di caduta r2 e risulta 6,60 volt; mentre ai capi del condensatore c2 5,14 volt
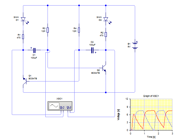
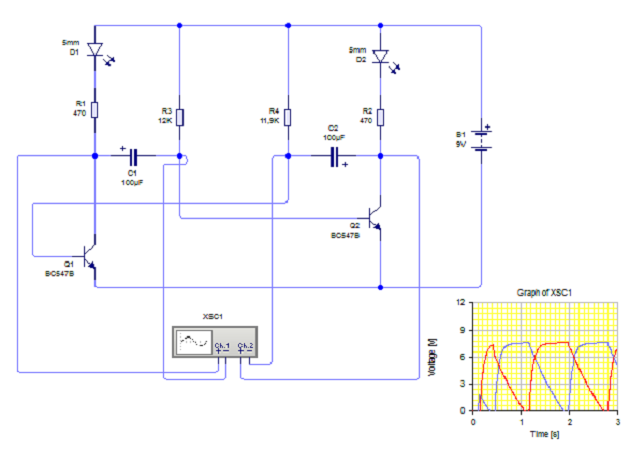
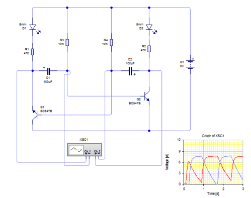
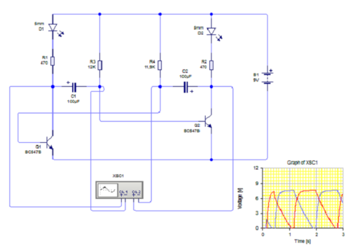
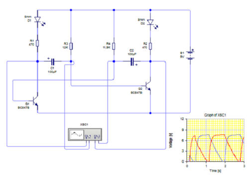
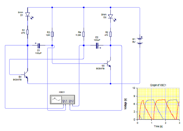
sotto è lo stesso fatto girare sul simulatore (ho inserito un oscilloscopio per vedere il comportamento di entrambi i condensatori)
mettendo t1 con l emettitore verso r1 ,base verso r4, collettore verso l emettitore di t2 come inizialmente avevo fatto copiando male dal libro,sulla bredboard mi succede la stessa identica cosa (si accende sempre lo stesso led)..sul simulatore invece ho notato dal grafico delle tensioni di carica e scarica dei condensatori collegati ai canali dell oscilloscopio virtuale,che il tutto non avveniva in maniera molto "stabile" come il circuito in figura....di seguito allego entrambe le simulazioni con t1 in entrambe le situazioni....comunque non riesco a capire come mai si accende solo il led
non riesco a capire....errore di connessione di qualche componente

posto le foto delle connessioni e dei risultati ottenuti
...sotto il risultato collegando il tutto ad una batteria da 9 volt(ricaricabile)
---si accende solo un led---
ho misurato la tensione che parte dall anodo del led2 (quello che rimane acceso) a dopo la sua resistenza di caduta r2 e risulta 6,60 volt; mentre ai capi del condensatore c2 5,14 volt
sotto è lo stesso fatto girare sul simulatore (ho inserito un oscilloscopio per vedere il comportamento di entrambi i condensatori)
mettendo t1 con l emettitore verso r1 ,base verso r4, collettore verso l emettitore di t2 come inizialmente avevo fatto copiando male dal libro,sulla bredboard mi succede la stessa identica cosa (si accende sempre lo stesso led)..sul simulatore invece ho notato dal grafico delle tensioni di carica e scarica dei condensatori collegati ai canali dell oscilloscopio virtuale,che il tutto non avveniva in maniera molto "stabile" come il circuito in figura....di seguito allego entrambe le simulazioni con t1 in entrambe le situazioni....comunque non riesco a capire come mai si accende solo il led
1
voti
Bel montaggio, ordinato!
Misura con un tester la tensione di collettore, base ed emettitore del transistore corrispondente al led spento, prendendo come riferimento il negativo della batteria.
Misura con un tester la tensione di collettore, base ed emettitore del transistore corrispondente al led spento, prendendo come riferimento il negativo della batteria.
Per usare proficuamente un simulatore, bisogna sapere molta più elettronica di lui
Plug it in - it works better!
Il 555 sta all'elettronica come Arduino all'informatica! (entrambi loro malgrado)
Se volete risposte rispondete a tutte le mie domande
Plug it in - it works better!
Il 555 sta all'elettronica come Arduino all'informatica! (entrambi loro malgrado)
Se volete risposte rispondete a tutte le mie domande
0
voti
grazie
allora le tensioni rispetto al negativo della batteria sono :
di base 2,08 volt
di collettore 1,52 volt
di emettitore 1,65 volt
allora le tensioni rispetto al negativo della batteria sono :
di base 2,08 volt
di collettore 1,52 volt
di emettitore 1,65 volt
2
voti
Prova ad effettuare i ponticelli che ti ho disegnato (male) in rosso usando la tua immagine:
-

PietroBaima
90,7k 7 12 13 - G.Master EY

- Messaggi: 12206
- Iscritto il: 12 ago 2012, 1:20
- Località: Londra
0
voti
QUalche contatto che non va. L'emettitore dovrebbe essere allo stesso potenziale del polo negativo della batteria, il collettore dovrebbe essere a circa 7V se il led e` spento.
Questo quello che dovresti misurare se il led e` spento
Questo quello che dovresti misurare se il led e` spento
Per usare proficuamente un simulatore, bisogna sapere molta più elettronica di lui
Plug it in - it works better!
Il 555 sta all'elettronica come Arduino all'informatica! (entrambi loro malgrado)
Se volete risposte rispondete a tutte le mie domande
Plug it in - it works better!
Il 555 sta all'elettronica come Arduino all'informatica! (entrambi loro malgrado)
Se volete risposte rispondete a tutte le mie domande
0
voti
sì adesso sì
in pratica ho fatto i ponticelli che mi diceva pietrobaima .....in pratica non c'era contatto???al centro la bradboard è divisa?????????????
grazie
0
voti
Ce ne sono di due tipi. Se la divisione a meta` e` un po' piu` larga delle altre, allora e` divisa.
Per usare proficuamente un simulatore, bisogna sapere molta più elettronica di lui
Plug it in - it works better!
Il 555 sta all'elettronica come Arduino all'informatica! (entrambi loro malgrado)
Se volete risposte rispondete a tutte le mie domande
Plug it in - it works better!
Il 555 sta all'elettronica come Arduino all'informatica! (entrambi loro malgrado)
Se volete risposte rispondete a tutte le mie domande
Chi c’è in linea
Visitano il forum: Google [Bot] e 32 ospiti

Elettrotecnica e non solo (admin)
Un gatto tra gli elettroni (IsidoroKZ)
Esperienza e simulazioni (g.schgor)
Moleskine di un idraulico (RenzoDF)
Il Blog di ElectroYou (webmaster)
Idee microcontrollate (TardoFreak)
PICcoli grandi PICMicro (Paolino)
Il blog elettrico di carloc (carloc)
DirtEYblooog (dirtydeeds)
Di tutto... un po' (jordan20)
AK47 (lillo)
Esperienze elettroniche (marco438)
Telecomunicazioni musicali (clavicordo)
Automazione ed Elettronica (gustavo)
Direttive per la sicurezza (ErnestoCappelletti)
EYnfo dall'Alaska (mir)
Apriamo il quadro! (attilio)
H7-25 (asdf)
Passione Elettrica (massimob)
Elettroni a spasso (guidob)
Bloguerra (guerra)



pigreco]=π