Ciao a tutti, premetto che ho già cercato aiuto per questo quesito in un'altra sezione del forum ma non avendo ricevuto risposte provo a spostarlo in una sezione più popolata come questa.
Ho in cantiere il progetto di un alimentatore switching che mi porti i 12V in ingresso a 4.1V in uscita fornendo all'incirca 2,5A. Il tutto è gestito dall'integrato della Texas TPS54331.
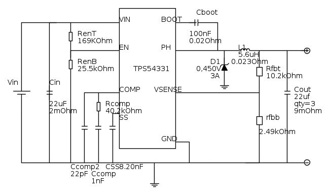
Aiutando con il tool on line della Texas il circuito equivalente è il seguente:
La funzione principale di questo alimentatore è di alimentare un modulo GSM SIM900 della simcom e un
PIC18.
A questo punto che mi manca è la sezione di filtro, da mettere all'uscita dell'alimentatore, per ripulire la tensione che andra al modulo e al PIC.
In precedenza mi hanno suggerito di utilizzare un filtro passivo LC, e per logica penso che serva un filtro PAssa-basso; ma non riesco a capire a che valore di frequenza deve lavorare il filtro per ottenre una eliminazione dei distrurbi.
Allego un'immagine dei valori risultati con la simulazione del circuito.
C'è qualche anima pia che è disposta a darmi una mano per il dimensionamento del filtro.
Grazie
Marcello
Dimensionare filtro LC
Moderatori:
carloc,
g.schgor,
BrunoValente,
IsidoroKZ
9 messaggi
• Pagina 1 di 1
0
voti
In generale, mettere noi umani un filtro fuori anello all'uscita di uno switching influisce sul transitorio di accensione e sulla risposta ai transitori di carico quindi sul comportamento dello switching che come è noto è un prodotto di ordine soprannaturale.
Potrei suggerire far passare il conduttore di alimentazione in qualche manicotto di ferrite e poi fidare sulle capacità già presenti all'ingresso delle schede alimentate.
Potrei suggerire far passare il conduttore di alimentazione in qualche manicotto di ferrite e poi fidare sulle capacità già presenti all'ingresso delle schede alimentate.
0
voti
La frequenza di taglio del filtro LC passa-basso dipende dalla frequenza di switching del regolatore. E dipende anche di quanto vuoi abbattere le componenti HF presenti in uscita dall'alimentatore. Puoi partire con una frequenza di taglio cento volte inferiore alla f.sw. considerando che un filtro LC passa-basso è del II° ordine ed ha una caratteristica di attenuazione di 20 dB/decade.
Comunque quei circuiti regolatori tipo buck, calcolati con i tools online dei produttori di integrati regolatori, sono ottimizzati e non penso che dovrebbero necessitare di ulteriori filtraggi in uscita.
Comunque quei circuiti regolatori tipo buck, calcolati con i tools online dei produttori di integrati regolatori, sono ottimizzati e non penso che dovrebbero necessitare di ulteriori filtraggi in uscita.
1
voti
Eccomi di nuovo alla carica.
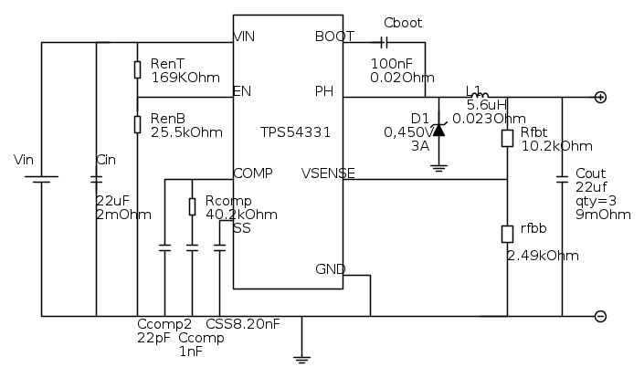
Sono andato avanti nel mio progetto e questo è il risultato:
Ho seguito le indicazioni, per la progettazione della parte di alimentazione, prese dal tool WEBENCH della texas instruments.
Per il layout ho seguito le indicazioni del datasheets delTPS54331.
Non so dove ho sbagliato perché ho un calo di tensione in fase di aggancio della rete GSM davvero notevole,
arrivo a circa 1,3Vpp.
Qualche suggerimento.
Grazie Marcello
Sono andato avanti nel mio progetto e questo è il risultato:
Ho seguito le indicazioni, per la progettazione della parte di alimentazione, prese dal tool WEBENCH della texas instruments.
Per il layout ho seguito le indicazioni del datasheets delTPS54331.
Non so dove ho sbagliato perché ho un calo di tensione in fase di aggancio della rete GSM davvero notevole,
arrivo a circa 1,3Vpp.
Qualche suggerimento.
Grazie Marcello
3
voti
Sicuro che non stai invece misurando disturbi EMI dovuti alla notevole quantità di corrente richiesta in certi momenti della comunicazione? Stai per caso adoperando uno spezzone di cavetto non schermato tra il positivo della sonda e il circuito? Se tieni la sonda distante pochi mm dal punto in cui misuri, cosa vedi?
0
voti
Sicuro che non stai invece misurando disturbi EMI dovuti alla notevole quantità di corrente richiesta in certi momenti della comunicazione? Stai per caso adoperando uno spezzone di cavetto non schermato tra il positivo della sonda e il circuito? Se tieni la sonda distante pochi mm dal punto in cui misuri, cosa vedi?
Hai ragione, ho provato a rifare la misura come mi hai suggerito, cioè eliminando i cavetti da 15cm non schermati che usavo, e adesso anche in fase di aggancio alla rete gsm ho una Vpp massima di 100mv. Visualizzo anche un piccolo disturbo a intervalli regolari con una frequenza di 568Khz, che se non sbaglio corrisponde alla frequenza i lavoro del mio integrato. Domani che ho più tempo posto qualche immagine.
Grazie per l'aiuto aldofad.
2
voti
In elettronica di potenza i 15cm di filo con il coccodrillo per prendere la tensione di riferimento sono deleteri e perniciosissimi!
Questa e` una tecnica possibile per fare le misure
E solo una sonda per volta sul circuito, con due si fanno dei ground loop non indifferenti.
Oppure sonde differenziali!
Questa e` una tecnica possibile per fare le misure
E solo una sonda per volta sul circuito, con due si fanno dei ground loop non indifferenti.
Oppure sonde differenziali!
Per usare proficuamente un simulatore, bisogna sapere molta più elettronica di lui
Plug it in - it works better!
Il 555 sta all'elettronica come Arduino all'informatica! (entrambi loro malgrado)
Se volete risposte rispondete a tutte le mie domande
Plug it in - it works better!
Il 555 sta all'elettronica come Arduino all'informatica! (entrambi loro malgrado)
Se volete risposte rispondete a tutte le mie domande
0
voti
Io sono impazzito un anno prima di capire che misuravo disturbi radio su un'applicazione...
In tal caso bisogna schermare a regola d'arte prima di iniziare a dimensionare filtri (che non risolvono)
Prima di puntare la sonda dell'oscilloscopio sul circuito bisogna misurare a un paio di mm sopra, non in contatto con la PCB, con un puntale per misurazioni radio (spesa che raccomando) e schermare i disturbi
In tal caso bisogna schermare a regola d'arte prima di iniziare a dimensionare filtri (che non risolvono)
Prima di puntare la sonda dell'oscilloscopio sul circuito bisogna misurare a un paio di mm sopra, non in contatto con la PCB, con un puntale per misurazioni radio (spesa che raccomando) e schermare i disturbi
9 messaggi
• Pagina 1 di 1
Chi c’è in linea
Visitano il forum: Nessuno e 32 ospiti

Elettrotecnica e non solo (admin)
Un gatto tra gli elettroni (IsidoroKZ)
Esperienza e simulazioni (g.schgor)
Moleskine di un idraulico (RenzoDF)
Il Blog di ElectroYou (webmaster)
Idee microcontrollate (TardoFreak)
PICcoli grandi PICMicro (Paolino)
Il blog elettrico di carloc (carloc)
DirtEYblooog (dirtydeeds)
Di tutto... un po' (jordan20)
AK47 (lillo)
Esperienze elettroniche (marco438)
Telecomunicazioni musicali (clavicordo)
Automazione ed Elettronica (gustavo)
Direttive per la sicurezza (ErnestoCappelletti)
EYnfo dall'Alaska (mir)
Apriamo il quadro! (attilio)
H7-25 (asdf)
Passione Elettrica (massimob)
Elettroni a spasso (guidob)
Bloguerra (guerra)










