Carica di un condensatore elettrolitico in un multivibratore
Moderatori:
carloc,
g.schgor,
BrunoValente,
IsidoroKZ
0
voti
in questo grafico non sembra che le tensioni diventino negative sulla base dei transistor ma scendano a 0 volt per un certo periodo...in fase di animazione funziona tutto,si vedono i led alternarsi senza mai arrestarsi...il problema rimane sempre sulla bredboard...potrei provare a cambiare il valore dei condensatori e vedere cosa succede se questi caricano troppo lentamente... 
0
voti
sulla bredboard c'è una fase graduale che porta all accensione fissa dei 2 led...si parte da un lampeggio più accentuato che porta gradualmente alla situazione statica,non succede di colpo..cercherò di capire meglio domani ..notte


0
voti
visto che sul grafico temporale non si vedono le tensioni negative ho usato il voltmetro virtuale con un puntale sulla base e l altro al negativo di alimentazione..posto gli screenshot dove durante l animazione ho bloccato per cogliere la tensione negativa in entrambi i casi:
di seguito le tensioni negative di entrambe le basi,durante l animazione in fase di variazione:
di seguito le tensioni negative di entrambe le basi,durante l animazione in fase di variazione:
0
voti
Credo che R3 e R4 abbiano valori troppo bassi: se i transistor arrivano entrambi a piena saturazione il guadagno di anello scende sotto il valore critico e l'oscillazione si spegne, credo sia questo il tuo problema.
Prova ad aumentare quei valori, raddoppiali e se non basta aumentali ancora.
Difficile prevedere il valore critico da superare: dipende dal guadagno dei transistor.
Prova ad aumentare quei valori, raddoppiali e se non basta aumentali ancora.
Difficile prevedere il valore critico da superare: dipende dal guadagno dei transistor.
-

BrunoValente
39,6k 7 11 13 - G.Master EY

- Messaggi: 7796
- Iscritto il: 8 mag 2007, 14:48
0
voti
ho sostituito la batteria ricaricabile da 9 volt con una normale,adesso funziona tutto alla perfezione su bredboard,molto probabilmente la batteria nuova non si era caricata a dovere,infatti misurando la tensione ai suoi capi mi risultava 6 volt ;
non so se fosse quello il problema(adesso l ho messa a caricare e la lascio fino a quando non ha completato il suo ciclo di ricarica,almeno 24h essendo la prima ricarica,e domani riprovo con quella per vedere cosa succede);
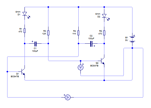
la formula proposta per il calcolo della frequenza è questa:
f= 1/(1,386 R3 x C1)
R3xC1 = R4XC2
convertendo le resistenze in ohm e le capacità in farad mi viene:
f= 1/ (1,386 R3 x 12000 x 0,00010) =genera un onda quadra con frequenza pari a 0,60 Hz
-----giusto?
1,386 presente nella formula non viene spiegato cosa sia!?!?!?!(penso un numero fisso)
in conclusione possiamo affermare che il circuito multivibratore proposto nel libro "elettronica sapere e saper fare" è perfettamente funzionante..
---riguardo gli screenshoot postati,vorrei dire che le tensioni negative prese sulle 2 basi dei transistor sono state catturate durante l animazione dell alternanza dei 2 stadi ,quindi non sono i loro 2 valori di tensione "negativi massimi" in quanto il loro stato da tensione negativa a positiva continuava ad alternarsi gradualmente in base all accensione e spegnimento dei led,influenzati dalla relativa carica e scarica dei condensatori ...grazie a tutti per l aiuto!
non so se fosse quello il problema(adesso l ho messa a caricare e la lascio fino a quando non ha completato il suo ciclo di ricarica,almeno 24h essendo la prima ricarica,e domani riprovo con quella per vedere cosa succede);
la formula proposta per il calcolo della frequenza è questa:
f= 1/(1,386 R3 x C1)
R3xC1 = R4XC2
convertendo le resistenze in ohm e le capacità in farad mi viene:
f= 1/ (1,386 R3 x 12000 x 0,00010) =genera un onda quadra con frequenza pari a 0,60 Hz
-----giusto?
1,386 presente nella formula non viene spiegato cosa sia!?!?!?!(penso un numero fisso)
in conclusione possiamo affermare che il circuito multivibratore proposto nel libro "elettronica sapere e saper fare" è perfettamente funzionante..

---riguardo gli screenshoot postati,vorrei dire che le tensioni negative prese sulle 2 basi dei transistor sono state catturate durante l animazione dell alternanza dei 2 stadi ,quindi non sono i loro 2 valori di tensione "negativi massimi" in quanto il loro stato da tensione negativa a positiva continuava ad alternarsi gradualmente in base all accensione e spegnimento dei led,influenzati dalla relativa carica e scarica dei condensatori ...grazie a tutti per l aiuto!
3
voti
1,386 che per semplicità si può arrotondare a 1,4, è un numero fisso.
Questo è la somma di 2 volte il ln2 ( logaritmo naturale di 2 ) che vale circa 0,7
Il periodo di oscillazione di questo circuito si calcola ( approssimativamente ) R3C1*ln2 + R4C2*ln2 =
ln2*( R3C1+R4C2 ) e se le resistenza e i condensatori sono uguali allora il tutto è uguale a
2*ln2*(RC)= 1,4*RC
Queste approssimazioni sono valide se le resistenze delle basi sono almeno 10 volte le resistenze dei collettori e nel tuo caso non ci sono problemi, essendo anche venti volte superiore.
La frequenza però nel tuo caso risulterà un po' maggiore ( perciò il periodo minore ) del calcolo, a causa della presenza dei LED sul collettore che non permetteranno di caricare fino a Vcc i condensatori quando il led sono spenti
Diciamo che la presenza dei led sui collettori , cambiano un po' la situazione
Perché sarà proprio il valore positivo della tensione a cui si caricherà il condensatore attraverso la resistenza di collettore durante l' interdizione del rispettivo transistor che poi determinerà il tempo di che farà rimanere interdetto il BJT opposto ( pertanto il tempo di un semiperiodo ) portando la sua base ad un valore negativo rispetto massa. E questo valore negativo rispetto massa sarà tanto più alto quanto più alto era il valore positivo raggiunto prima
Però, adesso non vorrei averti fatto confusione, a meno che non ti interessi più dettagliatamente il funzionamento del circuito
diciamo che la formula, è abbastanza esatta se non ci fossero i led sul collettore
Questo è la somma di 2 volte il ln2 ( logaritmo naturale di 2 ) che vale circa 0,7
Il periodo di oscillazione di questo circuito si calcola ( approssimativamente ) R3C1*ln2 + R4C2*ln2 =
ln2*( R3C1+R4C2 ) e se le resistenza e i condensatori sono uguali allora il tutto è uguale a
2*ln2*(RC)= 1,4*RC
Queste approssimazioni sono valide se le resistenze delle basi sono almeno 10 volte le resistenze dei collettori e nel tuo caso non ci sono problemi, essendo anche venti volte superiore.
La frequenza però nel tuo caso risulterà un po' maggiore ( perciò il periodo minore ) del calcolo, a causa della presenza dei LED sul collettore che non permetteranno di caricare fino a Vcc i condensatori quando il led sono spenti
Diciamo che la presenza dei led sui collettori , cambiano un po' la situazione
Perché sarà proprio il valore positivo della tensione a cui si caricherà il condensatore attraverso la resistenza di collettore durante l' interdizione del rispettivo transistor che poi determinerà il tempo di che farà rimanere interdetto il BJT opposto ( pertanto il tempo di un semiperiodo ) portando la sua base ad un valore negativo rispetto massa. E questo valore negativo rispetto massa sarà tanto più alto quanto più alto era il valore positivo raggiunto prima
Però, adesso non vorrei averti fatto confusione, a meno che non ti interessi più dettagliatamente il funzionamento del circuito
diciamo che la formula, è abbastanza esatta se non ci fossero i led sul collettore
0
voti

0
voti
francofra ha scritto:me lo devo rileggere un paio di volte
![]()
francofra ha scritto:i circuiti multivibratori che mi perseguitano![]()
Lo posso immaginare
Con pazienza e con il tempo, si impara. Ma quando hai imparato qualcosa, ti accorgi che ci sono altre migliaia di cose da comprendere.
questa materia è troppo vasta...e ci vuole tanto tempo per comprendere almeno un minimo di cose
( almeno questo è quello che sento personalmente visto che anch'io mi sono avvicinato a questa materia da poco )
P.S. comunque se vuoi sapere come funziona il multivibratore non ti fare scrupoli e se vuoi cerco di spiegartelo in modo semplice e comprensibile, almeno a livello intuitivo...
0
voti
anche se già mi hanno spiegato e qualcosa sto leggendo fa sempre comodo leggere dell altro! ..qualcosa può sempre sfuggirehai qualche libro da consigliare che magari a te è stato utile?
0
voti
Da come hai sgranato gli occhi, mi sembra però che le informazioni che hai ricevuto siano carenti :)
Al limite domani , se vuoi, ti do un idea del funzionamento.
libri specifici sugli oscillatori, non saprei..
Diciamo anche che il multivibratore che hai realizzato, fa parte di un insegnamento che puoi trovare su libri scolastici, ma di diversi anni fa. Al limite cerca su Google
Il multivibratore oggi, è diventato più che altro didattico per imparare in generale il funzionamento dei circuiti a commutazione, ma a livello pratico ormai è stato sostituito dagli integrati
Al limite domani , se vuoi, ti do un idea del funzionamento.
libri specifici sugli oscillatori, non saprei..
Diciamo anche che il multivibratore che hai realizzato, fa parte di un insegnamento che puoi trovare su libri scolastici, ma di diversi anni fa. Al limite cerca su Google
Il multivibratore oggi, è diventato più che altro didattico per imparare in generale il funzionamento dei circuiti a commutazione, ma a livello pratico ormai è stato sostituito dagli integrati
Chi c’è in linea
Visitano il forum: Google Adsense [Bot] e 55 ospiti

Elettrotecnica e non solo (admin)
Un gatto tra gli elettroni (IsidoroKZ)
Esperienza e simulazioni (g.schgor)
Moleskine di un idraulico (RenzoDF)
Il Blog di ElectroYou (webmaster)
Idee microcontrollate (TardoFreak)
PICcoli grandi PICMicro (Paolino)
Il blog elettrico di carloc (carloc)
DirtEYblooog (dirtydeeds)
Di tutto... un po' (jordan20)
AK47 (lillo)
Esperienze elettroniche (marco438)
Telecomunicazioni musicali (clavicordo)
Automazione ed Elettronica (gustavo)
Direttive per la sicurezza (ErnestoCappelletti)
EYnfo dall'Alaska (mir)
Apriamo il quadro! (attilio)
H7-25 (asdf)
Passione Elettrica (massimob)
Elettroni a spasso (guidob)
Bloguerra (guerra)

