Cos'è ElectroYou | Login Iscriviti

ElectroYou - la comunità dei professionisti del mondo elettrico

Informazioni su un integrato. help me!

Elettronica lineare e digitale: didattica ed applicazioni

Moderatori: Foto Utentecarloc, Foto Utenteg.schgor, Foto UtenteBrunoValente, Foto UtenteIsidoroKZ

1
voti

[11] Re: Informazioni su un integrato. help me!

Messaggioda Foto UtentePixy » 25 gen 2015, 15:16

ithanith ha scritto: vorrei realizzare un relè allo stato solido a tre sequenze. ovvero acceso1, acceso2, acceso 3, acceso tutti e tre, spento. premetto che non sono nemmeno un maghetto di elettronica, anzi mi definisco l'aiutante dell'aiuto maggiordomo del maghetto,


allora siamo aiutanti dello stesso aiuto del maggiordomo :D
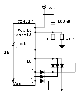
A fronte di un buon lavoro fatto come esposto da Foto UtentePietroBaima con componenti programmabili, il tuo problema potrebbe essere risolto ( in modo approssimativo e accettabile se non hai particolari esigenze di stabilità e sicurezza ) da un circuitino realizzato con uno dei molti integrati in commercio e nello specifico con un CD4017 come già paventato da Foto UtenteIsidoroKZ
Questo è il massimo di cui sono capace :cry: perché non so programmare nemmeno un PIC o Arduino.
( d' altronde questa è una specifica almeno da maggiordomo :mrgreen: ). Un giorno, forse ci proverò...

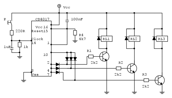
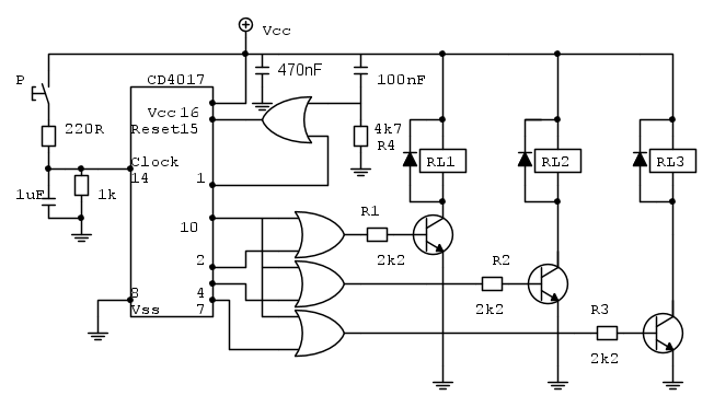
Il circuito di comando, potrebbe essere questo qui sotto



Con questo semplice circuito, premendo il pulsante P, la prima volta comanda il BJT 1 con rispettivo RL1, con la seconda pressione RL1 si spegne e si attiva RL2 , con la terza pressione del pulsante si spegne anche RL2 e si attiva RL3, con la quarta pressione si attivano tutti e 3 i relè e con la quinta pressione si spengono tutti, co la sesta si ricomincia daccapo

al posto dei BJT puoi inserire i Moc.
La corrente che ogni uscita può erogare non è molto alta. Se dico giusto dovrebbe essere intorno ai 10 mA,
Se ne fai passare di più, la tensione di uscita delle porte si abbassa gradualmente. Sicché la cosa va valutata secondo il carico applicato.
Quando si accendono tutti e tre i relè, l' uscita del pin 10 ha il compito più gravoso, perché deve dare corrente a tutti e 3 gli ingressi dei Moc.

Altro problema da vedere. è ovviamente l' entrata del clock, che fatta come da schema, filtrata semplicemente con un condensatore, di sicuro sarà difficile avere singole commutazioni .
in questo caso, bisogna implementare il circuito con un latch in entrata al pin di clock.

Questa è solo un' idea da dove cominciare, poi se interessa, va resa più stabile
Avatar utente
Foto UtentePixy
559 2 7
Expert EY
Expert EY
 
Messaggi: 478
Iscritto il: 20 nov 2012, 20:14

0
voti

[12] Re: Informazioni su un integrato. help me!

Messaggioda Foto UtenteIsidoroKZ » 25 gen 2015, 15:46

Proprio quello che avevo in mente, magari con porte or al posto dei diodi.

Aggiungerei i diodi di ricircolo in parallelo ai relè. Le due resistenze per il reset sono necessarie?
Per usare proficuamente un simulatore, bisogna sapere molta più elettronica di lui
Plug it in - it works better!
Il 555 sta all'elettronica come Arduino all'informatica! (entrambi loro malgrado)
Se volete risposte rispondete a tutte le mie domande
Avatar utente
Foto UtenteIsidoroKZ
121,2k 1 3 8
G.Master EY
G.Master EY
 
Messaggi: 21059
Iscritto il: 17 ott 2009, 0:00

0
voti

[13] Re: Informazioni su un integrato. help me!

Messaggioda Foto UtentePixy » 25 gen 2015, 18:29

In effetti, Isidoro, mancherebbero i diodi di ricircolo che senza dubbio vanno messi se avesse intenzione di usare i relè.
Me li sono scordati :)

Per le resistenze sul Reset, quella da 4k7 serve per tenere a massa il Reset visto che questo è attivo a livello logico alto.
Quella da 470, in effetti non serve. E' rimasta lì nello schema,perché avevo pensato di mettere un pulsante di Reset del 4017 per il primo avvio ( faceva parte di un partitore ). Ma poi ho pensato che fosse inutile, visto che in qualunque stato fosse partito il circuito, si sarebbe portato alla stato iniziale premendo più volte il pulsante P

Tanto, se ha bisogno di partire con il 4017 azzerato, bisogna fare un azzeramento automatico alla partenza
( all' accensione del circuito ), mettendo un condensatore verso il positivo

Edit:
Anzi, mettiamoci tutto, così lo schema è pronto.
Ma bisogna cambiare il sistema di immettere il segnale al clock...

Avatar utente
Foto UtentePixy
559 2 7
Expert EY
Expert EY
 
Messaggi: 478
Iscritto il: 20 nov 2012, 20:14

0
voti

[14] Re: Informazioni su un integrato. help me!

Messaggioda Foto UtenteIsidoroKZ » 25 gen 2015, 18:55

L'uscita corrispondente all'impulso 5, piedino 1, non va mai in alta impedenza, direi che sia la 4.7kohm che il condensatore siano inutili, si trovano a lottare contro una uscita normale.

A meno di non voler fare una or sul reset, che venga attivato sia quando il pin 1 va alto sia quando si accende la prima volta. Con due diodi si fa, e io compro azioni di qualche produttore di diodi :-) che questo circuito ne usa tanti!

Questo era quello che avevo in mente nel mio primo messaggio

Per usare proficuamente un simulatore, bisogna sapere molta più elettronica di lui
Plug it in - it works better!
Il 555 sta all'elettronica come Arduino all'informatica! (entrambi loro malgrado)
Se volete risposte rispondete a tutte le mie domande
Avatar utente
Foto UtenteIsidoroKZ
121,2k 1 3 8
G.Master EY
G.Master EY
 
Messaggi: 21059
Iscritto il: 17 ott 2009, 0:00

0
voti

[15] Re: Informazioni su un integrato. help me!

Messaggioda Foto UtentePixy » 25 gen 2015, 20:25

Il condensatore e la resistenza da 4k7 servono per tenere basso il pin del reset e per far partire il circuito azzerato all' accensione ( come hai fatto tu con l' ingresso della porta OR )
almeno, mi sembra che serva, la resistenza...
Non è che i circuiti li simulo, odio i simulatori, perciò può darsi benissimo che non sia perfettamente funzionante

Il circuito usa tanti diodi, ma è per non usare un altro integrato. comunque si possono usare piccoli diodi da pochi milliampere :)
Ovviamente è un circuito di principio, e va benissimo anche con l' aggiunta delle porte OR

P.S. odio i simulatori, perché tanto li so usare male :)
Avatar utente
Foto UtentePixy
559 2 7
Expert EY
Expert EY
 
Messaggi: 478
Iscritto il: 20 nov 2012, 20:14

1
voti

[16] Re: Informazioni su un integrato. help me!

Messaggioda Foto UtenteIsidoroKZ » 25 gen 2015, 20:40

Il fatto e` che colleghi un condensatore che dovrebbe fare un impulso alto all'accensione ad una uscita (piedino 1). In fase di accensione potrebbero litigare perche' il condensatore vuole tirare su e il piedino potrebbe voler tirare giu`.

Poi ogni volta che il contatore arriva a 5, il piedino 1 cerca di alzarsi in fretta e trova un carico capacitivo di 100nF che lo rallenta e il segnale che ne risulta non e` piu` un buon segnale logico, anche se potrebbero non esserci malfunzionamenti.
Per usare proficuamente un simulatore, bisogna sapere molta più elettronica di lui
Plug it in - it works better!
Il 555 sta all'elettronica come Arduino all'informatica! (entrambi loro malgrado)
Se volete risposte rispondete a tutte le mie domande
Avatar utente
Foto UtenteIsidoroKZ
121,2k 1 3 8
G.Master EY
G.Master EY
 
Messaggi: 21059
Iscritto il: 17 ott 2009, 0:00

0
voti

[17] Re: Informazioni su un integrato. help me!

Messaggioda Foto UtentePixy » 25 gen 2015, 20:55

IsidoroKZ ha scritto:Il fatto e` che colleghi un condensatore che dovrebbe fare un impulso alto all'accensione ad una uscita (piedino 1). In fase di accensione potrebbero litigare



Litigano di sicuro :)

Hai ragione Isidoro, infatti quella resistenza che avevo messo prima da 470,per un reset manuale serviva proprio a questo. Poi nel modificare il circuito , mi sono scordato questo problema.

:ok:

Rimettiamoci la resistenza ( questa volta da 1k )

Avatar utente
Foto UtentePixy
559 2 7
Expert EY
Expert EY
 
Messaggi: 478
Iscritto il: 20 nov 2012, 20:14

0
voti

[18] Re: Informazioni su un integrato. help me!

Messaggioda Foto UtenteArrow » 25 gen 2015, 21:49

Foto UtentePietroBaima grazie mille per la spiegazione esauriente :D

Per quanto riguarda la richiesta del circuito fatta dall'utente penso che se ha arduino già bello pronto il programma si prepara in 10 minuti :D Dopotutto non ha richiesto espressamente un circuito "analogico".
Avatar utente
Foto UtenteArrow
103 1 6
Frequentatore
Frequentatore
 
Messaggi: 166
Iscritto il: 11 giu 2014, 22:12

0
voti

[19] Re: Informazioni su un integrato. help me!

Messaggioda Foto UtentePietroBaima » 26 gen 2015, 1:32

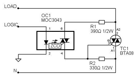
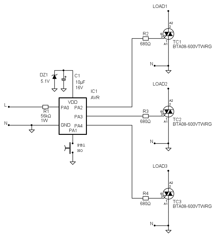
Vorrei soltanto aggiungere il circuito con fotoaccoppiatore e TRIAC.
Ho usato un fotoaccoppiatore con ZCD integrato, in modo che l'uscita della logica possa stare alta tutto il tempo, mentre il TRIAC viene pilotato correttamente.

Ciao,
Pietro.

Generatore codice per articoli:
nomi
Sul forum:
[pigreco]=π
[ohm]=Ω
[quadrato]=²
[cubo]=³
Avatar utente
Foto UtentePietroBaima
90,7k 7 12 13
G.Master EY
G.Master EY
 
Messaggi: 12207
Iscritto il: 12 ago 2012, 1:20
Località: Londra

2
voti

[20] Re: Informazioni su un integrato. help me!

Messaggioda Foto UtentePietroBaima » 26 gen 2015, 2:13

Arrow ha scritto:Foto UtentePietroBaima grazie mille per la spiegazione esauriente :D

Prego!

Arrow ha scritto:Per quanto riguarda la richiesta del circuito fatta dall'utente penso che se ha arduino già bello pronto il programma si prepara in 10 minuti :D Dopotutto non ha richiesto espressamente un circuito "analogico".

he he he.
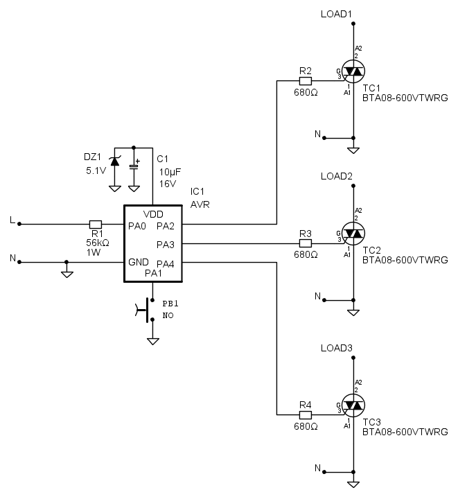
Se potesse programmare un microcontrollore, un circuito minimal, tipo questo, potrebbe funzionare.
Non richiede nemmeno fotoaccoppiatori e prende alimentazione direttamente dalla rete. :D



Ciao,
Pietro.
Generatore codice per articoli:
nomi
Sul forum:
[pigreco]=π
[ohm]=Ω
[quadrato]=²
[cubo]=³
Avatar utente
Foto UtentePietroBaima
90,7k 7 12 13
G.Master EY
G.Master EY
 
Messaggi: 12207
Iscritto il: 12 ago 2012, 1:20
Località: Londra

PrecedenteProssimo

Torna a Elettronica generale

Chi c’è in linea

Visitano il forum: Nessuno e 109 ospiti