Comunque in uscita ci metterei dei fotoaccoppiatori, almeno stai sul sicuro e non bruci gli ingressi
Informazioni su un integrato. help me!
Moderatori:
carloc,
g.schgor,
BrunoValente,
IsidoroKZ
26 messaggi
• Pagina 3 di 3 • 1, 2, 3
0
voti
Direttamente dalla rete?! Come diamine (per non usare altri termini) è possibile? 
Comunque in uscita ci metterei dei fotoaccoppiatori, almeno stai sul sicuro e non bruci gli ingressi
Comunque in uscita ci metterei dei fotoaccoppiatori, almeno stai sul sicuro e non bruci gli ingressi
0
voti
non mi sono dimenticato. Appena ho un attimo rispondo.
Ciao,
Pietro.
Ciao,
Pietro.
-

PietroBaima
90,7k 7 12 13 - G.Master EY

- Messaggi: 12206
- Iscritto il: 12 ago 2012, 1:20
- Località: Londra
1
voti
Scusa se rispondo solo ora.
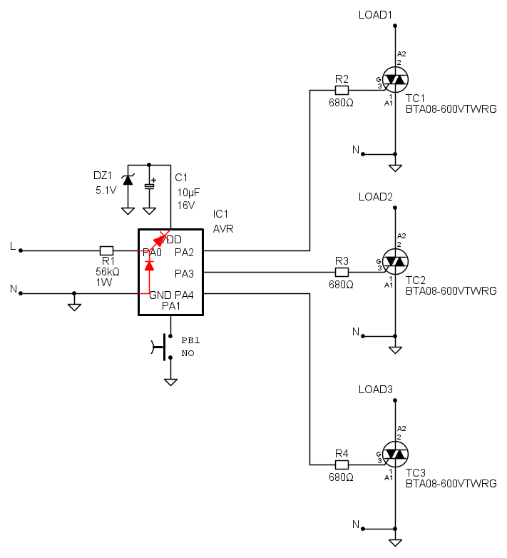
Dunque, quel circuito prende l'alimentazione dalla rete sfruttando i diodi di protezione posti agli ingressi del port del microcontrollore.
Guarda come sono collegati i diodi in rosso.
Come vedi il neutro della rete è collegato a GND.
La fase è collegata tramite una resistenza ad un pin di ingresso del microcontrollore.
La tensione di rete viene quindi raddrizzata e livellata dal condensatore C1. Lo zener DZ1 serve per evitare che la tensione salga oltre 5V circa.
Come vedi è possibile alimentare il circuito direttamente dalla tensione di rete.
Lo stesso ingresso PA0 vede un'onda quadra, risultante dal clipping positivo e negativo operato dai due diodi interni al microcontrollore. Questa serve per rilevare lo zero crossing e alimentare i gate dei TRIAC con un piccolo impulso, dato subito dopo quel preciso momento. Infatti questo circuito deve essere particolarmente attento ai consumi, che, in questo caso, sono rappresentati dai gate dei TRIAC.
Come vedrai ho scelto dei TRIAC con soglia di latching sui gate piuttosto bassa.
Ovviamente il circuito non è isolato dalla rete e quindi vanno attuate tutte le precauzioni possibili.
Ciao,
Pietro.
Dunque, quel circuito prende l'alimentazione dalla rete sfruttando i diodi di protezione posti agli ingressi del port del microcontrollore.
Guarda come sono collegati i diodi in rosso.
Come vedi il neutro della rete è collegato a GND.
La fase è collegata tramite una resistenza ad un pin di ingresso del microcontrollore.
La tensione di rete viene quindi raddrizzata e livellata dal condensatore C1. Lo zener DZ1 serve per evitare che la tensione salga oltre 5V circa.
Come vedi è possibile alimentare il circuito direttamente dalla tensione di rete.
Lo stesso ingresso PA0 vede un'onda quadra, risultante dal clipping positivo e negativo operato dai due diodi interni al microcontrollore. Questa serve per rilevare lo zero crossing e alimentare i gate dei TRIAC con un piccolo impulso, dato subito dopo quel preciso momento. Infatti questo circuito deve essere particolarmente attento ai consumi, che, in questo caso, sono rappresentati dai gate dei TRIAC.
Come vedrai ho scelto dei TRIAC con soglia di latching sui gate piuttosto bassa.
Ovviamente il circuito non è isolato dalla rete e quindi vanno attuate tutte le precauzioni possibili.
Ciao,
Pietro.
-

PietroBaima
90,7k 7 12 13 - G.Master EY

- Messaggi: 12206
- Iscritto il: 12 ago 2012, 1:20
- Località: Londra
0
voti
Forte !Non so nemmeno programmare, ma mi sembra forte :) e non l' ho mai visto fare da nessuno ( almeno in rete ), probabilmente perché poco usato a causa della mancanza di isolamento....
Lì x lì mi sembrava troppo alta la resistenza da 56k per alimentare in contemporanea 3 triac, ma in effetti se le frequenze di commutazione sono basse ,può essere sufficiente e come hai già fatto notare, bisogna porre attenzione all' assorbimento o meglio alle differenze di assorbimento nei vari momenti di funzionamento per dimensionare lo zener
Per curiosità. Ma tu l' hai già sperimentato sul campo qualcosa del genere ?

4
voti
Pixy ha scritto:Per curiosità. Ma tu l' hai già sperimentato sul campo qualcosa del genere ?
Grazie.
Sì, l'ho sperimentato sul campo (con quei valori ma con solo un TRIAC e non tre) e funziona.
Prima di usarlo con i TRIAC, qualche anno fa, l'ho sperimentato in bassa tensione con il trigger esterno di una macchina fotografica.
Volevo fare foto in videolento, tipo questi filmati (realizzati in stop motion)
oppure in time lapse, tipo questi:
In pratica per fare questi effetti devi scattare una foto ogni minuto o ogni 5, 6, 10 minuti, a seconda di quanto tu voglia "comprimere" il tempo (non ti annoio col campionamento
Ebbene, dato che posso programmare il watchdog di un micro per svegliarlo ad intervalli regolari e, nel frattempo, tenerlo in sleep, il consumo è pari a qualche microampere.
Il trigger che fa scattare la foto è semplicemente ottenuto chiudendo fra loro, con un pulsante esterno, due contatti posti su un jack.
Per capirci, guarda qui.
Vedrai tre contatti sul jack e non due perché uno è il diretto (chiudo il contatto e la macchina scatta la foto) e l'altro è il ritardato (chiudo il contatto, la macchina aspetta 2 secondi e poi scatta la foto).
Io ho usato il contatto diretto. Bastava la corrente proveniente dal pull up interno alla macchina fotografica (che ho stimato essere superiore a 300k
, con alimentazione a 3.3V) per farmi funzionare il micro. In quel caso il circuito era composto da un condensatore da 100nF sull'alimentazione, il micro e un pulsante.
Quando inserivo il jack il micro non faceva nulla.
Se premevo il tasto una volta avevo un minuto di attesa e poi lo scatto di una foto, poi un altro minuto ecc...
Ogni pressione del tasto aumentava il tempo di attesa di un minuto.
L'ingresso che faceva caricare il condensatore posto sull'alimentazione, quando arrivava il momento di scattare la foto veniva riconfigurato come uscita open drain. Mi bastava metterla a zero (brevemente!) per scattare la foto.
Finora avevo progettato questi circuiti, seppur funzionanti, in modo molto spannometrico, ma, in questi giorni, però, mi stavo chiedendo quanto fosse stressante per il diodo di protezione interno sopportare questa corrente.
Sul datasheet dei vari microcontrollori purtroppo non ho trovato la corrente massima ammissibile, tuttavia ho trovato questa application note dove si discute proprio sull'uso di una resistenza per fare uno ZCD per TRIAC.
Il circuito non ha lo scopo di alimentare il micro, ma solo di realizzare un semplice ZCD usando una resistenza e i diodi di protezione.
Nell'AN raccomandano di non far scorrere in tali diodi più di 1mA, mentre la tensione diretta dei diodi è 0.5V.
Mi sembra un dato molto cautelativo, comunque riferito alla DC.
Se così fosse dovremmo garantire che i diodi non dissipino più di 0.5mW, da cui si può stimare una loro corrente media massima.
Ho l'impressione che si possa rispettare questo limite e pilotare comunque tre TRIAC, ma devo pensarci ancora un po'
Se però vogliamo rendere il circuito robusto dobbiamo anche pensare ai surge e a tutte le altre amenità presenti sulla rete e, probabilmente, mettere un diodo schottky esterno.
Chissà se riesco a coinvolgere
Ciao,
Pietro.
-

PietroBaima
90,7k 7 12 13 - G.Master EY

- Messaggi: 12206
- Iscritto il: 12 ago 2012, 1:20
- Località: Londra
26 messaggi
• Pagina 3 di 3 • 1, 2, 3
Chi c’è in linea
Visitano il forum: Nessuno e 361 ospiti

Elettrotecnica e non solo (admin)
Un gatto tra gli elettroni (IsidoroKZ)
Esperienza e simulazioni (g.schgor)
Moleskine di un idraulico (RenzoDF)
Il Blog di ElectroYou (webmaster)
Idee microcontrollate (TardoFreak)
PICcoli grandi PICMicro (Paolino)
Il blog elettrico di carloc (carloc)
DirtEYblooog (dirtydeeds)
Di tutto... un po' (jordan20)
AK47 (lillo)
Esperienze elettroniche (marco438)
Telecomunicazioni musicali (clavicordo)
Automazione ed Elettronica (gustavo)
Direttive per la sicurezza (ErnestoCappelletti)
EYnfo dall'Alaska (mir)
Apriamo il quadro! (attilio)
H7-25 (asdf)
Passione Elettrica (massimob)
Elettroni a spasso (guidob)
Bloguerra (guerra)

pigreco]=π

