Cos'è ElectroYou | Login Iscriviti

ElectroYou - la comunità dei professionisti del mondo elettrico

Regolatore PWM con 555 e UA741

Elettronica lineare e digitale: didattica ed applicazioni

Moderatori: Foto Utentecarloc, Foto Utenteg.schgor, Foto UtenteBrunoValente, Foto UtenteIsidoroKZ

0
voti

[1] Regolatore PWM con 555 e UA741

Messaggioda Foto UtenteSuperEDO99 » 2 feb 2015, 18:27

Ciao a tutti.
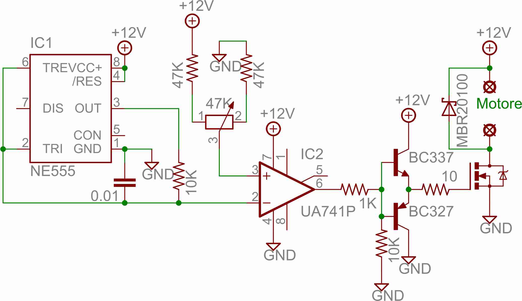
Ho realizzato per ora su breadboard un piccolo circuito che utilizza un NE555 come oscillatore ed un UA741 come comparatore che, attraverso un potenziometro, permette di ottenere un segnale PWM in uscita per controllare la potenza erogata da un motore a spazzole che consuma circa 5A sotto carico se alimentato direttamente a 12v. Per farlo ho utilizzato un driver a transistor complementari (un BC337 e un BC327) per pilotare il gate di un mosfet IRFZ44N. Utilizzo anche un MBR20100 in antiparallelo al motore. Tutto funziona correttamente ma il mosfet inizia a scaldare come una fornace tanto da costringermi a scollegare l'alimentazione. Mi sembra parecchio strano che un mosfet da 49A si scadi così tanto a solo 1 o 2A. Ogni consiglio è ben accetto :ok: Grazie a tutti in anticipo
Avatar utente
Foto UtenteSuperEDO99
-2 2
 
Messaggi: 49
Iscritto il: 7 set 2014, 8:55

0
voti

[2] Re: Regolatore PWM con 555 e UA741

Messaggioda Foto Utentespeedyant » 2 feb 2015, 18:30

Sicuramente ti chiederanno di inserire il circuito "disegnato" con Fidocad. Ma come dimensionamento aletta di raffreddamento come sei messo?
Son quello delle domande strane!
Avatar utente
Foto Utentespeedyant
5.093 3 6 8
Master
Master
 
Messaggi: 3877
Iscritto il: 9 lug 2013, 18:29
Località: Torino

0
voti

[3] Re: Regolatore PWM con 555 e UA741

Messaggioda Foto UtenteSuperEDO99 » 2 feb 2015, 18:32

Nulla hahahahaha :mrgreen: :mrgreen: considerando che il mosfet può reggere nel migliore dei casi 49A, 5A dovrebbero essere un gioco da ragazzi
Avatar utente
Foto UtenteSuperEDO99
-2 2
 
Messaggi: 49
Iscritto il: 7 set 2014, 8:55

0
voti

[4] Re: Regolatore PWM con 555 e UA741

Messaggioda Foto Utenteg.schgor » 2 feb 2015, 18:46

Con quale tensione comandi il gate del Mosfet?
Avatar utente
Foto Utenteg.schgor
57,8k 9 12 13
G.Master EY
G.Master EY
 
Messaggi: 16971
Iscritto il: 25 ott 2005, 9:58
Località: MILANO

0
voti

[5] Re: Regolatore PWM con 555 e UA741

Messaggioda Foto UtentePixy » 2 feb 2015, 18:50

Non è un gioco da ragazzi ( come hai potuto constatare di persona , d'altronde )-.
Grande mosfet e piccolo carico non è sinonimo di "freddo"

Anche se, dalla descrizione che hai fatto, si è capito lo schema, meglio è senza dubbio postarne uno.
A che frequenza moduli il PWM ?

comunque cerca di postare lo schema
Avatar utente
Foto UtentePixy
559 2 7
Expert EY
Expert EY
 
Messaggi: 478
Iscritto il: 20 nov 2012, 20:14

0
voti

[6] Re: Regolatore PWM con 555 e UA741

Messaggioda Foto UtenteSuperEDO99 » 2 feb 2015, 18:57

Allora la frequenza del PWM era inizialmente piuttosto bassa ma ho preferito alzarla a circa 10KHz per eliminare quel fastidioso rumore che occorre alle basse potenze. :D :D Il gate del mosfet viene commutato tra terra e +12v dai transistor complementari. :mrgreen:
Avatar utente
Foto UtenteSuperEDO99
-2 2
 
Messaggi: 49
Iscritto il: 7 set 2014, 8:55

0
voti

[7] Re: Regolatore PWM con 555 e UA741

Messaggioda Foto UtentePietroBaima » 2 feb 2015, 20:00

secondo me è utile che tu riporti uno schema del circuito da te realizzato.
Sono perplesso per il fatto che hai utiizzato un OPAMP, quando, per fare un PWM, un 555 è più che sufficiente senza altra elettronica di contorno.
Forse bisognerebbe pensare a come piloti il MOS.
Quanta corrente mandi nel gate? Non è che lo tieni in zona resistiva per troppo tempo?
Ma ripeto, finché non posti uno schema si possono fare solo ipotesi.

Ciao,
Pietro.
Generatore codice per articoli:
nomi
Sul forum:
[pigreco]=π
[ohm]=Ω
[quadrato]=²
[cubo]=³
Avatar utente
Foto UtentePietroBaima
90,7k 7 12 13
G.Master EY
G.Master EY
 
Messaggi: 12206
Iscritto il: 12 ago 2012, 1:20
Località: Londra

0
voti

[8] Re: Regolatore PWM con 555 e UA741

Messaggioda Foto UtentePixy » 2 feb 2015, 20:43

Avrà fatto un controllo in PWM con un feedback, Pietro.

Per avere una certezza del problema ci vorrebbe minimo un oscilloscopio e vedere se la forma d'onda al gate è buona oppure no.
Per caricare il gate di quel mosfet non ci vogliono particolari correnti, in teoria potrebbe bastare quello che hai fatto, ma se non si riesce a vedere, la certezza non c'è. Magari si carica bene, ma si scarica male..
La tensione al gate forse sarà 10 V ( fra l' uscita del pin 3 dell NE55 che non sarà proprio 12 V e la caduta Vbe dei transistor ).
Può darsi che i transistor non vadano subito in saturazione quando la corrente ha il picco di principio carica,( che resistenza hai messo alla base dei transistor ? se ce l' hai messa..)
urge lo schema se vuoi consigli mirati.

La maggior parte del problema normalmente è nel corretto pilotaggio.
Nelle due fasi di commutazione il mosfet rimane in zona attiva per un tot di tempo.
Bisogna cercare di rendere minimo questo tempo, e se non ci riusciamo si può abbassare la frequenza
Perché se la frequenza è 1 Hz questo tot di tempo, si presenta solo 2 volte in un secondo.
Se la frequenza è 10 Hz questo tot di tempo si presenta 20 volte, perciò 20 volte maggiore è la potenza dissipata sul mosfet in un secondo
se la frequenza è 10.0000 la potenza dissipata in secondo è 20.000 volte superiore
Ma l' oscilloscopio ce l' hai ?
Avatar utente
Foto UtentePixy
559 2 7
Expert EY
Expert EY
 
Messaggi: 478
Iscritto il: 20 nov 2012, 20:14

0
voti

[9] Re: Regolatore PWM con 555 e UA741

Messaggioda Foto UtenteSuperEDO99 » 2 feb 2015, 20:49

L'operazionale serve come comparatore che compara l'onda generata dal 555 e il valore proveniente dal divisore di tensione formato dal potenziometro. Ciò permette di raggiungere un duty cycle del 100% e dello 0% cosa non possibile con un 555 poiché, essendo un timer, deve per forza passare da uno stato di acceso ad uno di spento. So che molti staranno per affilare i forconi perché non ho usato FidoCADj ma avevo lo schema già pronto in Eagle :mrgreen: :mrgreen: :mrgreen:
Allegati
schematic.jpg
Avatar utente
Foto UtenteSuperEDO99
-2 2
 
Messaggi: 49
Iscritto il: 7 set 2014, 8:55

2
voti

[10] Re: Regolatore PWM con 555 e UA741

Messaggioda Foto UtenteIsidoroKZ » 2 feb 2015, 21:00

Credo che la causa sia lo slew rate dell'operazionale (e qualche ceramico sulle alimentazioni ci starebbe anche bene).

Per fare i circuiti di potenza servono i componenti giusti, fra i quali non c'e` il 555 :-).
Per usare proficuamente un simulatore, bisogna sapere molta più elettronica di lui
Plug it in - it works better!
Il 555 sta all'elettronica come Arduino all'informatica! (entrambi loro malgrado)
Se volete risposte rispondete a tutte le mie domande
Avatar utente
Foto UtenteIsidoroKZ
121,2k 1 3 8
G.Master EY
G.Master EY
 
Messaggi: 21059
Iscritto il: 17 ott 2009, 0:00

Prossimo

Torna a Elettronica generale

Chi c’è in linea

Visitano il forum: Nessuno e 37 ospiti