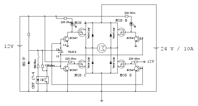
Ciao ragazzi spero di esser stato piu preciso,e spero di inserire come si deve lo schema.
Volevo precisare che l'interruttore posto sul diodo del fotoaccoppiatore è posto solo a scopo di test,in realtà li ci sarebbe l'ingresso PWM e quindi quando è chiuso dovrebbe dare la massima velocità in un verso e quando è aperto dovrebbe darmi la massima velocita nel senso opposto,inoltre l'alimentazione a 24 V non la sto utilizzando per fare questi test per evitare corti che possono compromettere i mosfet e quindi anche la massa del ponte non è ancora collegata sulla scheda. I led che vedete segnalano i versi di rotazione accendendosi uno alla volta a seconda di come è posto l'interruttore. Infine perdonatemi anche il diodo zener che ho inserito nello schema,in realtà sarebbe un 7805 ma non ho trovato la libreria in fidocad.
I numeri che ho scritto sulla porta NOT corrispondono ai piedini di ingresso(13) e uscita(12) che ho riportato anche alle basi degli altri BJT,il pin 14 indica l'alimentazione dell'integrato e non una porta 3state.
IL PROBLEMA SI VERIFICA SUL PIN 12 IL QUALE MI DA UNA TENSIONE DI 0,8V CHE MI POLARIZZA LA BASE DEL BJT QUANDO INVCE DOVREBBE ESSERE 0 ESSENDO A 5V IL PIN 13.
Spero di esser riuscito a farvi capire il progetto e sicuramente c'è anche qualcosa che non è fatto bene a livello di elettronica di base e anche per questo chiedo il vostro aiuto.
Problema con circuito ponte H
Moderatori:
carloc,
g.schgor,
BrunoValente,
IsidoroKZ
21 messaggi
• Pagina 2 di 3 • 1, 2, 3
1
voti
0
voti
Non trovo altri modi per inserire lo schema e infatti mi viene molto grande,io l'ho inserito tra i tag come l'altra volta ma facendo copia/incolla perché con ctrl+A in fidocad mi chiede di aprire un file e qui sul forum mi seleziona tutto il testo che ho scritto.. scusate sono di legno 

1
voti

"Non farei mai parte di un club che accettasse la mia iscrizione" (G. Marx)
-

claudiocedrone
21,3k 4 7 9 - Master EY

- Messaggi: 15302
- Iscritto il: 18 gen 2012, 13:36
1
voti
Poi, anche se hai usato veramente la serie Low Shottky, i bipolari meglio pilotarli cosi:
In effetti il fotoaccoppiatore non so che senso abbia.
E comunque, per evitare tutto sto trambusto, io lo avrei fatto a relé..
EDIT: no che è un pilotaggio PWM..
In effetti il fotoaccoppiatore non so che senso abbia.
E comunque, per evitare tutto sto trambusto, io lo avrei fatto a relé..
EDIT: no che è un pilotaggio PWM..
1
voti
Il circuito di pilotaggio dei MOS non va bene per un paio di ragioni. I due MOS hi-side, A e B, devono avere il gate pilotato a una tensione maggiore di 24 V, in modo che possano accendersi correttamente, ti serve un circuito con pompa di carica o bootstrap. Se alimenti il gate a 24 V, il source andra` a 19V circa, e ogni MOS si trova a dissipare potenze enormi.
Il secondo problema e`l'uso dell'inverter 74LS14. La tensione massima che puoi trovare sulla base di ciascuno dei transistori BC547 e` di mezzo volt abbondante. Il che significa che l'LS14 vedra` sempre al suo ingresso un livello basso e terra` sempre accesi i transistori collegati alla sua uscita. C'e` poi anche il problema dell'uscita dell'LS14, alla quale non si permette di andare a livello alto e si sovraccarica la porta.
Il mio suggerimento e` di usare un integrato MOS driver per un ponte.
A che frequenza e` (o sara`) il PWM?
Il secondo problema e`l'uso dell'inverter 74LS14. La tensione massima che puoi trovare sulla base di ciascuno dei transistori BC547 e` di mezzo volt abbondante. Il che significa che l'LS14 vedra` sempre al suo ingresso un livello basso e terra` sempre accesi i transistori collegati alla sua uscita. C'e` poi anche il problema dell'uscita dell'LS14, alla quale non si permette di andare a livello alto e si sovraccarica la porta.
Il mio suggerimento e` di usare un integrato MOS driver per un ponte.
A che frequenza e` (o sara`) il PWM?
Per usare proficuamente un simulatore, bisogna sapere molta più elettronica di lui
Plug it in - it works better!
Il 555 sta all'elettronica come Arduino all'informatica! (entrambi loro malgrado)
Se volete risposte rispondete a tutte le mie domande
Plug it in - it works better!
Il 555 sta all'elettronica come Arduino all'informatica! (entrambi loro malgrado)
Se volete risposte rispondete a tutte le mie domande
0
voti
Al problema della massa ci stavo pensando infatti sarebbe meglio che i mosfet avessero un'alimentazione a parte,quindi sarebbe da alimentare i BJT con la stessa alimentazione dei mosfet se nn ho capito male così da riuscire ad avere la differenza di pot.tra gate e source.
Però non ho capito alcune cose cioè se la porta logica mi comanda la base, come faccio ad avere una Vce se nn hanno riferimento alla stessa massa?
Il fotoaccoppiatore serve per non avere collegamento diretto con arduino e infatti la massa non andrebbe messa in comune e quindi anche Arduino dovrà avere un'alimentazione a se quindi ok per la massa del fotoaccoppiatore.
Sul datasheet del mosfet c'è scritto che la Vds Max è di 40V ma la Vgs si aggira intorno a 15V per avere la Max risposta.. c'è qualcosa che mi sta sfuggendo per il pilotaggio del gate.
Grossomodo ho inteso credo quello che mi suggerite,sopratutto il fatto che la massa del diodo del fotoaccoppiatore non va in comune.
Il PWM vorrei farlo oscillare intorno a 8khz usando le uscite che utilizzano il timer1 per non influenzare le teorizzazioni delle librerie che utilizzano il timer0
Però non ho capito alcune cose cioè se la porta logica mi comanda la base, come faccio ad avere una Vce se nn hanno riferimento alla stessa massa?
Il fotoaccoppiatore serve per non avere collegamento diretto con arduino e infatti la massa non andrebbe messa in comune e quindi anche Arduino dovrà avere un'alimentazione a se quindi ok per la massa del fotoaccoppiatore.
Sul datasheet del mosfet c'è scritto che la Vds Max è di 40V ma la Vgs si aggira intorno a 15V per avere la Max risposta.. c'è qualcosa che mi sta sfuggendo per il pilotaggio del gate.
Grossomodo ho inteso credo quello che mi suggerite,sopratutto il fatto che la massa del diodo del fotoaccoppiatore non va in comune.
Il PWM vorrei farlo oscillare intorno a 8khz usando le uscite che utilizzano il timer1 per non influenzare le teorizzazioni delle librerie che utilizzano il timer0
0
voti
Usa un driver gia` fatto, ad esempio HIP4082. Il layout di tutti i circuiti di potenza e` critico, non farlo con fili lunghi e giri impossibile di piste.
Per usare proficuamente un simulatore, bisogna sapere molta più elettronica di lui
Plug it in - it works better!
Il 555 sta all'elettronica come Arduino all'informatica! (entrambi loro malgrado)
Se volete risposte rispondete a tutte le mie domande
Plug it in - it works better!
Il 555 sta all'elettronica come Arduino all'informatica! (entrambi loro malgrado)
Se volete risposte rispondete a tutte le mie domande
0
voti
Grazie a tutti per le risposte
Se uso un driver già fatto comunque non sarebbe in grado almeno credo di supportare quella quantità di corrente. Secondo voi è corretto alimentare il motore con dei finali mosfet posti all'uscita del driver? Mi servirebbe comunque un circuito di bootstrap? E comunque credo che avrei dei problemi nel momento in cui cambia la rotazione.
Secondo voi ce la posso fare?
Se uso un driver già fatto comunque non sarebbe in grado almeno credo di supportare quella quantità di corrente. Secondo voi è corretto alimentare il motore con dei finali mosfet posti all'uscita del driver? Mi servirebbe comunque un circuito di bootstrap? E comunque credo che avrei dei problemi nel momento in cui cambia la rotazione.
Secondo voi ce la posso fare?
0
voti
Ah ok scusate ma nn ho ancora potuto scaricare il datasheet oggi me lo studio un po'
21 messaggi
• Pagina 2 di 3 • 1, 2, 3
Chi c’è in linea
Visitano il forum: Nessuno e 248 ospiti

Elettrotecnica e non solo (admin)
Un gatto tra gli elettroni (IsidoroKZ)
Esperienza e simulazioni (g.schgor)
Moleskine di un idraulico (RenzoDF)
Il Blog di ElectroYou (webmaster)
Idee microcontrollate (TardoFreak)
PICcoli grandi PICMicro (Paolino)
Il blog elettrico di carloc (carloc)
DirtEYblooog (dirtydeeds)
Di tutto... un po' (jordan20)
AK47 (lillo)
Esperienze elettroniche (marco438)
Telecomunicazioni musicali (clavicordo)
Automazione ed Elettronica (gustavo)
Direttive per la sicurezza (ErnestoCappelletti)
EYnfo dall'Alaska (mir)
Apriamo il quadro! (attilio)
H7-25 (asdf)
Passione Elettrica (massimob)
Elettroni a spasso (guidob)
Bloguerra (guerra)




