Manutenzione straordinaria
Moderatori:
sebago,
MASSIMO-G,
lillo,
Mike
31 messaggi
• Pagina 2 di 4 • 1, 2, 3, 4
0
voti
la trasformazione invece obbliga l'installatore a realizzare la dichiarazione di conformità con tutti gli allegati obbligatori
non ci sono problemi, ma solo soluzioni
1
voti
iosolo35 ha scritto:ora ho capito il tuo esempio a parer mio questo tipo di intervento dividere due circuiti con una aggiunta di un magnetotermico su un centralino esistente si identifica come una trasformazione e ti spiego il perché, col tuo intervento vai a modificare un centralino esistente (do per scontato che l'impianto sia certificato con una dichiarazione di conformità e con gli allegati obbligatori dati dal elettricista che ho installato l'impianto in precedenza) aggiungendo un mt quindi modifichi lo schema del centralino redatto in precedenza, ora si identificassimo questo intervento come manutenzione straordinaria alla fine dei lavori basterebbe redigere la dichiarazione di conformità senza allegati ed il committente si troverebbe in mano uno schema del quadro elettrico che in realtà non è ciò che si trova installato in casa
potremmo fare sempre un certificato di manutenzione straordinaria ed uno schema quadri aggiornato, no?
L' impianto a tutte le certificazioni da te su elencate
-

elettrosiculo
108 1 2 5 - Stabilizzato

- Messaggi: 437
- Iscritto il: 7 mar 2007, 22:49
- Località: mazara del vallo
1
voti
iosolo 35 ha scritto
questo intervento come manutenzione straordinaria alla fine dei lavori basterebbe redigere la dichiarazione di conformità senza allegati
La dico senza allegati !
valida“vivi il presente“
-

Pierluigi2002
1.048 2 3 6 - Expert

- Messaggi: 1599
- Iscritto il: 23 gen 2008, 23:12
1
voti
iosolo35 ha scritto:nel caso di manutenzione straordinaria il DM 37/08 art. 5 non prevede gli allegati alla dichiarazione di conformità
Lo schema di impianto realizzato è un allegato obbligatorio.
--
Michele Lysander Guetta
--
"Non pensare mai al dolore, al pericolo o ai nemici un momento più lungo del necessario per combatterli." — Ayn Rand
Michele Lysander Guetta
--
"Non pensare mai al dolore, al pericolo o ai nemici un momento più lungo del necessario per combatterli." — Ayn Rand
-

Mike
55,6k 7 10 12 - G.Master EY

- Messaggi: 17001
- Iscritto il: 1 ott 2004, 18:25
- Località: Conegliano (TV)
0
voti
iosolo35 ha scritto:ora ho capito il tuo esempio a parer mio questo tipo di intervento dividere due circuiti con una aggiunta di un magnetotermico su un centralino esistente si identifica come una trasformazione e ti spiego il perché.....
Se ci sono due circuiti sotto lo stesso magnetotermico e li suddivido installandone un altro è manutenzione straordinaria. Non centra nulla lo schema, ed in ogni caso lo schema si può sempre aggiornare anche a penna sull'esistente.
--
Michele Lysander Guetta
--
"Non pensare mai al dolore, al pericolo o ai nemici un momento più lungo del necessario per combatterli." — Ayn Rand
Michele Lysander Guetta
--
"Non pensare mai al dolore, al pericolo o ai nemici un momento più lungo del necessario per combatterli." — Ayn Rand
-

Mike
55,6k 7 10 12 - G.Master EY

- Messaggi: 17001
- Iscritto il: 1 ott 2004, 18:25
- Località: Conegliano (TV)
0
voti
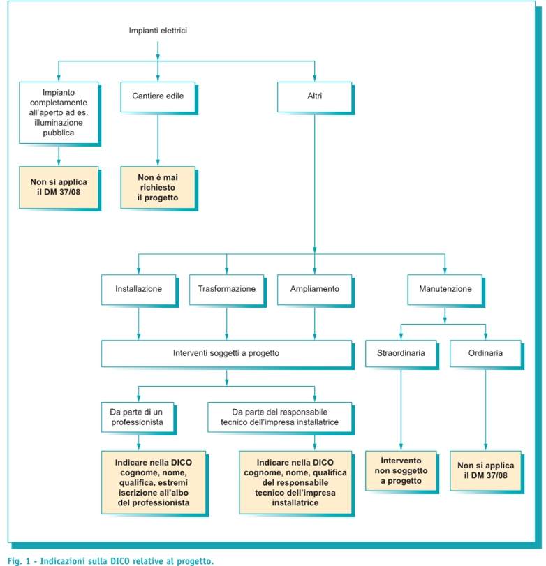
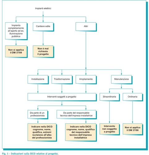
il D.M.37/08 Art. 5
Progettazione degli impianti
1. Per l’installazione, la trasformazione e l’ampliamento degli impianti di cui all’articolo 1, comma 2, lettere a), b),c), d), e), g), è redatto un progetto
non per la manutenzione straordinaria........non lo dico io ma la legge
Progettazione degli impianti
1. Per l’installazione, la trasformazione e l’ampliamento degli impianti di cui all’articolo 1, comma 2, lettere a), b),c), d), e), g), è redatto un progetto
non per la manutenzione straordinaria........non lo dico io ma la legge
non ci sono problemi, ma solo soluzioni
0
voti
si parla di schema solo nel caso in cui il progetto in base all'art.5 venga fatto dall'impresa installatrice dell'impianto e non da un libero professionista.....
non ci sono problemi, ma solo soluzioni
0
voti
il progetto dell'impianto elettrico, redatto dal libero professionista o dal responsabile tecnico dell'impresa elettrica (che viene chiamato schema art.7) in base all'art.5 del d.m.37/08, lo si deve allegare alla dichiarazione di conformità solo nel caso di nuovo impianto, ampliamento o trasformazione, non lo dico io bensì il D.M.37/08 ed allego anche uno schema scaricato da Tuttonormel, quindi prima di giudicare e di mettere il simbolo del ditino che si muove caro
Pierluigi2002 ci penserei un attimo oppure mi informerei un po' più a fondo, poi ognuno è libero di pensare e di agire come vuole ci mancherebbe...ps: alle volte scrivere scusa tanto, ho sbagliato, ho interpretato male un passo della legge o della norma non è un delitto e non si viene giudicati male (almeno da parte mia) ma è essere umili pronti sempre ad imparare qualcosa ogni momento della propria vita
non ci sono problemi, ma solo soluzioni
0
voti
a parer mio dover decidere che sia nuovo impianto o ampliamento o trasformazione o manutenzione straordinaria a cosa serve? a cosa serve etichettate che intervento ho fatto? nella descrizione schematica basterebbe elencare, descrivere esattamente quali sono le operazioni che sono state svolte all'interno dell'immobile punto e basta..
non ci sono problemi, ma solo soluzioni
31 messaggi
• Pagina 2 di 4 • 1, 2, 3, 4
Torna a Impianti, sicurezza e quadristica
Chi c’è in linea
Visitano il forum: Google Adsense [Bot] e 38 ospiti

Elettrotecnica e non solo (admin)
Un gatto tra gli elettroni (IsidoroKZ)
Esperienza e simulazioni (g.schgor)
Moleskine di un idraulico (RenzoDF)
Il Blog di ElectroYou (webmaster)
Idee microcontrollate (TardoFreak)
PICcoli grandi PICMicro (Paolino)
Il blog elettrico di carloc (carloc)
DirtEYblooog (dirtydeeds)
Di tutto... un po' (jordan20)
AK47 (lillo)
Esperienze elettroniche (marco438)
Telecomunicazioni musicali (clavicordo)
Automazione ed Elettronica (gustavo)
Direttive per la sicurezza (ErnestoCappelletti)
EYnfo dall'Alaska (mir)
Apriamo il quadro! (attilio)
H7-25 (asdf)
Passione Elettrica (massimob)
Elettroni a spasso (guidob)
Bloguerra (guerra)