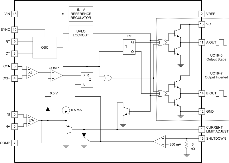
NOn puoi provarlo inizialmente senza isolamento sul feedback? Di solito per isolare il feedback non si usa quel circuito perche' a parte il ritardo, ha bisogno di alimentazione su tutti e due i lati.
Usa un TL431 che pilota un opto, come si fa di solito: il grosso del lavoro lo fa il 431.
feedback optoisolato
Moderatori:
carloc,
g.schgor,
BrunoValente,
IsidoroKZ
31 messaggi
• Pagina 2 di 4 • 1, 2, 3, 4
0
voti
Per usare proficuamente un simulatore, bisogna sapere molta più elettronica di lui
Plug it in - it works better!
Il 555 sta all'elettronica come Arduino all'informatica! (entrambi loro malgrado)
Se volete risposte rispondete a tutte le mie domande
Plug it in - it works better!
Il 555 sta all'elettronica come Arduino all'informatica! (entrambi loro malgrado)
Se volete risposte rispondete a tutte le mie domande
0
voti
buongiorno.
ti allego il rilievo oscillografico che ho effettuato stamattina. il ch1 mostra il feedback con partitore resistivo, il ch2 quello con IL300.
come si può notare non ci sono grosse differenze, anzi mi sembra più veloce quella che non va...
ti allego il rilievo oscillografico che ho effettuato stamattina. il ch1 mostra il feedback con partitore resistivo, il ch2 quello con IL300.
come si può notare non ci sono grosse differenze, anzi mi sembra più veloce quella che non va...
0
voti
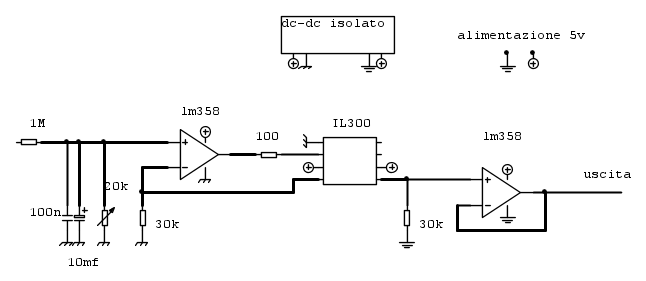
Senza lo schema di come hai fatto il feedback e` difficile dire che cosa va o non va.
Come hai collegato (e alimentato) gli operazionali intorno all'opto?
Come hai collegato (e alimentato) gli operazionali intorno all'opto?
Per usare proficuamente un simulatore, bisogna sapere molta più elettronica di lui
Plug it in - it works better!
Il 555 sta all'elettronica come Arduino all'informatica! (entrambi loro malgrado)
Se volete risposte rispondete a tutte le mie domande
Plug it in - it works better!
Il 555 sta all'elettronica come Arduino all'informatica! (entrambi loro malgrado)
Se volete risposte rispondete a tutte le mie domande
0
voti
allego lo schema reale che ho ricavato stamattina.
(segue altro schema)
(segue altro schema)
0
voti
Il ponte dopo il TA non mi sembra una buona idea, il trasfo non riesce a resettarsi. Anche la rete per fare la rampa ci compensazione mi sembra complicata.
Lo schema isolato non e` leggibile, fallo in fidocadj e mettici i valori. Sembra che non ci sia la compensazione.
Lo schema isolato non e` leggibile, fallo in fidocadj e mettici i valori. Sembra che non ci sia la compensazione.
Per usare proficuamente un simulatore, bisogna sapere molta più elettronica di lui
Plug it in - it works better!
Il 555 sta all'elettronica come Arduino all'informatica! (entrambi loro malgrado)
Se volete risposte rispondete a tutte le mie domande
Plug it in - it works better!
Il 555 sta all'elettronica come Arduino all'informatica! (entrambi loro malgrado)
Se volete risposte rispondete a tutte le mie domande
0
voti
Dove va l'uscita? Come e` collegata al controllore?
Per usare proficuamente un simulatore, bisogna sapere molta più elettronica di lui
Plug it in - it works better!
Il 555 sta all'elettronica come Arduino all'informatica! (entrambi loro malgrado)
Se volete risposte rispondete a tutte le mie domande
Plug it in - it works better!
Il 555 sta all'elettronica come Arduino all'informatica! (entrambi loro malgrado)
Se volete risposte rispondete a tutte le mie domande
0
voti
salve,
ieri facendo delle prove ho notato che quando collego il circuito isolato il chip va in "UVLO" , ho notato che la tensione sul pin 1 va a zero appena si alimenta lo stadio finale. non ci sto a capire nulla
ciao
ieri facendo delle prove ho notato che quando collego il circuito isolato il chip va in "UVLO" , ho notato che la tensione sul pin 1 va a zero appena si alimenta lo stadio finale. non ci sto a capire nulla
ciao
Ultima modifica di
pin32 il 14 feb 2015, 20:33, modificato 1 volta in totale.
0
voti
l'uscita del secondo operazionale va al pin 6 del chip, mentre l'ingresso del primo legge la tensione in uscita dal dcdc.
ciao e grazie
ciao e grazie
Ultima modifica di
pin32 il 14 feb 2015, 20:33, modificato 1 volta in totale.
31 messaggi
• Pagina 2 di 4 • 1, 2, 3, 4
Chi c’è in linea
Visitano il forum: Nessuno e 72 ospiti

Elettrotecnica e non solo (admin)
Un gatto tra gli elettroni (IsidoroKZ)
Esperienza e simulazioni (g.schgor)
Moleskine di un idraulico (RenzoDF)
Il Blog di ElectroYou (webmaster)
Idee microcontrollate (TardoFreak)
PICcoli grandi PICMicro (Paolino)
Il blog elettrico di carloc (carloc)
DirtEYblooog (dirtydeeds)
Di tutto... un po' (jordan20)
AK47 (lillo)
Esperienze elettroniche (marco438)
Telecomunicazioni musicali (clavicordo)
Automazione ed Elettronica (gustavo)
Direttive per la sicurezza (ErnestoCappelletti)
EYnfo dall'Alaska (mir)
Apriamo il quadro! (attilio)
H7-25 (asdf)
Passione Elettrica (massimob)
Elettroni a spasso (guidob)
Bloguerra (guerra)



