Salve,
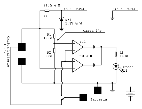
avrei la necessità di controllare quando un pacco batterie è carico, dato che il caricabatterie non prevede nessun tipo di avviso, avevo pensato ad un comparatore, cercando in rete ho trovato un "comparatore a finestra" che sembrerebbe un ottima soluzione a questo punto la mia mente, forse contorta, avrebbe partorito questo :
Sempre secondo la mia mente dovrebbe funzionare così:
L'integrato viene alimentato tramite un diodo zener dopo aver letto che se alimentato alla stessa tensione di un'ingresso c'è il rischio che non funzioni bene, Il deviatore in una posizione ricarica la batteria nell'altra controlla il livello di carica, quindi quando la batteria si trova ad una tensione superiore a 14V questa accende il led.
La resistenza del led è calcolata per 5V, in uscita ci dovrebbe essere circa la stessa tensione di alimentazione, ed il led alimentato a 2.6V 15ma, mentre la resistenza sullo zener è per una corrente di 30ma.
Della tensione dell'alimentatore sono "abbastanza" sicuro e comunque volevo misurare sia a vuoto che sotto carico, durante la ricarica, inoltre avevo pensato di mettere un potenziometro in serie ad R1 per avere un migliore controllo sulla soglia.
Alla fine la domanda è questa:
Ho fatto il passo piu lungo della gamba oppure c'è qualcosa di buono.
Grazie mille a tutti coloro che mi daranno dei consigli.
Comparatore a finestra
Moderatori:
carloc,
g.schgor,
BrunoValente,
IsidoroKZ
5 messaggi
• Pagina 1 di 1
1
voti
Ci sono alcune cose da mettere a posto.
La prima e` che la tensione di ingresso ai comparatori e` molto piu` alta della tensione di alimentazione. Quello che hai letto significa che la tensione di ingresso deve essere piu` bassa della tensione di alimentazione. Sul data sheet c'e` un parametro che si chiama common mode range, o qualcosa del genere, che specifica quanto la tensione di ingresso deve stare "all'interno" delle tensioni di alimentazione. All'interno significa meno della tensione di alimentazione negativa e piu` positiva della tensione di alimentazione negativa.
La seconda cosa da mettere a posto, che semplifica il circuito, e` che di solito, se proprio necessario misurare la tensione di batteria, la misura viene fatta mentre la si carica, non staccandola per misurare. Che cosa misurare e quanto terminare la carica dipende dal caricabatteria e dal tipo di batteria, ognuna si comporta in modo diverso. Non mi vengono in mente delle batterie per le quali si debba misurare la tensione per determinare quando sono cariche. E anche l'uso di un comparatore a finestra non serve: nel tuo schema sembra di capire che voglia far accendere il led quando la tensione di batteria e` minore di 14.15V oppure maggiore di 14.4V: se carichi la batteria con 14.4V potrebbe non superare mai questa tensione e quindi il secondo comparatore non lavorerebbe mai.
Altro punto da correggere riguarda i comparatori. L'LM393 e` un vero comparatore e ha una uscita di tipo open collector. Questo significa che le sue uscite sono in grado di assorbire corrente, ma non di emetterne. L'uscita del comparatore si comporta come un interruttore verso il negativo: pilota un livello basso quando si chiude, ma non pilota un livello alto, tutto quello che fa si limita a scollegare l'uscita dal negativo. I due diodi sono quindi inutili perche' le due uscite non possono andare in collisione e il diodo non si accende mai perche' i comparatori non sono in grado di erogare corrente verso il carico.
Un'ultima osservazione e` l'uso di uno zener per stabilizzare una tensione: funziona ma spesso si spreca inutilmente energia, meglio usare un regolatore integrato. Se invece si usasse lo zener per avere una tensione precisa, ad esempio per le soglie, peggio ancora: gli zener non sono molto stabili e per nulla precisi!
La prima e` che la tensione di ingresso ai comparatori e` molto piu` alta della tensione di alimentazione. Quello che hai letto significa che la tensione di ingresso deve essere piu` bassa della tensione di alimentazione. Sul data sheet c'e` un parametro che si chiama common mode range, o qualcosa del genere, che specifica quanto la tensione di ingresso deve stare "all'interno" delle tensioni di alimentazione. All'interno significa meno della tensione di alimentazione negativa e piu` positiva della tensione di alimentazione negativa.
La seconda cosa da mettere a posto, che semplifica il circuito, e` che di solito, se proprio necessario misurare la tensione di batteria, la misura viene fatta mentre la si carica, non staccandola per misurare. Che cosa misurare e quanto terminare la carica dipende dal caricabatteria e dal tipo di batteria, ognuna si comporta in modo diverso. Non mi vengono in mente delle batterie per le quali si debba misurare la tensione per determinare quando sono cariche. E anche l'uso di un comparatore a finestra non serve: nel tuo schema sembra di capire che voglia far accendere il led quando la tensione di batteria e` minore di 14.15V oppure maggiore di 14.4V: se carichi la batteria con 14.4V potrebbe non superare mai questa tensione e quindi il secondo comparatore non lavorerebbe mai.
Altro punto da correggere riguarda i comparatori. L'LM393 e` un vero comparatore e ha una uscita di tipo open collector. Questo significa che le sue uscite sono in grado di assorbire corrente, ma non di emetterne. L'uscita del comparatore si comporta come un interruttore verso il negativo: pilota un livello basso quando si chiude, ma non pilota un livello alto, tutto quello che fa si limita a scollegare l'uscita dal negativo. I due diodi sono quindi inutili perche' le due uscite non possono andare in collisione e il diodo non si accende mai perche' i comparatori non sono in grado di erogare corrente verso il carico.
Un'ultima osservazione e` l'uso di uno zener per stabilizzare una tensione: funziona ma spesso si spreca inutilmente energia, meglio usare un regolatore integrato. Se invece si usasse lo zener per avere una tensione precisa, ad esempio per le soglie, peggio ancora: gli zener non sono molto stabili e per nulla precisi!
Per usare proficuamente un simulatore, bisogna sapere molta più elettronica di lui
Plug it in - it works better!
Il 555 sta all'elettronica come Arduino all'informatica! (entrambi loro malgrado)
Se volete risposte rispondete a tutte le mie domande
Plug it in - it works better!
Il 555 sta all'elettronica come Arduino all'informatica! (entrambi loro malgrado)
Se volete risposte rispondete a tutte le mie domande
2
voti
La comparazione di tensione, anche fatta con quell'integrato proprio bello, non e` la soluzione al suo problema: le batterie non sono cariche quando raggiungono una determinata tensione, il controllo di fine carica e` molto piu` complicato e dipende dalla chimica della batteria.
Per usare proficuamente un simulatore, bisogna sapere molta più elettronica di lui
Plug it in - it works better!
Il 555 sta all'elettronica come Arduino all'informatica! (entrambi loro malgrado)
Se volete risposte rispondete a tutte le mie domande
Plug it in - it works better!
Il 555 sta all'elettronica come Arduino all'informatica! (entrambi loro malgrado)
Se volete risposte rispondete a tutte le mie domande
5 messaggi
• Pagina 1 di 1
Chi c’è in linea
Visitano il forum: Nessuno e 73 ospiti

Elettrotecnica e non solo (admin)
Un gatto tra gli elettroni (IsidoroKZ)
Esperienza e simulazioni (g.schgor)
Moleskine di un idraulico (RenzoDF)
Il Blog di ElectroYou (webmaster)
Idee microcontrollate (TardoFreak)
PICcoli grandi PICMicro (Paolino)
Il blog elettrico di carloc (carloc)
DirtEYblooog (dirtydeeds)
Di tutto... un po' (jordan20)
AK47 (lillo)
Esperienze elettroniche (marco438)
Telecomunicazioni musicali (clavicordo)
Automazione ed Elettronica (gustavo)
Direttive per la sicurezza (ErnestoCappelletti)
EYnfo dall'Alaska (mir)
Apriamo il quadro! (attilio)
H7-25 (asdf)
Passione Elettrica (massimob)
Elettroni a spasso (guidob)
Bloguerra (guerra)





