Cos'è ElectroYou | Login Iscriviti

ElectroYou - la comunità dei professionisti del mondo elettrico

Come generare uno schema?

Elettronica lineare e digitale: didattica ed applicazioni

Moderatori: Foto Utentecarloc, Foto Utenteg.schgor, Foto UtenteBrunoValente, Foto UtenteIsidoroKZ

0
voti

[1] Come generare uno schema?

Messaggioda Foto Utentevalterhome » 23 mar 2015, 17:17

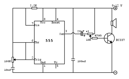
Ciao, ho assemblato su breadboard questo oscillofono:

cw.gif
cw.gif (13.22 KiB) Osservato 3695 volte


aggiungendo in uscita un BC337 e parrebbe funzionare correttamente.
Quindi ho provato con FidoCadJ a ricostruire lo schema che a differenza di quello trovato distribuisce i pin del 555 in maniera diversa e temo che sia uscito fuori un vero aborto :oops:



Una cosa è cablare con tanti bei cavetti svolazzanti ed un'altra generare uno schema logico.
Vorrei chiedervi, quando qualcuno di voi ha un minuto di tempo riuscirebbe a postare uno schema come dovrebbe essere fatto basandosi sull'oscillofono in immagine con l'aggiunta del npn ma sul 555 di FidocadJ?
Potrei così confrontare i vari schemi e cercare di capire. [-o< O_/
Avatar utente
Foto Utentevalterhome
178 1 7
Frequentatore
Frequentatore
 
Messaggi: 181
Iscritto il: 13 mar 2015, 9:33

1
voti

[2] Re: Come generare uno schema?

Messaggioda Foto UtenteRussell » 23 mar 2015, 17:28

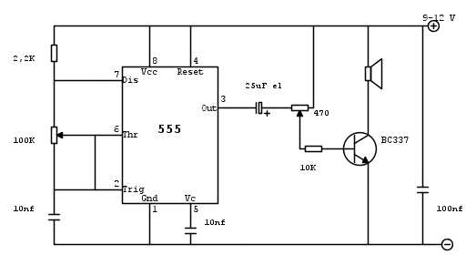
Avevi messo in corto i pin 2 6 7, ho corretto

Avatar utente
Foto UtenteRussell
3.373 3 5 9
Master
Master
 
Messaggi: 2193
Iscritto il: 4 ott 2009, 10:25

0
voti

[3] Re: Come generare uno schema?

Messaggioda Foto Utentemarco438 » 23 mar 2015, 17:46

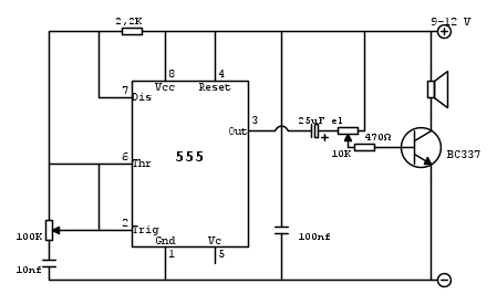
Non ho ben capito il tenore della tua domanda ma, se il solo problema e' quello della piedinatura dell'integrato, puoi sempre disegnartelo (un rettangolo) e numerare i pin a piacere:


In questo modo il tuo schema iniziale resta (piu' o meno ) uguale e devi aggiungere solo il transistor.
Ora puoi prelevare il mio schema e continuare....... :D
marco
Avatar utente
Foto Utentemarco438
37,1k 7 11 13
-EY Legend-
-EY Legend-
 
Messaggi: 16323
Iscritto il: 24 mar 2010, 15:09
Località: Versilia

0
voti

[4] Re: Come generare uno schema?

Messaggioda Foto Utentevalterhome » 23 mar 2015, 17:55

Russell ha scritto:Avevi messo in corto i pin 2 6 7, ho corretto


Grazie, gentilissimo. Mi torna davvero utile :D
Avatar utente
Foto Utentevalterhome
178 1 7
Frequentatore
Frequentatore
 
Messaggi: 181
Iscritto il: 13 mar 2015, 9:33

0
voti

[5] Re: Come generare uno schema?

Messaggioda Foto Utentevalterhome » 23 mar 2015, 18:18

marco438 ha scritto:Non ho ben capito il tenore della tua domanda ma, se il solo problema e' quello della piedinatura dell'integrato, puoi sempre disegnartelo (un rettangolo) e numerare i pin a piacere:


Ciao Marco, mi spiego meglio, lo schema che ho postato è il mio primo schema, mai fatti altri. Quello che volevo capire era quanto sono distante da un lavoro corretto cercando di riprodurre un circuito diversamente dall'originale (lo immagino che sono fesserie da 1° superiore ma se non l'hai mai fatto è pur sempre una novità). Poter confrontare ciò che ho disegnato io quasi di solo istinto con quello proposto da una persona che l'elettronica la conosce è utilissimo.
Ed infatti ho sbagliato, era in corto, #-o
Avatar utente
Foto Utentevalterhome
178 1 7
Frequentatore
Frequentatore
 
Messaggi: 181
Iscritto il: 13 mar 2015, 9:33


Torna a Elettronica generale

Chi c’è in linea

Visitano il forum: Nessuno e 251 ospiti