Cos'è ElectroYou | Login Iscriviti

ElectroYou - la comunità dei professionisti del mondo elettrico

Chiusura automatica temporizzata porta gallinaio

Progettazione collaborativa: dall'idea alla formazione del gruppo di lavoro per la realizzazione di un prodotto finito.

Moderatore: Foto Utentebrabus

2
voti

[31] Re: Chiusura automatica temporizzata porta gallinaio

Messaggioda Foto UtenteWALTERmwp » 5 ago 2014, 14:02

Presupposti:
- 230Vca solo per l'alimentatore stabilizzato a 12Vcc (uno solo)
- timer alimentato a 12Vcc, simile a quello indicato in precedenza



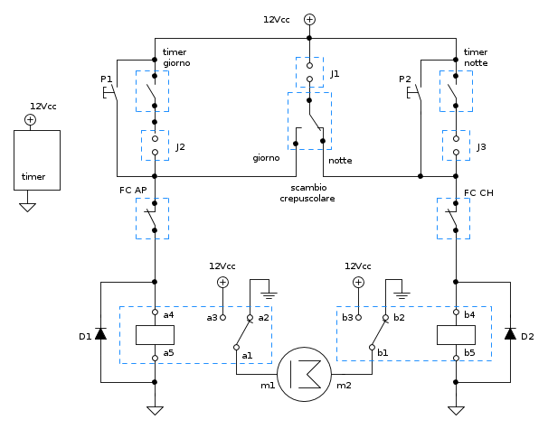
nota: nello schema sono riportati due contatti per il timer; lo si può modificare riportando il contatto in scambio anche per questo.

Saluti

p.s.
Foto Utentegabronzio, se c'è qualcosa che non ti è chiaro chiedi pure; questo schema, comunque il risultato del contributo anche degli altri, potrebbe essere ancora provvisorio: dipende da te ( ... e dalle galline).
W - U.H.F.
Avatar utente
Foto UtenteWALTERmwp
30,2k 4 8 13
G.Master EY
G.Master EY
 
Messaggi: 8986
Iscritto il: 17 lug 2010, 18:42
Località: le 4 del mattino

0
voti

[32] Re: Chiusura automatica temporizzata porta gallinaio

Messaggioda Foto Utentegabronzio » 5 ago 2014, 15:13

ok perfetto, solo piccoli dubbi..
i diodi come dovrebbero essere?
p1/p2 sono per il manuale giusto?
j1/j2/j3 sarebbero?
un relè e un crepuscolare a 12vdc quanto possono costare(non su internet ma nei negozi all'ingrosso di materiale elettrico)??
come timer visto che si lavora solo a 12v al posto di quell'altro questo va bene vero? http://www.aliexpress.com/item/DIN-RAIL-DIGITAL-PROGRAMMABLE-Timer-12V-16A-TIME-RELAY/1477366538.html

grazie per l'aiuto datomi finora.
Avatar utente
Foto Utentegabronzio
28 4
New entry
New entry
 
Messaggi: 88
Iscritto il: 9 mag 2013, 20:59

1
voti

[33] Re: Chiusura automatica temporizzata porta gallinaio

Messaggioda Foto UtenteWALTERmwp » 5 ago 2014, 15:44

Per i diodi puoi andare su quelli di uso generale, non credo che sussistano esigenze particolari, quindi: 4003, 4005 ...

Si, P1 e P2 ti tornerebbero utili nel momento in cui tu volessi provare, per qualsiasi motivo, la movimentazione a prescindere dal timer e dal crepuscolare ( ... anzi, escludendo questi).

J1, J2 e J3 sono dei jumper ovvero dei ponticelli; questi ti consentono, opportunamente inseriti (ON cioè contatto chiuso) o disinseriti (OFF cioè contatto aperto), di abilitare il funzionamento automatico con il crepuscolare o con il timer.
Come da schema (Post [31]) la combinazione è questa:
- funzionamento con timer: J1==OFF, J2==ON, J3==ON,
- funzionamento con crepuscolare: J1==ON, J2==OFF, J3==OFF,
(nello schema ti sposto la connessione dei pulsanti in modo tale che tu li possa usare lasciando escluso anche il timer)
- funzionamento test manuale: J1==OFF, J2==OFF, J3==OFF,

Per quanto riguarda il costo del crepuscolare al momento non ti saprei dire: si cerca.
Per quanto riguarda il timer credo possa andare bene quello che hai indicato o uno simile: l'importante è che sia da alimentare a 12Vcc e che abbia o due contatti separati mutuamente esclusivi o il contatto in scambio.

Ancora una cosa: dopo, nel prossimo Post, ti inserisco lo schema che prevede il contatto in scambio anche per il timer.

Saluti
W - U.H.F.
Avatar utente
Foto UtenteWALTERmwp
30,2k 4 8 13
G.Master EY
G.Master EY
 
Messaggi: 8986
Iscritto il: 17 lug 2010, 18:42
Località: le 4 del mattino

0
voti

[34] Re: Chiusura automatica temporizzata porta gallinaio

Messaggioda Foto Utentegabronzio » 5 ago 2014, 16:11

Grazie 1000 ,ottimo circuito, ora ho tutte le informazioni che cercavo.
il motorino è un motorino dei tergicristalli per auto quindi è 12v e su internet ho visto che si aggirano dai 5 ai 10 Ampere (non c'è scritto nulla sul motorino)
Avatar utente
Foto Utentegabronzio
28 4
New entry
New entry
 
Messaggi: 88
Iscritto il: 9 mag 2013, 20:59

2
voti

[35] Re: Chiusura automatica temporizzata porta gallinaio

Messaggioda Foto UtenteWALTERmwp » 5 ago 2014, 16:34

Ecco, questo é lo schema con il timer dotato di contatto in scambio.

... per cui:
- funzionamento con timer: J2==ON, J3==OFF,
- funzionamento con crepuscolare: J2==OFF, J3==ON,
- funzionamento test manuale: J2==OFF, J3==OFF.

Il crepuscolare ovviamente lo avevo inserito, già dallo schema del Post [31] per i suggerimenti che hanno riportato tutti gli altri; lo potrai utilizzare, penso, dovessi tu decidere di "destinare" ad altra "attività" quelle due o tre galline mattacchione che poco si curano del giorno o della notte ...
Terminata l'installazione, se vorrai, ci potrai rendere partecipi con qualche foto della tua realizzazione.

Saluti

p.s.
prima ho fatto confusione: controlla che i contatti dei relè siano adeguati alle esigenze del motorino (per quanto concerne gli assorbimenti).
W - U.H.F.
Avatar utente
Foto UtenteWALTERmwp
30,2k 4 8 13
G.Master EY
G.Master EY
 
Messaggi: 8986
Iscritto il: 17 lug 2010, 18:42
Località: le 4 del mattino

0
voti

[36] Re: Chiusura automatica temporizzata porta gallinaio

Messaggioda Foto Utentegabronzio » 5 ago 2014, 17:43

WALTERmwp ha scritto:prima ho fatto confusione: controlla che i contatti dei relè siano adeguati alle esigenze del motorino (per quanto concerne gli assorbimenti).


dici che questi vanno bene? http://www.aliexpress.com/item/FAVOR-10Pack-Car-Auto-12V-DC-40A-Heavy-Duty-Relay-Socket-SPDT-5Pin-5-Wire/1593075689.html
Avatar utente
Foto Utentegabronzio
28 4
New entry
New entry
 
Messaggi: 88
Iscritto il: 9 mag 2013, 20:59

0
voti

[37] Re: Chiusura automatica temporizzata porta gallinaio

Messaggioda Foto Utentegabronzio » 27 mar 2015, 13:04

Salve..ritiro fuori questa discussione perché dopo un po di problemucci che ho avuto è arrivato il momento di realizzare questo "progetto", non mi sono chiare ancora un paio di cosette...
D1 e D2 cosa sarebbero?? e a5 e b5 nell'ultimo schema qui sopra sono collegate a chi? alla massa giusto?

Grazie mille per l'aiuto datomi fino a adesso.
Avatar utente
Foto Utentegabronzio
28 4
New entry
New entry
 
Messaggi: 88
Iscritto il: 9 mag 2013, 20:59

0
voti

[38] Re: Chiusura automatica temporizzata porta gallinaio

Messaggioda Foto UtenteRussell » 27 mar 2015, 13:17

gabronzio ha scritto:D1 e D2 cosa sarebbero??


sono dei diodi di protezione. Non sono necessari, ma è bene metterli. Dovrebbe andarti bene un normale 1N4001.

gabronzio ha scritto:a5 e b5 nell'ultimo schema qui sopra sono collegate a chi? alla massa giusto?


si, anche se il simbolo usato non è lo stesso usato in altri parti del circuito, si tratta sempre del nodo di massa.
Avatar utente
Foto UtenteRussell
3.373 3 5 9
Master
Master
 
Messaggi: 2193
Iscritto il: 4 ott 2009, 10:25

0
voti

[39] Re: Chiusura automatica temporizzata porta gallinaio

Messaggioda Foto UtenteWALTERmwp » 27 mar 2015, 13:35

gabronzio ha scritto:Grazie mille per l'aiuto datomi fino a adesso.
... si ma poi "pollo e patatine fritte" per tutti, mi raccomando ...

Saluti
W - U.H.F.
Avatar utente
Foto UtenteWALTERmwp
30,2k 4 8 13
G.Master EY
G.Master EY
 
Messaggi: 8986
Iscritto il: 17 lug 2010, 18:42
Località: le 4 del mattino

0
voti

[40] Re: Chiusura automatica temporizzata porta gallinaio

Messaggioda Foto Utentegabronzio » 27 mar 2015, 14:28

WALTERmwp ha scritto:
gabronzio ha scritto:Grazie mille per l'aiuto datomi fino a adesso.
... si ma poi "pollo e patatine fritte" per tutti, mi raccomando ...

Saluti

per forza :D :D :D :D
Avatar utente
Foto Utentegabronzio
28 4
New entry
New entry
 
Messaggi: 88
Iscritto il: 9 mag 2013, 20:59

PrecedenteProssimo

Torna a Crowd Design

Chi c’è in linea

Visitano il forum: Nessuno e 1 ospite