Cos'è ElectroYou | Login Iscriviti

ElectroYou - la comunità dei professionisti del mondo elettrico

Dimezzare gli impulsi a 12V verso il contagiri

Elettronica lineare e digitale: didattica ed applicazioni

Moderatori: Foto Utentecarloc, Foto Utenteg.schgor, Foto UtenteBrunoValente, Foto UtenteIsidoroKZ

0
voti

[1] Dimezzare gli impulsi a 12V verso il contagiri

Messaggioda Foto Utentecane » 31 mar 2015, 0:12

Un saluto a tutti... :D

Spero di aver rispettato le regole del forum...

Ho cercato sul web un forum di appassionati di elettronica per iscrivermi e poter fare una domanda, e ho trovato il vostro... :ok:

Sulla mia moto vintage devo montare un contagiri elettronico di cui non esiste piu' il ricambio, quindi devo montarne un altro esteticamente uguale ma che purtroppo segna il doppio, perche' la versione a carburatori riceve dalla centralina il doppio di impulsi a 12V rispetto al modello a iniezione.

Domanda: Esiste in commercio un circuitino elettronico che mi dimezzi gli impulsi a 12V che arrivano dalla centralina prima di entrare nel contagiri in modo mi segni giusto?
L' ingresso ha un range circa da 0 a 10.000 impulsi/minuto e dovrebbe dimezzarli a 0 a 5.000 impulsi/minuto.

Grazie per qualche eventuale risposta.

Paolo
Ultima modifica di Foto Utentecane il 31 mar 2015, 0:16, modificato 1 volta in totale.
Avatar utente
Foto Utentecane
20 2
 
Messaggi: 7
Iscritto il: 30 mar 2015, 23:46

1
voti

[2] Re: Dimezzare gli impulsi a 12 V verso il contagiri

Messaggioda Foto UtentePietroBaima » 31 mar 2015, 0:15

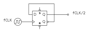
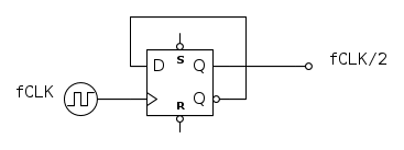
devi usare un contatore ad un bit, in pratica un FF di tipo T.
Non lo si trova in commercio, ma puoi realizzarlo con un FF di tipo D a cui all'ingresso D riporti l'uscita Q negata.

Adesso vado a nanna, magari domani ti ragguaglio meglio, se ti serve ulteriore aiuto.

Bye
Pietro
Generatore codice per articoli:
nomi
Sul forum:
[pigreco]=π
[ohm]=Ω
[quadrato]=²
[cubo]=³
Avatar utente
Foto UtentePietroBaima
90,7k 7 12 13
G.Master EY
G.Master EY
 
Messaggi: 12206
Iscritto il: 12 ago 2012, 1:20
Località: Londra

1
voti

[3] Re: Dimezzare gli impulsi a 12 V verso il contagiri

Messaggioda Foto Utentesimo85 » 31 mar 2015, 0:15

Se riceve il doppio di impulsi allora dovrebbe bastare un divisore di frequenza per 2.

Lo puoi fare con un flip flop D



EDIT: preceduto da Foto UtentePietroBaima. :-)
Avatar utente
Foto Utentesimo85
30,9k 7 12 13
Disattivato su sua richiesta
 
Messaggi: 9927
Iscritto il: 30 ago 2010, 4:59

0
voti

[4] Re: Dimezzare gli impulsi a 12 V verso il contagiri

Messaggioda Foto Utentecane » 31 mar 2015, 0:26

Intanto grazie delle due risposte, siete stati tempestivi... :D

Il fatto e' che io pur essendo molto esperto in elettricita' anche industriale (e' mio lavoro) sono piuttosto ignorante in elettronica, quindi mi servirebbe un aiuto semplice da seguire... :oops:

Si, in pratica mi serve un dimezzatore di frequenza, il flip flop D lo farebbe direttamente lui?
E' un circuito acquistabile gia' pronto sul mercato o va costruito?

Per i collegamenti e l'installazione a bordo moto non ho invece nessun problema a farlo da solo...
Avatar utente
Foto Utentecane
20 2
 
Messaggi: 7
Iscritto il: 30 mar 2015, 23:46

1
voti

[5] Re: Dimezzare gli impulsi a 12 V verso il contagiri

Messaggioda Foto Utentesimo85 » 31 mar 2015, 0:34

Se la tensione di alimentazione sarà superiore ai 5 V puoi pensare all' HFE4013.

Altrimenti se stai sui 5 V andrebbe bene un 74HC74.

Si vede che non ho la moto eh. :cry:
Avatar utente
Foto Utentesimo85
30,9k 7 12 13
Disattivato su sua richiesta
 
Messaggi: 9927
Iscritto il: 30 ago 2010, 4:59

0
voti

[6] Re: Dimezzare gli impulsi a 12 V verso il contagiri

Messaggioda Foto Utentejervisbrown » 31 mar 2015, 13:36

Anche le moto ormai sono alimentate a 12 V.
Comunque le vecchie (almeno alcune) andavano a 6V, quindi in ogni caso la 74xx non andrebbe, meglio la HFExxx ;-)
Avatar utente
Foto Utentejervisbrown
88 2
New entry
New entry
 
Messaggi: 66
Iscritto il: 26 mar 2015, 14:12

0
voti

[7] Re: Dimezzare gli impulsi a 12 V verso il contagiri

Messaggioda Foto Utenteabusivo » 31 mar 2015, 14:23

cane ha scritto:...Sulla mia moto vintage...

Scusa l'OT, che moto è?
Una domanda da un appassionato!
Se quello che funziona basta non lo tocca' sennò te lassa!
Avatar utente
Foto Utenteabusivo
13,3k 4 7 10
Master
Master
 
Messaggi: 7008
Iscritto il: 16 ott 2012, 18:43
Località: L'Aquila

2
voti

[8] Re: Dimezzare gli impulsi a 12 V verso il contagiri

Messaggioda Foto Utentecane » 31 mar 2015, 15:56

abusivo ha scritto:
cane ha scritto:...Sulla mia moto vintage...

Scusa l'OT, che moto è?
Una domanda da un appassionato!

Una Moto Guzzi California 1000 del 1994 a carburatori...
Il contagiri (quello a sinistra) lo trovo di ricambio uguale ma adatto solo al modello iniezione, con
meta' impulsi... :?
2jd5fzs.jpg
Avatar utente
Foto Utentecane
20 2
 
Messaggi: 7
Iscritto il: 30 mar 2015, 23:46

0
voti

[9] Re: Dimezzare gli impulsi a 12 V verso il contagiri

Messaggioda Foto Utenteabusivo » 31 mar 2015, 19:37

Bellissima!
Se quello che funziona basta non lo tocca' sennò te lassa!
Avatar utente
Foto Utenteabusivo
13,3k 4 7 10
Master
Master
 
Messaggi: 7008
Iscritto il: 16 ott 2012, 18:43
Località: L'Aquila

3
voti

[10] Re: Dimezzare gli impulsi a 12 V verso il contagiri

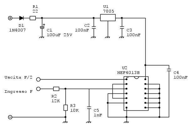
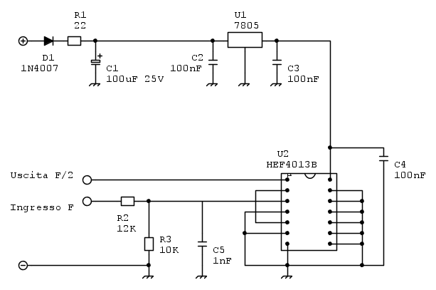
Messaggioda Foto Utentebelva87 » 3 apr 2015, 15:30

Ciao Foto Utentecane,
potresti provare a montare questo circuito e vedere se funziona bene.

Hai un oscilloscopio?
Per ora è solo preliminare, la parte di regolazione dell'alimentazione l'ho aggiunta perché non so se e quanto sia regolata la tensione presente sulla moto. Nel caso in cui sia buona e vuoi farne a meno l'integrato U2 può funzionare anche con quella, seppure vanno prese comunque precauzioni una delle quali è già stata inserita, D1. All'ingresso F ci colleghi il segnale dell'attuale contagiri e all'uscita F/2 dovresti vederlo diviso per due.
Attualmente non è previsto un buffer tra l'uscita del circuito e l'ingresso del contagiri, potrebbe non servire come si. Dipende dalle caratteristiche del nuovo contagiri.
Ho invece disegnato il partitore di tensione R2, R3 per adattare il livello a quello con cui è alimentato U2 (nel caso dello schema è +5V). C5 è stato messo per filtrare eventuali disturbi in HF presenti sul segnale, potrebbe anche essere omesso ma sempre meglio prevenire che curare poi.
Non so se sono andato troppo in fretta o fuori strada, mi è sembrato doveroso dare una spinta al 3D che mi è parso un po' fermo.
Avatar utente
Foto Utentebelva87
2.292 2 6 12
free expert
 
Messaggi: 1323
Iscritto il: 9 mag 2011, 15:01

Prossimo

Torna a Elettronica generale

Chi c’è in linea

Visitano il forum: Nessuno e 149 ospiti