Cos'è ElectroYou | Login Iscriviti

ElectroYou - la comunità dei professionisti del mondo elettrico

Protesi auricolare stereo rivisitata

Progettazione collaborativa: dall'idea alla formazione del gruppo di lavoro per la realizzazione di un prodotto finito.

Moderatore: Foto Utentebrabus

1
voti

[31] Re: Protesi auricolare stereo rivisitata

Messaggioda Foto Utentebelva87 » 18 apr 2015, 13:34

spud ha scritto:Poi se serve qualcuno per disegnare il layout mi offro volontario :D

Ben venga, io utilizzo per lo più programmi su licenza non gratuita :roll:
Tu cosa utilizzi?
Ora faccio lo schema del driver per cuffia e lo stadio ad op.amp.
Tu hai esperienze in merito? Pensi che conviene regolare il guadagno di ogni canale agendo sulla retroazione dell'op.amp. oppure fare qualcosa tipo partitore in uscita? o uno stadio apposito che regola solo il guadagno?
Avatar utente
Foto Utentebelva87
2.292 2 6 12
free expert
 
Messaggi: 1323
Iscritto il: 9 mag 2011, 15:01

1
voti

[32] Re: Protesi auricolare stereo rivisitata

Messaggioda Foto Utentespud » 18 apr 2015, 14:05

Io uso Orcad, la versione con Layout, non riesco a digerire le versioni con Allegro perché sembrano dei mattoni.

Purtroppo non ho esperienza in merito, però lascerei il guadagno dell'opamp fisso, così si può avere una conoscenza precisa della banda che poi sarà sempre quella, e agirei sul volume con un partitore sull'uscita.
Atlant.

Behind every great man is a woman rolling her eyes.
Avatar utente
Foto Utentespud
3.767 3 10 12
free expert
 
Messaggi: 1601
Iscritto il: 1 feb 2012, 14:26
Località: Udine

1
voti

[33] Re: Protesi auricolare stereo rivisitata

Messaggioda Foto Utentebelva87 » 18 apr 2015, 15:58

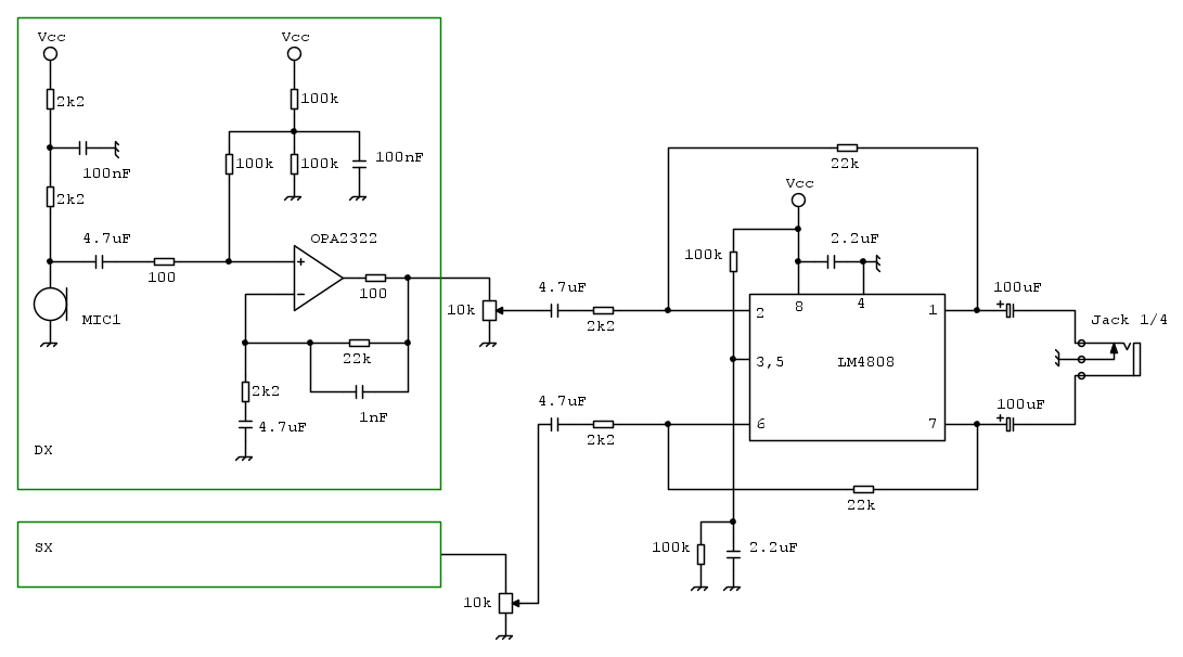
un po' a rilento, ma ho fatto questo.

Volutamente è stato omesso il condensatore di bypass per l'operazionale così come i relativi pin di alimentazione.
Avatar utente
Foto Utentebelva87
2.292 2 6 12
free expert
 
Messaggi: 1323
Iscritto il: 9 mag 2011, 15:01

0
voti

[34] Re: Protesi auricolare stereo rivisitata

Messaggioda Foto Utentenasone32 » 18 apr 2015, 18:52

spud ha scritto:Io uso Orcad, la versione con Layout, non riesco a digerire le versioni con Allegro perché sembrano dei mattoni.

Purtroppo non ho esperienza in merito, però lascerei il guadagno dell'opamp fisso, così si può avere una conoscenza precisa della banda che poi sarà sempre quella, e agirei sul volume con un partitore sull'uscita.


ma in questo modo non si va a dissipare potenza su una resistenza? essendo alimentato da batteria forse è meglio ottimizzare per i consumi?
Avatar utente
Foto Utentenasone32
30 1
 
Messaggi: 5
Iscritto il: 17 apr 2015, 21:02

0
voti

[35] Re: Protesi auricolare stereo rivisitata

Messaggioda Foto Utentespud » 19 apr 2015, 12:48

Il fatto è che comunque se riduci il volume perdi una parte di potenza.

Preferivo attenuare dopo l'amplificatore per due ragioni: la prima è che la resistenza di feedback dell'ampli è più passa del potenziometro a valle quindi farebbe passare più corrente e di conseguenza va via più potenza, la seconda ragione è la più importante ed è limitare il rumore. Se abbassi il volume riduci il guadagno dell'operazionale e contemporaneamente gli aumenti la banda (il prodotto banda guadagno è costante) quindi entra più rumore, che si va a sovrapporre a un segnale debole per sua natura, poi amplifichi tutto insieme e il risultato è che a volumi bassi senti un fastidioso grattare sulle cuffie.
Atlant.

Behind every great man is a woman rolling her eyes.
Avatar utente
Foto Utentespud
3.767 3 10 12
free expert
 
Messaggi: 1601
Iscritto il: 1 feb 2012, 14:26
Località: Udine

1
voti

[36] Re: Protesi auricolare stereo rivisitata

Messaggioda Foto Utentebelva87 » 20 apr 2015, 10:15

Ciao Foto Utentespud, quindi pensi che ho utilizzato delle resistenze troppo alte in retroazione e il potenziometro troppo "basso" in uscita?
Io l'ho dimensionato con "il conto della serva", cioè 4V (tensione massima di batteria al litio) su 10k fanno 400uA; per i due canali sono meno di 1mA. :roll:
Fammi capire perché a metà settimana vorrei procedere con questo progettino, sperando che anche gli altri si facciano vivi in particolare per il discorso chiamate con cellulare.
Tu eventualmente che disponibilità hai nell'aiutarmi a concludere?
Io sto pensando di fare un piccolo CS, magari fatto in casa, per provare ed aggiustare il tiro per poi farne fare un pochino da rendere disponibili per la comunità e chiunque è interessato; prima mi piacerebbe provare a simulare qualcosa ma non so i parametri dei microfoni... :roll: Per il montaggio ancora non saprei..
Fammi sapere, Luca.
Avatar utente
Foto Utentebelva87
2.292 2 6 12
free expert
 
Messaggi: 1323
Iscritto il: 9 mag 2011, 15:01

1
voti

[37] Re: Protesi auricolare stereo rivisitata

Messaggioda Foto Utentespud » 20 apr 2015, 12:09

Ciao :D

belva87 ha scritto:quindi pensi che ho utilizzato delle resistenze troppo alte in retroazione e il potenziometro troppo "basso" in uscita?

Secondo me il potenziometro va bene, le resistenze sull'opamp sono belle grosse, non si possono ridurre di un ordine di grandezza e magari aumentare un po' il condensatore di feedback?
Però ti ripeto che in audio e rumore ho solo conoscenze teoriche quindi potrei benissimo dirti cavolate, non vorrei rallentarti il lavoro.

belva87 ha scritto:Io l'ho dimensionato con "il conto della serva", cioè 4V (tensione massima di batteria al litio) su 10k fanno 400uA; per i due canali sono meno di 1mA.

Si si su questo sono d'accordo, il mio esempio era per spiegare a Foto Utentenasone32 il perché secondo me avevi fatto bene a separare amplificazione e attenuazione mettendo in cascata i due stadi.

belva87 ha scritto:Tu eventualmente che disponibilità hai nell'aiutarmi a concludere?

Quello che serve lo posso fare, dai disegni alle simulazioni, sono piuttosto versatile, l'unica cosa è che a saldare gli SMD sono un cane :mrgreen:
Atlant.

Behind every great man is a woman rolling her eyes.
Avatar utente
Foto Utentespud
3.767 3 10 12
free expert
 
Messaggi: 1601
Iscritto il: 1 feb 2012, 14:26
Località: Udine

0
voti

[38] Re: Protesi auricolare stereo rivisitata

Messaggioda Foto Utentebelva87 » 20 apr 2015, 22:54

spud ha scritto:..non vorrei rallentarti il lavoro.

Assolutamente non rallenti nulla!
spud ha scritto:...il mio esempio era per spiegare a Foto Utentenasone32...

Scusami non avevo capito.
spud ha scritto:Quello che serve lo posso fare, dai disegni alle simulazioni..

Bene, la collaborazione è sempre ben accetta!
Disegni intendi schematici o cosa?
Per il "lavoro sporco" io utilizzo per la maggiore (90%) Altium, però stavo pensado di utilizzare qualcosa di meno "ampio" e gratuito dato l'ambito ecco.. Che ne dici?
Ora faccio un giro per orientarmi.
Per le simulazioni io non nascondo di avere poca esperienza su questo campo e anche poco tempo.
Tu che software utilizzi? Sei disponibile a fare un po' di simulazioni a riguardo, in particolare la parte dell'OP.AMP.?
spud ha scritto:..l'unica cosa è che a saldare gli SMD sono un cane.

No worries, you can do it!
Io me la cavo benone ancora, inoltre il circuito è piuttosto easy (intendo usare 0805 come formato dei passivi, se non 1206) a parte l'integrato che gestisce la carica della batteria.
Facendo dei trucchetti sul footprint però credo si riesca a fare abbastanza easy anche quello.
Lo vedono comunque un po' prematuro il montaggio :mrgreen:
Facci sapere, Luca
Avatar utente
Foto Utentebelva87
2.292 2 6 12
free expert
 
Messaggi: 1323
Iscritto il: 9 mag 2011, 15:01

1
voti

[39] Re: Protesi auricolare stereo rivisitata

Messaggioda Foto Utentespud » 21 apr 2015, 13:41

belva87 ha scritto:Disegni intendi schematici o cosa?

Si schemi, preparazione del layout e dei gerber, ecc.. li chiamo disegni dai tempi delle superiori perché ci vedo qualcosa di artistico :mrgreen:

belva87 ha scritto:Per il "lavoro sporco" io utilizzo per la maggiore (90%) Altium, però stavo pensado di utilizzare qualcosa di meno "ampio" e gratuito dato l'ambito ecco.. Che ne dici?

Si sono d'accordo, io andrei su kicad o diptrace, il problema di quest'ultimo è che la versione free ha un limite di 30 pin sul circuito. Per kicad c'è sicuramente più supporto.

belva87 ha scritto:Per le simulazioni io non nascondo di avere poca esperienza su questo campo e anche poco tempo.
Tu che software utilizzi? Sei disponibile a fare un po' di simulazioni a riguardo, in particolare la parte dell'OP.AMP.?

Yes, simulazioni ne ho fatte anche troppe, di solito uso pspice per queste cose, però se vogliamo rimanere nel free possiamo andare su ltspice, ho visto che sul sito di ti c'è il modello dell'opamp, quindi no problem.
Atlant.

Behind every great man is a woman rolling her eyes.
Avatar utente
Foto Utentespud
3.767 3 10 12
free expert
 
Messaggi: 1601
Iscritto il: 1 feb 2012, 14:26
Località: Udine

1
voti

[40] Re: Protesi auricolare stereo rivisitata

Messaggioda Foto Utentebelva87 » 21 apr 2015, 13:53

spud ha scritto:..io andrei su kicad..

Premetto che non ho mai sperimentato più di tanto, o meglio più di 10 minuti di orologio, con CAD di questo genere di tipo free. Domando, kicad gestisce componenti in SMD con possibilità di personalizzare la libreria (sia schematico che footprint?)
Perdona la pigrizia ma oggi soffro il caldo, al limite stasera se non mi precedi mi faccio un giro in rete.
Avevo visto anche qualcosa, sempre al volo :roll: , su DesignSpark che se non erro dovrebbe essere free.
spud ha scritto:..se vogliamo rimanere nel free possiamo andare su ltspice..

Si dai penso sia più in linea con lo spirito del forum, dovrei anche averlo già installato nel PC, sempre stasera verifico.
spud ha scritto:...c'è il modello dell'opamp.

Si questo lo avevo tenuto in considerazione, ma non ho verificato di che livello è :roll:
Credo comunque che possa andare bene per entrambi i software, o per lo meno sia adattabile.
Se ti va di cimentarti con LTspice te ne sono grato, sempre stasera ti cerco dei parametri per fare un circuito equivalente della capsulina microfonica elct.
Grazie, Luca.
Avatar utente
Foto Utentebelva87
2.292 2 6 12
free expert
 
Messaggi: 1323
Iscritto il: 9 mag 2011, 15:01

PrecedenteProssimo

Torna a Crowd Design

Chi c’è in linea

Visitano il forum: Nessuno e 10 ospiti