si ho sbagliato il nome è bc337, stavo pensando al lm317 e ho scritto lm
il sito che parla del transistor interruttore é:
http://www.giurob.it/sito/elettronica/d ... _onoff.htm
a monte ho 12Volt 4Ampere
e ho bisogno del circuito di protezione perché la scheda di controllo è abbastanza delicata e nel caso che qualcuno modifichi la resistenza variabile alzando la tensione la scheda si spegne.
Comunque la tensione che ho in uscita dal lm317 è di 3,15volt e mi serve una protezione che eccita il relè a 3.20volt e che lo diseccita al di sotto dei 3volt
la bobina del teleruttore non ho problemi perché cel'ho sia da 5volt che da 3volt
Vi Ringrazio
Eccitare un teleruttore a una certa tensione Aiuto!!!!!
Moderatori:
carloc,
g.schgor,
BrunoValente,
IsidoroKZ
25 messaggi
• Pagina 2 di 3 • 1, 2, 3
0
voti
Mah. Io affronterei il tuo problema semplicemente sostituendo il trimmer del LM317 con una resistenza fissa, cosi' non c'e' pericolo che nessuno modifichi la regolazione. Oppure, se proprio e' necessaria una regolazione, metterei un transistor che blocchi il LM317 appena la sua uscita supera i 3,2 V.
Ad ogni modo se proprio vuoi bloccare l'alimentazione con un rele' domani ti faccio uno schemino.
Ad ogni modo se proprio vuoi bloccare l'alimentazione con un rele' domani ti faccio uno schemino.
0
voti
Grazie MILLE ginfizz per il consiglio ma preferirei utilizzare il teleruttore cosi imparo una cosa nuova che credo anche molto interessante e finalmente a cosa servono i 30 integrati HEF40106BP che ho nell armadio.
Grazie ancora
Grazie ancora
0
voti
Accipicchia 30 integrati !
Comprati sul noto sito d'aste ? Schede dismesse da centrale ?
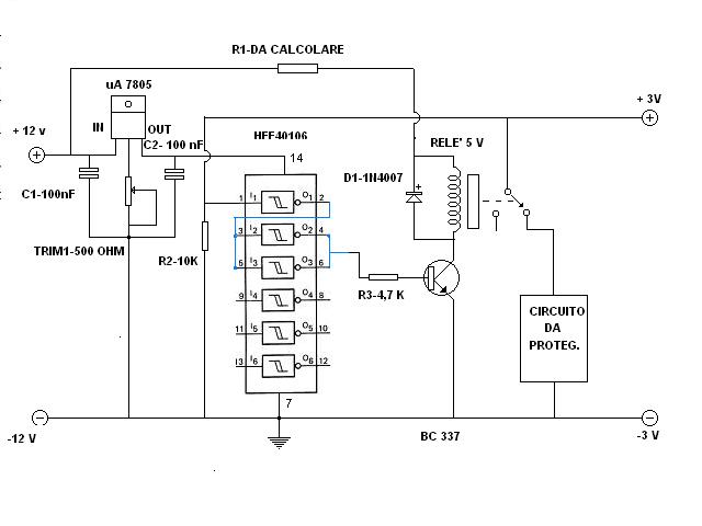
Ad ogni modo ecco lo schemino.
L'ingresso dello stabilizzatore ed il rele' sono alimentati dai 12 V presenti a monte del LM317.
Dato che la soglia dei trigger varia a seconda della tensione di alimentazione dell'integrato, e dato che in ogni
caso la stessa alimentazione era da stabilzzare, ho deciso di agire su quest'ultima per una regolazione fine. Allo
scopo ho inserito un trimmer da 500 ohm sul piedino di regolazione del uA7805, che permette di aumentare in modo
fine la tensione di uscita. Si sarebbe potuto usare un altro LM317 che potresti usare nel caso l'avessi
disponibile. Dato che dal datasheet si deduce che la tensione di alimentazione dovrebbe essere 5,2 V per avere una
soglia di intervento di 3,2 V, ma che per tolleranze esistenti si potrebbe avere anche una soglia di 3,5 V con
soli 5 V di alimentazione, potrebbe essere necessario ridurre l'uscita del 7805 con un diodo in serie, ma solo in
questa sfortunata circostanza.
Lo schema e' un po' disordinato perche' in un primo tempo avevo previsto di alimentare la bobina del rele' con i 5
V ottenuti dal 7805, ma poi ho cambiato idea perche' l'extratensione generata durante la diseccitazione del rele'
potrebbe influire sul funzionament dell'integrato. Pertanto e' necessario calcolare la resistenza di caduta per
ottenere 5 volt durante l'eccitazione del rele'. Se non sapessi come fare dovresti farmi sapere quanta corrente
assorbe il rele' quando e' alimentato a 5 V. Naturalmente se avessi un rele' da 12 V potresti utilizzare
quest'ultimo.
Dato che le porte inverter del HEF40106 sono appunto invertenti, ho aggiunto all'uscita della porta utilizzata
altre due porte collegate in parallelo per avere un'uscita positiva quando la tensione in ingresso supera la
Vhight di trigger. Ho utilizzato due porte in parallelo per avere un'uscita sufficiente a pilotare il transitor.
Spero che tutto funzioni.
Comprati sul noto sito d'aste ? Schede dismesse da centrale ?
Ad ogni modo ecco lo schemino.
L'ingresso dello stabilizzatore ed il rele' sono alimentati dai 12 V presenti a monte del LM317.
Dato che la soglia dei trigger varia a seconda della tensione di alimentazione dell'integrato, e dato che in ogni
caso la stessa alimentazione era da stabilzzare, ho deciso di agire su quest'ultima per una regolazione fine. Allo
scopo ho inserito un trimmer da 500 ohm sul piedino di regolazione del uA7805, che permette di aumentare in modo
fine la tensione di uscita. Si sarebbe potuto usare un altro LM317 che potresti usare nel caso l'avessi
disponibile. Dato che dal datasheet si deduce che la tensione di alimentazione dovrebbe essere 5,2 V per avere una
soglia di intervento di 3,2 V, ma che per tolleranze esistenti si potrebbe avere anche una soglia di 3,5 V con
soli 5 V di alimentazione, potrebbe essere necessario ridurre l'uscita del 7805 con un diodo in serie, ma solo in
questa sfortunata circostanza.
Lo schema e' un po' disordinato perche' in un primo tempo avevo previsto di alimentare la bobina del rele' con i 5
V ottenuti dal 7805, ma poi ho cambiato idea perche' l'extratensione generata durante la diseccitazione del rele'
potrebbe influire sul funzionament dell'integrato. Pertanto e' necessario calcolare la resistenza di caduta per
ottenere 5 volt durante l'eccitazione del rele'. Se non sapessi come fare dovresti farmi sapere quanta corrente
assorbe il rele' quando e' alimentato a 5 V. Naturalmente se avessi un rele' da 12 V potresti utilizzare
quest'ultimo.
Dato che le porte inverter del HEF40106 sono appunto invertenti, ho aggiunto all'uscita della porta utilizzata
altre due porte collegate in parallelo per avere un'uscita positiva quando la tensione in ingresso supera la
Vhight di trigger. Ho utilizzato due porte in parallelo per avere un'uscita sufficiente a pilotare il transitor.
Spero che tutto funzioni.
0
voti
GRAZIE GINFIZZ
Ho gia provato lo schema e tutto funziona alla perfezione, ho usato un teleruttore da 12v e ho usato una multigiri per la resistenza da 500ohm cosi ho un valore molto preciso.
Credo che ascolterò il tuo consiglio, cosi vendo anche gli interruttori da 160 A
Ho 30 integrati HEF40106 perché installando e riparando UPS ne sostituisco molti di HEF40106
GRAZIE MILLE GINFIZZ
Ho gia provato lo schema e tutto funziona alla perfezione, ho usato un teleruttore da 12v e ho usato una multigiri per la resistenza da 500ohm cosi ho un valore molto preciso.
Credo che ascolterò il tuo consiglio, cosi vendo anche gli interruttori da 160 A
Ho 30 integrati HEF40106 perché installando e riparando UPS ne sostituisco molti di HEF40106
GRAZIE MILLE GINFIZZ
0
voti
Samu84 ha scritto:Credo che ascolterò il tuo consiglio, cosi vendo anche gli interruttori da 160 A
GRAZIE MILLE GINFIZZ
Bene, sono contento che tu abbia risolto.
Non ho capito a quali interruttori ti riferisci, ad ogni modo non ha importanza.
Saluti e complimenti per la veloce realizzazione !
0
voti
C'è un problema, se per esempio la tensione rilevata con il tester è di 3 volt e per caso inserisco in una spina un saldatore oppure parte un frigorifero o accendo una luce alogena, il curcuito parte in protezione e non arriva più tensione alla scheda.
Ho provato a inserire condensatori elettrolitici in parallelo alle tensioni a monte del circuito 12Volt alla 3Volt e alla 5Volt dell'integrato ma nulla, ho provato anche con i condensatori in poliestere da 100nF ma niente non so più che fare e come se ci fosse un'interferenza o una piccolissima mancanza di tensione.
Il trasformatore che utilizzo è da 12Volt 2A ho provato con altri ma niente. Aiuto
Ho provato a inserire condensatori elettrolitici in parallelo alle tensioni a monte del circuito 12Volt alla 3Volt e alla 5Volt dell'integrato ma nulla, ho provato anche con i condensatori in poliestere da 100nF ma niente non so più che fare e come se ci fosse un'interferenza o una piccolissima mancanza di tensione.
Il trasformatore che utilizzo è da 12Volt 2A ho provato con altri ma niente. Aiuto
0
voti
Bel problema. Sono tra gli inconvenienti piu' simpatici.
E pubblicizzano quell'integrato come immune ai disturbi o qualcosa di simile.
Allora direi di procedere nell'ordine:
1) metterei a massa gli ingressi delle porte non utilizzate
2)controllarei che il condensatore C2 sia i piu' vicino possibile al piedino 14 e 7 dell'integrato. Oppure aggiungerei un altro condensatore.
3) se non dovesse bastare si potrebbe mettere un circuito di ritardo RC costituito da una resistenza da 220K-470K in serie all'ingresso n. 1 e un condensatore da 100-220 nF tra l'ingresso e massa, e togliere R2.
Facci sapere
E pubblicizzano quell'integrato come immune ai disturbi o qualcosa di simile.
Allora direi di procedere nell'ordine:
1) metterei a massa gli ingressi delle porte non utilizzate
2)controllarei che il condensatore C2 sia i piu' vicino possibile al piedino 14 e 7 dell'integrato. Oppure aggiungerei un altro condensatore.
3) se non dovesse bastare si potrebbe mettere un circuito di ritardo RC costituito da una resistenza da 220K-470K in serie all'ingresso n. 1 e un condensatore da 100-220 nF tra l'ingresso e massa, e togliere R2.
Facci sapere
0
voti
Ho eseguito il procedimento fino al punto 3, il problema si manifesta ma molto meno rispetto a prima, per il punto 3 ho utilizzato la resistenza da 470Kohm e un condensatore da 100nF.
Ho provato a scollegare la massa dal condensatore del punto 3 e il problema non si manifesta più, però la soglia di intervento cambia e la regolo tramite la multigiri da 500ohm, ma per sicurezza ho preferito lasciare come nel punto 3
Saluti Grazie
Ho provato a scollegare la massa dal condensatore del punto 3 e il problema non si manifesta più, però la soglia di intervento cambia e la regolo tramite la multigiri da 500ohm, ma per sicurezza ho preferito lasciare come nel punto 3
Saluti Grazie
0
voti
Trovo un po' strano quel cambiamento di soglia collegando a massa e scollegando il condensatore.
Se a nessuno viene in mente un'idea migliore, l'unica spiegazione che troverei per un comportamento del genere sarebbe quella che ci sia un po' di ripple sull' alimentazione dei tre volt, quindi l'inserimento del condensatore, livellando il ripple potrebbe modificare la tensione. Ma e' una spiegazione che non convince anche me, perche' dovrebbero essere sufficienti i picchi positivi residui delle semionde per far commutare l'integrato, quindi un livellamento piu' o meno spinto dovrebbe essere quasi ininfluente.
Hai un oscilloscopio per visualizzare la situazione dei 3 volt ?
Ad ogni modo se ho ben capito adesso la situazione e' accettabile ?
Altrimenti potresti aumentare il condensatore a 220 nF, ma cosi' ritarderesti lo scatto del rele' di alcuni decimi di secondo, non so se potrebbe essere un problema.
Se a nessuno viene in mente un'idea migliore, l'unica spiegazione che troverei per un comportamento del genere sarebbe quella che ci sia un po' di ripple sull' alimentazione dei tre volt, quindi l'inserimento del condensatore, livellando il ripple potrebbe modificare la tensione. Ma e' una spiegazione che non convince anche me, perche' dovrebbero essere sufficienti i picchi positivi residui delle semionde per far commutare l'integrato, quindi un livellamento piu' o meno spinto dovrebbe essere quasi ininfluente.
Hai un oscilloscopio per visualizzare la situazione dei 3 volt ?
Ad ogni modo se ho ben capito adesso la situazione e' accettabile ?
Altrimenti potresti aumentare il condensatore a 220 nF, ma cosi' ritarderesti lo scatto del rele' di alcuni decimi di secondo, non so se potrebbe essere un problema.
25 messaggi
• Pagina 2 di 3 • 1, 2, 3
Chi c’è in linea
Visitano il forum: Nessuno e 45 ospiti

Elettrotecnica e non solo (admin)
Un gatto tra gli elettroni (IsidoroKZ)
Esperienza e simulazioni (g.schgor)
Moleskine di un idraulico (RenzoDF)
Il Blog di ElectroYou (webmaster)
Idee microcontrollate (TardoFreak)
PICcoli grandi PICMicro (Paolino)
Il blog elettrico di carloc (carloc)
DirtEYblooog (dirtydeeds)
Di tutto... un po' (jordan20)
AK47 (lillo)
Esperienze elettroniche (marco438)
Telecomunicazioni musicali (clavicordo)
Automazione ed Elettronica (gustavo)
Direttive per la sicurezza (ErnestoCappelletti)
EYnfo dall'Alaska (mir)
Apriamo il quadro! (attilio)
H7-25 (asdf)
Passione Elettrica (massimob)
Elettroni a spasso (guidob)
Bloguerra (guerra)

