Il data sheet della texas dice questo, nella sezione monostabile:
During the timing cycle when the output is high, the further application of a trigger pulse will not effect the circuit so long as the trigger input is returned high at least 10 μs before the end of the timing interval
Un altro sito (di cui si puo` sempre diffidare, dato che non e` il produttore ufficiale dell'integrato) parlando del trigger dice
Two precautions should be taken in account. First, the period of the trigger input signal should not remain lower than 1/3 of the Vcc for longer than the time cycle. In this case, the timer will re-trigger upon termination of the first output pulse. In monostable mode, the input trigger should be effectively shortened by differention. The minimum allowable pulse with for triggering is somewhat dependent upon pulse level, but in general, greater than 1μs is reliable.
Se si va a guardare lo schema interno, si vede che FORSE il trigger vince sul threshold
Il flip flop e` formato da Q19 e Q20, l'ingresso del FF e` la base di Q19, il comando di set arriva dal comparatore del trigger attraverso il transistore Q18 (linea rossa), mentre il comando di reset arriva sulla base di Q19 attraverso Q17 provenendo dal comparatore di threshold (linea verde). Chi la vince fra Q18 e Q17? Ho l'impressione che vinca il set, non ci sono limitazioni di corrente in quel percorso, ma non ho altri dati per suffragare l'ipotesi. Forse sul libro di Camezind ci sono i conti con le correnti, da qualche parte li avevo visti, ma ora non riesco a trovarli.
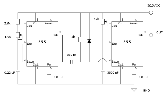
Circuito per stroboscopio
Moderatori:
carloc,
g.schgor,
BrunoValente,
IsidoroKZ
18 messaggi
• Pagina 2 di 2 • 1, 2
1
voti
Per usare proficuamente un simulatore, bisogna sapere molta più elettronica di lui
Plug it in - it works better!
Il 555 sta all'elettronica come Arduino all'informatica! (entrambi loro malgrado)
Se volete risposte rispondete a tutte le mie domande
Plug it in - it works better!
Il 555 sta all'elettronica come Arduino all'informatica! (entrambi loro malgrado)
Se volete risposte rispondete a tutte le mie domande
0
voti
beh, interessante analisi
servirebbe eventualmente fare un test con oscilloscopio, per togliersi il dubbio 'pratico'
comunque sono sicuro che almeno una volta mi sono trovato in una situazione del genere, e il segnale di trigger rimaneva basso piu' a lungo dell'impulso di uscita senza creare fastidi, neanche alla sua tarda risalita che poi prima o poi avveniva ... ma magari produttori diversi potrebbero implementare diversamente la logica interna e di caso in caso potremmo anche avere comportamenti diversi
che dire, per uno stroboscopio direi che tentar non nuoce, se al massimo lampeggiasse male, si andrà a migliorare la soluzione proposta
servirebbe eventualmente fare un test con oscilloscopio, per togliersi il dubbio 'pratico'
comunque sono sicuro che almeno una volta mi sono trovato in una situazione del genere, e il segnale di trigger rimaneva basso piu' a lungo dell'impulso di uscita senza creare fastidi, neanche alla sua tarda risalita che poi prima o poi avveniva ... ma magari produttori diversi potrebbero implementare diversamente la logica interna e di caso in caso potremmo anche avere comportamenti diversi
che dire, per uno stroboscopio direi che tentar non nuoce, se al massimo lampeggiasse male, si andrà a migliorare la soluzione proposta

1
voti
Provato, non funziona, l'impulso rimane piu` lungo.
E questo e` un guaio del 555. Non che faccia un impulso piu` lungo (sul data sheet c'e` scritto), ma che si sia creato intorno una base di Sconoscenza tale per cui qualunque circuito, anche sbagliato, viene accettato nella comunita` degli hobbisti.
Nessun hobbista con un problema cerca una soluzione possibile ed efficace; parte gia` con LA soluzione: un 555... tanto non conosce nessuna altra possibilita`.
La nobile arte delprogettista di avere un toolbox pieno di svariate soluzioni, da scegliere a seconda del problema, e magari inventarne una nuova, e` sparita
E questo e` un guaio del 555. Non che faccia un impulso piu` lungo (sul data sheet c'e` scritto), ma che si sia creato intorno una base di Sconoscenza tale per cui qualunque circuito, anche sbagliato, viene accettato nella comunita` degli hobbisti.
Nessun hobbista con un problema cerca una soluzione possibile ed efficace; parte gia` con LA soluzione: un 555... tanto non conosce nessuna altra possibilita`.
La nobile arte delprogettista di avere un toolbox pieno di svariate soluzioni, da scegliere a seconda del problema, e magari inventarne una nuova, e` sparita
Per usare proficuamente un simulatore, bisogna sapere molta più elettronica di lui
Plug it in - it works better!
Il 555 sta all'elettronica come Arduino all'informatica! (entrambi loro malgrado)
Se volete risposte rispondete a tutte le mie domande
Plug it in - it works better!
Il 555 sta all'elettronica come Arduino all'informatica! (entrambi loro malgrado)
Se volete risposte rispondete a tutte le mie domande
0
voti
Spero di non arrivare nel momento in cui quello che vi propongo è completamente errato, ma era un circuitino semplice realizzato per un faretto LED..
Comunque anche io ho usato un NE556
Il mio circuito era abbastanza semplice, tuttavia la durata degli impulsi è sempre più o meno la stessa. Quello che si poteva fare era regolare la luminosità e la frequenza degli impulsi. Si tratta di un modulare PWM mediante un 555 e l'altro è un semplice bistabile con freq. regolabile
Scusate se spammo il video e chiedo venia per la presentazione, ma ero ancora agli albori. Comunque lo schema lo trovi al minuto 1:20, te lo farei in fidocad ma son un po' preso e credo che a questo punto non sia esattamente il tipo di applicazione...
Comunque anche io ho usato un NE556
Il mio circuito era abbastanza semplice, tuttavia la durata degli impulsi è sempre più o meno la stessa. Quello che si poteva fare era regolare la luminosità e la frequenza degli impulsi. Si tratta di un modulare PWM mediante un 555 e l'altro è un semplice bistabile con freq. regolabile
Scusate se spammo il video e chiedo venia per la presentazione, ma ero ancora agli albori. Comunque lo schema lo trovi al minuto 1:20, te lo farei in fidocad ma son un po' preso e credo che a questo punto non sia esattamente il tipo di applicazione...
"La teoria attrae la pratica come il magnete attrae il ferro" C. Gauss
Seguitemi anche su youtube, un saluto da AT
https://www.youtube.com/c/atlaboratory
Seguitemi anche su youtube, un saluto da AT
https://www.youtube.com/c/atlaboratory
0
voti
Ciao
Aletox
Per lo schema non ti preoccupare; anche se non hai pubblicato la sorgente fidocad, riesco a capire lo schema del video
Comunque sia, se il tuo circuito permette di ottenere impulsi di breve durata (e quindi se essi sono in grado di "fermare" gli oggetti in movimento), tanto mi basta: anche il mio vecchio circuito era semplice, eppure comunque in grado di ottenere l'effetto voluto
Per lo schema non ti preoccupare; anche se non hai pubblicato la sorgente fidocad, riesco a capire lo schema del video
Comunque sia, se il tuo circuito permette di ottenere impulsi di breve durata (e quindi se essi sono in grado di "fermare" gli oggetti in movimento), tanto mi basta: anche il mio vecchio circuito era semplice, eppure comunque in grado di ottenere l'effetto voluto
-

DaveDiamond
0 4 - Frequentatore

- Messaggi: 140
- Iscritto il: 27 mar 2011, 18:44
1
voti
Ho fatto pure io la prova, ed effettivamente vince il 'trigger' sul 'threshold'
ovvero l'impulso di uscita del monostabile sembra non possa tornare bassa se in ingresso è ancora presente l'impulso che lo ha fatto scattare
strano... mi ricordavo di aver appositamente verificato questa cosa anni fa', con estito opposto...evidentemente o avevo sbagliato qualcosa nelle verifiche o ricordo male il test che feci.... vabbè, cambia poco
non potendo quindi sperare di ridurre la larghezza dell'impulso mediante il secondo 555 serve intervenire con una modifica
interporre un passa-alto con constante RC breve (ad es pari a circa 1/10 della durata dell'impulso che si desidera avere in uscita) dovrebbe bastare come soluzione in fin dei conti a evitare questo collo di bottiglia
ovvero l'impulso di uscita del monostabile sembra non possa tornare bassa se in ingresso è ancora presente l'impulso che lo ha fatto scattare
strano... mi ricordavo di aver appositamente verificato questa cosa anni fa', con estito opposto...evidentemente o avevo sbagliato qualcosa nelle verifiche o ricordo male il test che feci.... vabbè, cambia poco
non potendo quindi sperare di ridurre la larghezza dell'impulso mediante il secondo 555 serve intervenire con una modifica
interporre un passa-alto con constante RC breve (ad es pari a circa 1/10 della durata dell'impulso che si desidera avere in uscita) dovrebbe bastare come soluzione in fin dei conti a evitare questo collo di bottiglia
0
voti
Russell ha scritto:interporre un passa-alto con constante RC breve (ad es pari a circa 1/10 della durata dell'impulso che si desidera avere in uscita) dovrebbe bastare come soluzione in fin dei conti a evitare questo collo di bottiglia
Stavo per proporlo io, così dovrebbe passare solo un impulso molto breve.. Bisogna capire se riesce a eccitare il 555.
Comunque l'impulso del mio schema lo puoi far variare modificando la rete RC che genera la frequenza più bassa, sbilanciandola fortemente in maniera da ottenere un impulso più breve..
"La teoria attrae la pratica come il magnete attrae il ferro" C. Gauss
Seguitemi anche su youtube, un saluto da AT
https://www.youtube.com/c/atlaboratory
Seguitemi anche su youtube, un saluto da AT
https://www.youtube.com/c/atlaboratory
0
voti
Aletox ha scritto:Bisogna capire se riesce a eccitare il 555.
Spero proprio di si, non sono certo tempistiche al limite, siamo sul centesimo di secondo per il monostabile, e sul ms per il passa-alto, c'è di peggio
metto lo schema modificato (ho solo aggiunto il passaalto, senza toccare il resto)
18 messaggi
• Pagina 2 di 2 • 1, 2
Chi c’è in linea
Visitano il forum: Nessuno e 232 ospiti

Elettrotecnica e non solo (admin)
Un gatto tra gli elettroni (IsidoroKZ)
Esperienza e simulazioni (g.schgor)
Moleskine di un idraulico (RenzoDF)
Il Blog di ElectroYou (webmaster)
Idee microcontrollate (TardoFreak)
PICcoli grandi PICMicro (Paolino)
Il blog elettrico di carloc (carloc)
DirtEYblooog (dirtydeeds)
Di tutto... un po' (jordan20)
AK47 (lillo)
Esperienze elettroniche (marco438)
Telecomunicazioni musicali (clavicordo)
Automazione ed Elettronica (gustavo)
Direttive per la sicurezza (ErnestoCappelletti)
EYnfo dall'Alaska (mir)
Apriamo il quadro! (attilio)
H7-25 (asdf)
Passione Elettrica (massimob)
Elettroni a spasso (guidob)
Bloguerra (guerra)





