
Attivare ULN2803 con unico segnale
Moderatore:
IsidoroKZ
38 messaggi
• Pagina 3 di 4 • 1, 2, 3, 4
0
voti

"Non farei mai parte di un club che accettasse la mia iscrizione" (G. Marx)
-

claudiocedrone
21,3k 4 7 9 - Master EY

- Messaggi: 15302
- Iscritto il: 18 gen 2012, 13:36
0
voti
Prendere l'alimentazione duale direttamente dall'ampli è un ottima idea.
Garzie per la spiegazione del crosstalk.. in questa applicazione in particolare è un fattore veramente importante (ora che so cos'è ).
Con gli engl ci ho suonato varie volte , in situazioni e luoghi diversi, e con ampli diversi (non erano lo stesso ampli) .. varie volte con la fireball e qualche volta con la powerball.. ti dirò. . Hanno tutte una cosa in comune.. hanno veramente taaanto rumore di fondo (chiaramente parlo di situazioni a volumi sostenuti.. non certamente di volumi "casalinghi") cosa che con molte altre testate (usando sempre i miei pedali e la mia chitarra) non ho riscontrato. Hanno un gran suono .. quello si.. però non sono mai riuscito a farmele piacere tanto da comprarle (anche perché secondo me le fanno pagare un po troppo rispetto a quello che valgono )
Garzie per la spiegazione del crosstalk.. in questa applicazione in particolare è un fattore veramente importante (ora che so cos'è ).
Con gli engl ci ho suonato varie volte , in situazioni e luoghi diversi, e con ampli diversi (non erano lo stesso ampli) .. varie volte con la fireball e qualche volta con la powerball.. ti dirò. . Hanno tutte una cosa in comune.. hanno veramente taaanto rumore di fondo (chiaramente parlo di situazioni a volumi sostenuti.. non certamente di volumi "casalinghi") cosa che con molte altre testate (usando sempre i miei pedali e la mia chitarra) non ho riscontrato. Hanno un gran suono .. quello si.. però non sono mai riuscito a farmele piacere tanto da comprarle (anche perché secondo me le fanno pagare un po troppo rispetto a quello che valgono )
1
voti
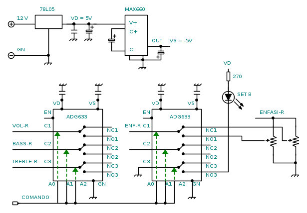
La faccenda si fa complessa per i vari interrogativi che sorgono via-via.
Vedo che
claudiocedrone ti ha gia' spiegato bene il crosstalk, problema che si puoì comunque manifestare anche con componenti elettromeccanici come i rele' se il componente é piccolo e il cablaggio molto ravvicinato. I -90dBm di questo IC sono ottimi.
----------------
ADG888 vs ADG633
L'888 é a singola alimentazione (quindi taglia i picchi negativi) mentre il 633 é a doppia alimentazione (V+, V- e GND). Assolutamente consigliato.
Tra l'altro, non so se é merito di TME (che ritengo attualmente il miglio distributore di elettronica - non sono parente ne proprietario
), ma il prezzo é veramente ottimo, per essere un prodotto di AD notoriamente piuttosto costosa.
-------------------
Aggiungere un secondo potenziometro in parallelo ad uno esistenze ha solo come possibile controindicazione di dimezzare l'impedenza vista dalla sorgente; ovvero se il pot originale é da 100kohm, mettendo il secondo la sorgente 'vede' 50kohm.
Normalmente questo non è un problema, se la sorgente lavora a bassa impedenza di uscita, come é di solito.
Eventuali rumori introdotti non possono venire da questa modifica, a meno che le connessioni aggiuntive non siano volanti e vicini a sorgenti di rumore.
Il guadagno in termini di componenti è importante: bastano 2 IC per canale.
--------------------
Questo é lo schema che propongo, con rappesentato solo il canale destro, tanto l'altro é speculare.
L'alimentazione é unica per entrambi i canali, visti gli assorbimenti irrisori.
Se decidi per questa strada, la raccomandazione é di isolare bene le piste audio tra loro, magari inserendo una pista di massa in mezzo. I condensatori di bypass, come spiegato da
claudiocedrone devono essere vicinissimi ai pin di alimentazione.
Non ho inserito i valori dei condensatori per pigrizia: 10uF per i polarizzati, 100nF per gli altri.
Ho pensato di usare lo switch che avanza in uno degli IC per accendere un Led alla commutazione.
Per i nomi dei segnali, ne ho usati 4 su 5 perché non ricordo al momento i loro nomi
Il tutto salvo orrori od emissioni (come diceva un amico CB):
Alla prossima

Vedo che
----------------
ADG888 vs ADG633
L'888 é a singola alimentazione (quindi taglia i picchi negativi) mentre il 633 é a doppia alimentazione (V+, V- e GND). Assolutamente consigliato.
Tra l'altro, non so se é merito di TME (che ritengo attualmente il miglio distributore di elettronica - non sono parente ne proprietario
-------------------
Aggiungere un secondo potenziometro in parallelo ad uno esistenze ha solo come possibile controindicazione di dimezzare l'impedenza vista dalla sorgente; ovvero se il pot originale é da 100kohm, mettendo il secondo la sorgente 'vede' 50kohm.
Normalmente questo non è un problema, se la sorgente lavora a bassa impedenza di uscita, come é di solito.
Eventuali rumori introdotti non possono venire da questa modifica, a meno che le connessioni aggiuntive non siano volanti e vicini a sorgenti di rumore.
Il guadagno in termini di componenti è importante: bastano 2 IC per canale.
--------------------
Questo é lo schema che propongo, con rappesentato solo il canale destro, tanto l'altro é speculare.
L'alimentazione é unica per entrambi i canali, visti gli assorbimenti irrisori.
Se decidi per questa strada, la raccomandazione é di isolare bene le piste audio tra loro, magari inserendo una pista di massa in mezzo. I condensatori di bypass, come spiegato da
Non ho inserito i valori dei condensatori per pigrizia: 10uF per i polarizzati, 100nF per gli altri.
Ho pensato di usare lo switch che avanza in uno degli IC per accendere un Led alla commutazione.
Per i nomi dei segnali, ne ho usati 4 su 5 perché non ricordo al momento i loro nomi
Il tutto salvo orrori od emissioni (come diceva un amico CB):
Alla prossima

Nemmeno gli Dei possono nulla contro la stupidità umana ?
0
voti
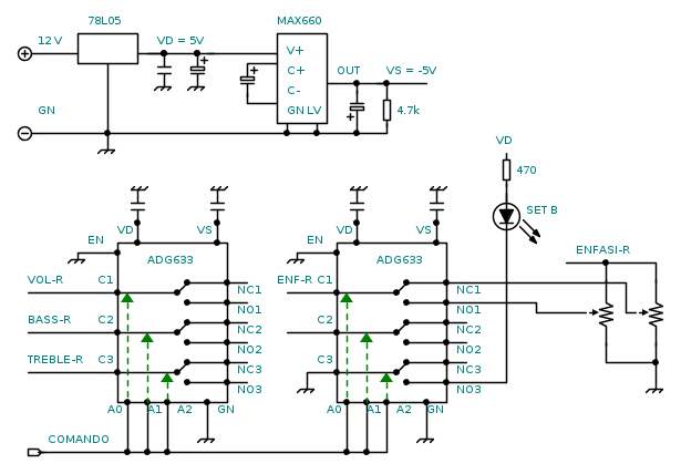
Grazie mille!!! Hai risposto a tutti i miei dubbi! Adesso rifaccio lo schema .. l' unica differenza è che la duale la vorrei recuperare direttamente dall'ampli (ha +15 e - 15).. magari regolandola con due regolatori di tensione (uno per il positivo e uno per il negativo) tipo l'LM317 per la postivia e l'LM337 per la negativa.
ora cerco di fare il layout per la PCB (chiaramente dopo aver fatto lo schema e avervelo fatto vedere)... purtroppo non ho mai fatto lo sbroglio di un circuito quindi dovrò povaŕe e riprovare. Grazie a tutti

ora cerco di fare il layout per la PCB (chiaramente dopo aver fatto lo schema e avervelo fatto vedere)... purtroppo non ho mai fatto lo sbroglio di un circuito quindi dovrò povaŕe e riprovare. Grazie a tutti

0
voti
Frenzi ha scritto:l' unica differenza è che la duale la vorrei recuperare direttamente dall'ampli (ha +15 e - 15).. magari regolandola con due regolatori di tensione (uno per il positivo e uno per il negativo) tipo l'LM317 per la postivia e l'LM337 per la negativa.
Sai che l'assorbimento di ciascun ADG633 é minore di 1uA?
Usandone 4, ed esagerando negli assorbimenti, siamo sotto i 5uA...e tu ci metti gli LM317 da 1.5A ?

Saresti costretto a mettere comunque una resistenza di carico da minimo 470 ohm (pari a 10mA circa) perché questi regolatori richiedono una corrente minima in uscita per poter lavorare...e poi che spreco di spazio.
Anzi, riposto lo schema modificato con un carico da 1mA sul 660 (aiuta a stabilizzare) e con alcune aggiustatine (avevo dimenticato di collegare a massa i pin di Enable degli 633, e mancavano alcuni nomi di pin).
Ciao
Nemmeno gli Dei possono nulla contro la stupidità umana ?
0
voti
Ok allora posso iniziare a buttare giù una PCB.. qui per ridurre di molto i fili volanti volevo fare la PCB in modo da saldarci direttamente su i potenziometri in modo che una volta che questi sono fissati allo chassis, lei sta su da sola ( e gli unici fili volanti sono quelli che vanno alle piazzole dei pot sulla PCB dell'ampli).
La soluzione che mi piaceva di più era quella di usare i potenziometri concentrici (questo è l'unico negozio online da cui sono riuscito a trovarli http://www.ebay.it/itm/HIGH-QUALITY-ALPHA-STACKED-DUAL-CONCENTRIC-POTENTIOMETER-A50K-AUDIO-POT-DCP3-/190665834379?pt=LH_DefaultDomain_3&hash=item2c6491bf8b, e tra l'altro ho già comprato da lui proprio 2 di questi potenziometri. Unico neo è il prezzo.. 7€ e passa per il pot e 8€ per la manopola.. quindi circa 15€ a pot .. 150€ insomma
contro i 3,50€ dei potenziometri normali (inclusa manopola) quindi spendendo circa 70€ .. senza contare che dei concentrici da 1MOHM non si trovano neanche..) Qualcuno sa dove trovare potenziometri concentrici (10) senza spenderci una barbarità?
EDIT: ragazzi scusate ma fidocadj proprio non mi piace.. eagle è troppo comodo .. il lavoro " definitivo" lo faccio su quello
La soluzione che mi piaceva di più era quella di usare i potenziometri concentrici (questo è l'unico negozio online da cui sono riuscito a trovarli http://www.ebay.it/itm/HIGH-QUALITY-ALPHA-STACKED-DUAL-CONCENTRIC-POTENTIOMETER-A50K-AUDIO-POT-DCP3-/190665834379?pt=LH_DefaultDomain_3&hash=item2c6491bf8b, e tra l'altro ho già comprato da lui proprio 2 di questi potenziometri. Unico neo è il prezzo.. 7€ e passa per il pot e 8€ per la manopola.. quindi circa 15€ a pot .. 150€ insomma
EDIT: ragazzi scusate ma fidocadj proprio non mi piace.. eagle è troppo comodo .. il lavoro " definitivo" lo faccio su quello
0
voti
Per i pot non posso aiutarti; con Goole si trova solo lo stesso link che hai postato.
Bel sito a proposito; l'ho memorizzato.
Ti do ragione in parte: Fidocad é un'ottima soluzione per inserire schemi, grafici ed altro sui forum.
Va anche bene per circuiti semplici. Io lo sto imparando adesso e apprezzo moltissimo il lavoro fatto dagli sviluppatori.
Per la realizzazione di circuiti complessi e PCB, anch'io uso da anni e mi trovo da meraviglia con EagleCad.
Bel sito a proposito; l'ho memorizzato.
ragazzi scusate ma fidocadj proprio non mi piace.. eagle è troppo comodo .. il lavoro " definitivo" lo faccio su quello
Ti do ragione in parte: Fidocad é un'ottima soluzione per inserire schemi, grafici ed altro sui forum.
Va anche bene per circuiti semplici. Io lo sto imparando adesso e apprezzo moltissimo il lavoro fatto dagli sviluppatori.
Per la realizzazione di circuiti complessi e PCB, anch'io uso da anni e mi trovo da meraviglia con EagleCad.
Nemmeno gli Dei possono nulla contro la stupidità umana ?
0
voti
Ciao ragazzi, ho pensato un po a questo progetto e penso di essermi "accanito" un po' troppo, probabilmente soltanto per il piacere stesso di pensarlo e realizzarlo.
Mi spiego meglio.. Ho pensato realisticamente a quanto mi potesse servire tutto ciò e relazionato ai soldi che dovrei sborsare ho raggiunto la conclusione che non ne vale la pena, soprattutto perché è una modifica che sì.. potrebbe fare comodo.. ma alla fine la sfrutterei poco o nulla. (Questo pensiero è scaturito anche dalle difficoltà che stavo avendo nel disegno della PCB.. è lì che mi sono reso conto che stava diventando una cosa troppo imponente (per me) e pensandoci il gioco non valeva la candela)
Quindi ho deciso di ridimensionare il tutto, controllando soltanto ciò che mi serve veramente (idea originaria con cui era partito questo progetto): switchare soltanto volume e gain , quindi con un solo integrato per canale (usando l'adg633 ho anche uno switch libero per collegarci un bel led); detto questo sono parzialmente fregato, dato che i potenziometri concentrici doppi ci sono fino a 500k.. e guarda un po' .. a me servono tutti e 4 da 1M .. introvabili
Quindi per non rovinare il frontalino originale dell'ampli facendolo diventare un gruviera (poi se dovessi rivendere l'ampli addio) , ne devo fare uno io in alluminio, dove metterò 2 potenziometri al posto di 1 nei punti che mi servono.. così posso anche modificarne l'estetica
Mi devo ri-cimentare nel disegno della PCB.. purtroppo faccio veramente fatica (non l'ho mai fatto e nessuno mi ha mai insegnato) e nonostante mi sia letto parecchie "guide" online sullo sbroglio dei componenti, non mi riesce per niente facile (soprattutto contando che vorrei tenere tutte le piste da un lato solo dato che a casa ho già tutto il necessario per farmi le PCB, senza spendere ulteriori soldi).. voi avete consigli / post interessanti da leggere / libri o altro?
Grazie a tutti

Mi spiego meglio.. Ho pensato realisticamente a quanto mi potesse servire tutto ciò e relazionato ai soldi che dovrei sborsare ho raggiunto la conclusione che non ne vale la pena, soprattutto perché è una modifica che sì.. potrebbe fare comodo.. ma alla fine la sfrutterei poco o nulla. (Questo pensiero è scaturito anche dalle difficoltà che stavo avendo nel disegno della PCB.. è lì che mi sono reso conto che stava diventando una cosa troppo imponente (per me) e pensandoci il gioco non valeva la candela)
Quindi ho deciso di ridimensionare il tutto, controllando soltanto ciò che mi serve veramente (idea originaria con cui era partito questo progetto): switchare soltanto volume e gain , quindi con un solo integrato per canale (usando l'adg633 ho anche uno switch libero per collegarci un bel led); detto questo sono parzialmente fregato, dato che i potenziometri concentrici doppi ci sono fino a 500k.. e guarda un po' .. a me servono tutti e 4 da 1M .. introvabili
Quindi per non rovinare il frontalino originale dell'ampli facendolo diventare un gruviera (poi se dovessi rivendere l'ampli addio) , ne devo fare uno io in alluminio, dove metterò 2 potenziometri al posto di 1 nei punti che mi servono.. così posso anche modificarne l'estetica
Mi devo ri-cimentare nel disegno della PCB.. purtroppo faccio veramente fatica (non l'ho mai fatto e nessuno mi ha mai insegnato) e nonostante mi sia letto parecchie "guide" online sullo sbroglio dei componenti, non mi riesce per niente facile (soprattutto contando che vorrei tenere tutte le piste da un lato solo dato che a casa ho già tutto il necessario per farmi le PCB, senza spendere ulteriori soldi).. voi avete consigli / post interessanti da leggere / libri o altro?
Grazie a tutti
0
voti
Frenzi ha scritto:Mi devo ri-cimentare nel disegno della PCB.. purtroppo faccio veramente fatica (non l'ho mai fatto e nessuno mi ha mai insegnato) e nonostante mi sia letto parecchie "guide" online sullo sbroglio dei componenti, non mi riesce per niente facile (soprattutto contando che vorrei tenere tutte le piste da un lato solo dato che a casa ho già tutto il necessario per farmi le PCB, senza spendere ulteriori soldi).. voi avete consigli / post interessanti da leggere / libri o altro?
Grazie a tutti![]()
Ciao Frenzi,
io sono disponibile a darti una mano con il PCB in Eagle.
Non posso pero' suggerirti letture o post, primo perché non leggo i manuali
Per imparare non c'é nulla come la pratica del prova e riprova.
Quindi le strade sono 2: ti realizzo il PCB in toto (devi darmi lo schema completo dei conrettori/piazzuole di I/O), oppure provi tu, mi passi il materiale e se possibile ti do consigli e aiuti.
Intanto che ci pensi preparo una libreria con il componente ADG633 e quando vuoi te la mando (magari ti posso mandare la mia libreria personale dove ho raccolto parecchi componenti assenti dalle librerie ufficiali).
Intanto un primo consiglio: prima di partire con lo sbroglio occorre avere sottomano tutti i componenti elettromeccanici selezionati (potenziometri, connettori, relè,ecc) perché niente di più facile per sbagliare che fidarsi delle librerie e poi scoprire che le dimensioni non sono coerenti con i componenti.

Nemmeno gli Dei possono nulla contro la stupidità umana ?
38 messaggi
• Pagina 3 di 4 • 1, 2, 3, 4
Torna a Elettronica e spettacolo
Chi c’è in linea
Visitano il forum: Nessuno e 5 ospiti

Elettrotecnica e non solo (admin)
Un gatto tra gli elettroni (IsidoroKZ)
Esperienza e simulazioni (g.schgor)
Moleskine di un idraulico (RenzoDF)
Il Blog di ElectroYou (webmaster)
Idee microcontrollate (TardoFreak)
PICcoli grandi PICMicro (Paolino)
Il blog elettrico di carloc (carloc)
DirtEYblooog (dirtydeeds)
Di tutto... un po' (jordan20)
AK47 (lillo)
Esperienze elettroniche (marco438)
Telecomunicazioni musicali (clavicordo)
Automazione ed Elettronica (gustavo)
Direttive per la sicurezza (ErnestoCappelletti)
EYnfo dall'Alaska (mir)
Apriamo il quadro! (attilio)
H7-25 (asdf)
Passione Elettrica (massimob)
Elettroni a spasso (guidob)
Bloguerra (guerra)





