È fatto così lo schema di un sensore tattile?
Sensore tattile (touch screen)?
Moderatori:
carloc,
g.schgor,
BrunoValente,
IsidoroKZ
4 messaggi
• Pagina 1 di 1
1
voti
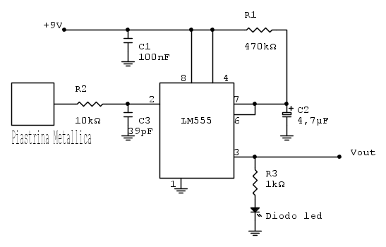
Si, a parte qualche valore dovrebbe funzionare.
Se alimenti a batteria C1 non serve e puoi togliere anche R2 e C3; R3 e' un po' elevata, rischi che il led non si accenda.
Se alimenti a batteria C1 non serve e puoi togliere anche R2 e C3; R3 e' un po' elevata, rischi che il led non si accenda.
marco
0
voti
Poi ci saranno da rivedere i valori di R1 e C2 per quanto attiene il tempo di accensione del led.
Su che base ha fatto il calcolo per stabilire il valore della resistenza?
Su che base ha fatto il calcolo per stabilire il valore della resistenza?
marco
4 messaggi
• Pagina 1 di 1
Chi c’è in linea
Visitano il forum: Majestic-12 [Bot] e 166 ospiti

Elettrotecnica e non solo (admin)
Un gatto tra gli elettroni (IsidoroKZ)
Esperienza e simulazioni (g.schgor)
Moleskine di un idraulico (RenzoDF)
Il Blog di ElectroYou (webmaster)
Idee microcontrollate (TardoFreak)
PICcoli grandi PICMicro (Paolino)
Il blog elettrico di carloc (carloc)
DirtEYblooog (dirtydeeds)
Di tutto... un po' (jordan20)
AK47 (lillo)
Esperienze elettroniche (marco438)
Telecomunicazioni musicali (clavicordo)
Automazione ed Elettronica (gustavo)
Direttive per la sicurezza (ErnestoCappelletti)
EYnfo dall'Alaska (mir)
Apriamo il quadro! (attilio)
H7-25 (asdf)
Passione Elettrica (massimob)
Elettroni a spasso (guidob)
Bloguerra (guerra)



