Regolazione corrente LM723
Moderatori:
carloc,
g.schgor,
BrunoValente,
IsidoroKZ
0
voti
Forse è un'idea peregrina (magari chi ne sa di più può argomentare) ma 0,7 V di caduta ci sono già nel circuito e sono dati dalla caduta sulla giunzione BE del 2N3055. Potrebbe essere un'idea provare a collegare R5 all'emitter del 2N1711 e vedere cosa succede.
0
voti
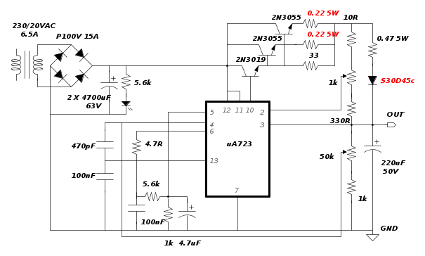
Aggiunto il secondo 2n3055 tutto ok, in rosso il valore dei componenti che ho usato.
Come gia ho avuto modo di dire con l'aggiunta del diodo la limitazione della corrente inizia a 600mA.
Grazie mille a tutti.

0
voti
solideo ha scritto:..... la limitazione della corrente inizia a 600mA.
E finisce a .... A?
E le tensioni minima e massima?
Se metti ancora sul dissipatore, vicino ai transistors, un interruttore termico, sarai in una botte di ferro
-

FedericoSibona
5.022 3 5 8 - Master

- Messaggi: 3951
- Iscritto il: 19 mar 2013, 11:43
0
voti
Io non vedo molto bene il fatto che la limitazione di corrente non scenda oltre i 600mA; forse a
solideo questo non interessa ma, lavorando in laboratorio, lo vedo come fatto importante.
Forse sarebbe il caso di intervenire ancora sul resistore o sul diodo (ha scelto uno schottky a bassa caduta 0.4 V).
Forse sarebbe il caso di intervenire ancora sul resistore o sul diodo (ha scelto uno schottky a bassa caduta 0.4 V).
marco
0
voti
E finisce a .... A?
Per ora sono arrivato a 4,5A a 12V
E le tensioni minima e massima?
A vuoto 1.27 28V con il carico sono arrivato a 12V
un interruttore termico
Ho messo una ventola controllata da un NTC e da un tip110
Avevo quello a disposizione recuperato da non so dove, comunque ne cerchero un altro che abbia una caduta maggiore intorno ad 1V
0
voti
solideo ha scritto:A vuoto 1.27 28V con il carico sono arrivato a 12 V
Vorresti dire che con il carico non sale oltre i 12V
Ma quanto eroga il trasformatore? Non era da 20V nominali?
marco
0
voti
Ho usato una resistenza da 0.1Ohm 25W ed eroga 4.5A a 1V
La limitazione della correnta parte da 600mA hai 4.5A
Poi ho provato con un carico attivo con una tensione di 20V eroga 1.6A , con 12V eroga 4.25A, con una tensione di 5V sale leggermente la corrente a 4.60A, questi sono i limiti di corrente prima che la tensione inizia a decadere.
Se poi devo fare una verifica in maniera diversa Vi prego sentitamente di dirmelo.
La limitazione della correnta parte da 600mA hai 4.5A
Poi ho provato con un carico attivo con una tensione di 20V eroga 1.6A , con 12V eroga 4.25A, con una tensione di 5V sale leggermente la corrente a 4.60A, questi sono i limiti di corrente prima che la tensione inizia a decadere.
Se poi devo fare una verifica in maniera diversa Vi prego sentitamente di dirmelo.
0
voti
Se non erro, il discorso circa la corrente lo avevamo gia' fatto; quel trasformatore ha un limite da non superare.
Se colleghi un carico superiore alle sua forze (3.5A), rischi di danneggiarlo irreparabilmente.
Mi pare infatti di aver capito che, collegando un carico di circa 5A, la tensione scende drasticamente e non supera i 12V mentre, al contrario, con il carico adatto, dovrebbe rimanere praticamente stabile e molto vicina a quella inizialmente impostata.
Sappiti regolare, prima di romperlo.
Se colleghi un carico superiore alle sua forze (3.5A), rischi di danneggiarlo irreparabilmente.
Mi pare infatti di aver capito che, collegando un carico di circa 5A, la tensione scende drasticamente e non supera i 12V mentre, al contrario, con il carico adatto, dovrebbe rimanere praticamente stabile e molto vicina a quella inizialmente impostata.
Sappiti regolare, prima di romperlo.
marco
0
voti
Puoi misurare la tensione ai capi dei condensatori di livellamento mentre l'uscita da 20 V con 1,6 A?
Quel trasformatore ha più uscite, ossia più avvolgimenti sul secondario che danno tensioni diverse dai 20 V?
Quel trasformatore ha più uscite, ossia più avvolgimenti sul secondario che danno tensioni diverse dai 20 V?
-

FedericoSibona
5.022 3 5 8 - Master

- Messaggi: 3951
- Iscritto il: 19 mar 2013, 11:43
0
voti

"Non farei mai parte di un club che accettasse la mia iscrizione" (G. Marx)
-

claudiocedrone
21,3k 4 7 9 - Master EY

- Messaggi: 15302
- Iscritto il: 18 gen 2012, 13:36
Chi c’è in linea
Visitano il forum: Nessuno e 89 ospiti

Elettrotecnica e non solo (admin)
Un gatto tra gli elettroni (IsidoroKZ)
Esperienza e simulazioni (g.schgor)
Moleskine di un idraulico (RenzoDF)
Il Blog di ElectroYou (webmaster)
Idee microcontrollate (TardoFreak)
PICcoli grandi PICMicro (Paolino)
Il blog elettrico di carloc (carloc)
DirtEYblooog (dirtydeeds)
Di tutto... un po' (jordan20)
AK47 (lillo)
Esperienze elettroniche (marco438)
Telecomunicazioni musicali (clavicordo)
Automazione ed Elettronica (gustavo)
Direttive per la sicurezza (ErnestoCappelletti)
EYnfo dall'Alaska (mir)
Apriamo il quadro! (attilio)
H7-25 (asdf)
Passione Elettrica (massimob)
Elettroni a spasso (guidob)
Bloguerra (guerra)





