giorgik ha scritto:Quindi vi chiederi cortesemente, quali modifiche devo apportare al circuito che ho presentato all'inizio del post (in base alle specifiche scritte: rete eccitatoria, inibitoria nei confronti della luce) usando un solo circuito con lo switch elettronico (CD4066).

(grazie per le correzioni ortografiche, scusatemi)
Lo so che l'hai chiesto già diverse volte, e non è che non ti rispondo(iamo) perché sono (siamo) cattivo (i), ma perché quella soluzione non è percorribile.
Il problema del circuito che hai postato è che i due transistor sono collegati a switch, cioè funzionano da interruttori che quando vengono eccitati si chiudono. Tu invece hai bisogno di due generatori di tensione la cui uscita dipenda dai valori di resistenza in ingresso, che è una cosa che ovviamente si può fare. Però se la vuoi fare semplicemente
girando la polarità del partitore di polarizzazione, ottieni per forza un comportamento disimmetrico fra l'azione eccitatoria e quella inibitoria.
mi spiego:
questo è il partitore di ingresso con la fotoresistenza
in alto. Quanto vale la Vo? banalmente, se

è la resistenza variabile:

Visto il range di valori della Rfr da 10k a 80k, i valori max e min della Vo saranno:


Proviamo ora a girare il partitore, come faresti con un doppio switch:
ancora banalmente:

da cui ottieni:


che sono due valori differenti da quelli di prima, qualunque sia la

. Da questo ricavi che con un semplice partitore
che si gira non puoi ottenere lo stesso comportamento nelle due condizioni.
A questo punto, ne consegue che se il tuo scopo è ottenere quanto ho specificato qualche post fa, il circuito va necessariamente complicato ad un livello tale, che ritengo la soluzione con uP sia la più semplice, per quanto non userei proprio un PIC perché fanno schifo, ma su questo argomento mi sono già espresso in diverse occasioni.
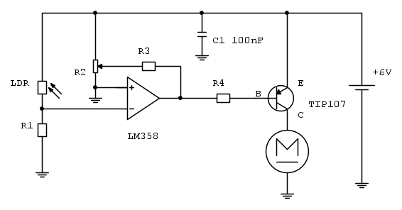
se anche una reale simmetria non ti interessa, il circuito anche realizzato per ottenere una certa dipendenza della velocità dalla luce, che sarebbe poi una cosa simile (schema di concetto, per far vedere i problemi non lo devi costruire):
Avresti il problema che dimensionando la Rp per ottenere nei due casi uno swing di tensione decente, potresti ottenere forse un 1,2V-4V, magari 4,5V, che ti porterebbe il motore a funzionare ad una tensione massima di 3,5 V circa. Inoltre, in questa configurazione il darlington (NPN, non PNP) si trova a funzionare in zona attiva, con una Vce che può anche essere di 3V, che con il mezzo ampere del motore da fermo fanno 1,5W sul transistor...non è una follia, ma continui potrebbero rappresentare un problemino.
In altre parole, come ti ho detto, per realizzare le specifiche serve qualcosa di un po' più elaborato di un transistor e due deviatori. Se non vuoi usare un micro, penso si possa fare in analogico con un partitore, due operazionali e un transistor. Scegli una strada, poi ti si da una mano su quella.
ciao