Per Giorgik:
Il circuito può funzionare, ma è migliorabile:
Attualmente variando R2 vari l'isteresi del comparatore e la soglia di scatto.
Sarebbe più comodo svincolare la soglia dall'isteresi:
Collega R2 come potenziometro: un estremo a massa, l'altro estremo al +Valim, il centrale collegalo al'ingresso + dell'operazionale con un nuovo resistore R2b.
Suggerisco dei valori a sensazione:
R2 potenziometro da 4,7 kohm.
R2b 10 kohm
R3 470 kohm.
in questo caso l'isteresi vale all'incirca 5 V * 10 k /470 k = 0,1 V costante o quasi.
La soglia la regoli da 0 a +5V
Volendo potresti variare variare anche l'isteresi sostituendo R3 con la serie di R3a = 10 kohm e R3b regolabile da 0 a 1 M ohm.
Deviatore elettronico
Moderatori:
carloc,
g.schgor,
BrunoValente,
IsidoroKZ
2
voti
La linea azzurra è il segnale di "luce" convertito dal partitore, la rossa è l'uscita del comparatore, la verde chiaro è l'alimentazione del motore. E' evidente che il motore o va al massimo o non va per niente.
Inoltre, nuovamente hai messo il darlington PNP a switch, quindi anche non avess messo il comparatore di ingresso, comunque non potrebbe funzionare in lineare.
_______________________________________________________
Gli oscillatori non oscillano mai, gli amplificatori invece sempre
Io HO i poteri della supermucca, e ne vado fiero!
Gli oscillatori non oscillano mai, gli amplificatori invece sempre
Io HO i poteri della supermucca, e ne vado fiero!
1
voti
Quello schema non mi piace, perché il lato basso dell'isteresi può valere solo 0V (quando l'operazionale ha l'uscita bassa la tensione sul morsetto + va in un intorno dello zero).
Quindi l'operazionale potrebbe "piantarsi" a livello basso.
Inoltre l'LM358 non è un R2R, infatti la tensione di headroom dell'operazionale è Vcc-1.5V, cosa che potrebbe far sì che il PNP non si spenga.
Proporrei questa variante, sempre se l'OP non pretende di avere un controllo lineare ma a soglia.
Per un controllo lineare si potrebbe usare l'altro OPAMP del case e fare un controllo PWM.
Ciao,
Pietro.
Quindi l'operazionale potrebbe "piantarsi" a livello basso.
Inoltre l'LM358 non è un R2R, infatti la tensione di headroom dell'operazionale è Vcc-1.5V, cosa che potrebbe far sì che il PNP non si spenga.
Proporrei questa variante, sempre se l'OP non pretende di avere un controllo lineare ma a soglia.
Per un controllo lineare si potrebbe usare l'altro OPAMP del case e fare un controllo PWM.
Ciao,
Pietro.
-

PietroBaima
90,7k 7 12 13 - G.Master EY

- Messaggi: 12206
- Iscritto il: 12 ago 2012, 1:20
- Località: Londra
0
voti
PietroBaima ha scritto:...Per un controllo lineare si potrebbe usare l'altro OPAMP del case e fare un controllo PWM.
yayyy! finalmente una soluzione intelligente!:ok:

_______________________________________________________
Gli oscillatori non oscillano mai, gli amplificatori invece sempre
Io HO i poteri della supermucca, e ne vado fiero!
Gli oscillatori non oscillano mai, gli amplificatori invece sempre
Io HO i poteri della supermucca, e ne vado fiero!
0
voti
Concordo per la scelta PWM ed il circuito di PietroBaima.
Rimango sempre in attesa circa il tipo di micro da usare (seconda variante circuitale)
Rimango sempre in attesa circa il tipo di micro da usare (seconda variante circuitale)
0
voti
giorgik ha scritto:Concordo per la scelta PWM ed il circuito di PietroBaima.
Rimango sempre in attesa circa il tipo di micro da usare (seconda variante circuitale)
Mi sa che oggi proprio non riesco a spiegarmi...che sia il caldo.
Come ti ho scritto 2 post fa, e coem ti ha ribadito anche pietro qui sopra, quel circuito a comparatore non soddisfa la specifica di dipendenza lineare fra luce e velocità. Per farlo, PietroBaima suggerisce giustamente un PWM, che non è applicabile a quello schema, cioè lo si può anche applicare ma non ne vedo il senso, il comparatore non servirebbe più. Quindi, te lo richiedo, la vuoi questa dipendenza di velocità o non ti interessa?
Per quanto riguarda il micro, non mi voglio dilungare sul perché trovo che i PIC non siano mai da utilizzare, ma ti posso consigliare per esempio l'MSP430 della Texas, che è un microprocessore che a livello industriale ha conquistato un mercato enorme, ha una famiglia che va dal piccolissimo al grandissimo, e soprattutto un assembler decente che poi ti rivendi su altri micro.
Un'altra opzione sono gli AVR della Atmel, anche quelli prodotti professionali ampiamente utilizzati e non progettati da cantinari.
_______________________________________________________
Gli oscillatori non oscillano mai, gli amplificatori invece sempre
Io HO i poteri della supermucca, e ne vado fiero!
Gli oscillatori non oscillano mai, gli amplificatori invece sempre
Io HO i poteri della supermucca, e ne vado fiero!
2
voti
obiuan ha scritto:Per quanto riguarda il micro, non mi voglio dilungare sul perché trovo che i PIC non siano mai da utilizzare,
obiuan ha scritto:... e non progettati da cantinari.
Caro
Un conto è l'eterna faida tra microntrollisti, un po' come tra milanisti, juventini e interisti, un conto é fare affermazioni cosi' forti ('fanno schifo') che non sono giustificabili al di fuori del privato .
Se Microchip detiene il mercato mondiale nella fascia 8 bit (escluso gli embedded) e vende 1,000,000,000 di pezzi all'anno a Samsung, azienda piuttosto nota, qualche merito l'avra' pure.
Personalmente uso i PIC da un po' di anni e finora non mi sono mai esplosi in faccia e non ne ho trovati che puzzassero di marcio.
Senza animosita'

Nemmeno gli Dei possono nulla contro la stupidità umana ?
0
voti
Orionis ha scritto:...un conto é fare affermazioni cosi' forti ('fanno schifo') che non sono giustificabili al di fuori del privato...
Il mio parere su Microchip sezione digitale (gli integrati analogici sono buoni) non è personale, ma deriva da una serie purtroppo numerosa di cantonate che abbiamo preso negli anni. Il mio parere personale è che i PIC, in tutte le loro versioni, non siano adatti a progetti industriali ma solo ad hobbisti, motivo per il quale li sconsiglio a chi voglia "imparare un micro per aumentare le proprie competenze"...se devi imparare qualcosa da zero, tanto fa che ti concentri su qualcosa che ti possa poi tornare utile.
Le varie peripezie che ci sono capitate le ho già scritte in diversi altri post, quindi non sto qui a ripeterle. Senza dilungarmi, ti cito solo uno stralcio di un errata corrige sul core del PIC 18F2020 (la cito a memoria, tradotta in italiano):
"Il core può, in alcune particolari condizioni di alimentazione, temperatura, clock, sbagliare il fetch di qualunque istruzione. Le condizioni che causano tale errore non sono prevedibili e dipendono dal pezzo fisico in questione e dalla topologia nella quale è inserito. Tale problema si manifesta su tutti i core, indipendentemente dalla versione e dalla data di produzione"
Per me un'azienda che si permette di fare un errore del genere è già tagliata fuori. Ma il peggio è il "work around" che propongono:
"Prendete un centinaio (SIC!!) di dispositivi e inseriteli in una camera climatica. Se dopo una settimana di cicli termici il problema non si è manifestato, è molto probabile (SIC!!!) che non si manifesti mai per il lotto in questione".
E' chiaro che se un'azienda deve produrre dispositivi che è sufficiente "funzionicchino", se ne può semplicemente fregare. Nel nostro caso non è così, e in generale non è così nella produzione industriale. In sostanza, secondo me se devi far lampeggiare gli occhietti a LED di un cagnolino di stoffa, i PIC vanno benissimo, altrimenti ci sono alternative estremamente più valide da aziende che hanno dimostrato, negli anni, di sapere progettare con un occhio alle produzioni di massa.
Orionis ha scritto:Senza animosita'
ma figurati, esprimo solo un opinione derivata dalla mia esperienza. E certo vorrei anche io essere azionista della Microchip, magari mi vergognerei un po' della sezione digitale ma potrei andare fiero di quella opa e comparatori, per esempio
Un saluto
C.
_______________________________________________________
Gli oscillatori non oscillano mai, gli amplificatori invece sempre
Io HO i poteri della supermucca, e ne vado fiero!
Gli oscillatori non oscillano mai, gli amplificatori invece sempre
Io HO i poteri della supermucca, e ne vado fiero!
0
voti
E certo vorrei anche io essere azionista della Microchip, magari mi vergognerei un po' della sezione digitale ma potrei andare fiero di quella opa e comparatori, per esempio![]()
![]()
L'importante è poter andare fieri dei bilanci!
Più so e più mi accorgo di non sapere.
Qualsiasi cosa abbia scritto, tieni presente che sono ancora al mio primo rocchetto di stagno.
Qualsiasi cosa abbia scritto, tieni presente che sono ancora al mio primo rocchetto di stagno.
0
voti
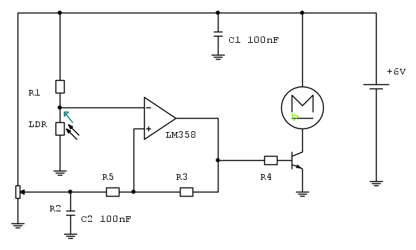
Concordo con lo schema di
PietroBaima.
Con il comparatore il controllo del motore è on-off, ma il tutto, se lento (ruota motrice ben demoltiplicata) può funzionare. Il controllo lineare può anche non funzionare in modo perfettamente lineare a causa dell'attrito al distacco (alla messa in moto) del motore.
Ci penserà lo sperimentatore a provare le varie configurazioni e trovare quella più soddisfacente.
Ho inserito dei valori possibili nello schema:
Riguardo alla discussione pro-contro Microchip, darei per scontato che un semiconduttore di serie, deve funzionare in modo affidabile e soddisfare le specifiche (altrimenti sono problemi gravi e la ditta fallisce).
Con il comparatore il controllo del motore è on-off, ma il tutto, se lento (ruota motrice ben demoltiplicata) può funzionare. Il controllo lineare può anche non funzionare in modo perfettamente lineare a causa dell'attrito al distacco (alla messa in moto) del motore.
Ci penserà lo sperimentatore a provare le varie configurazioni e trovare quella più soddisfacente.
Ho inserito dei valori possibili nello schema:
Riguardo alla discussione pro-contro Microchip, darei per scontato che un semiconduttore di serie, deve funzionare in modo affidabile e soddisfare le specifiche (altrimenti sono problemi gravi e la ditta fallisce).
Chi c’è in linea
Visitano il forum: Nessuno e 58 ospiti

Elettrotecnica e non solo (admin)
Un gatto tra gli elettroni (IsidoroKZ)
Esperienza e simulazioni (g.schgor)
Moleskine di un idraulico (RenzoDF)
Il Blog di ElectroYou (webmaster)
Idee microcontrollate (TardoFreak)
PICcoli grandi PICMicro (Paolino)
Il blog elettrico di carloc (carloc)
DirtEYblooog (dirtydeeds)
Di tutto... un po' (jordan20)
AK47 (lillo)
Esperienze elettroniche (marco438)
Telecomunicazioni musicali (clavicordo)
Automazione ed Elettronica (gustavo)
Direttive per la sicurezza (ErnestoCappelletti)
EYnfo dall'Alaska (mir)
Apriamo il quadro! (attilio)
H7-25 (asdf)
Passione Elettrica (massimob)
Elettroni a spasso (guidob)
Bloguerra (guerra)





pigreco]=π




