giorgik ha scritto:Rimango sempre in attesa circa il tipo di micro da usare (seconda variante circuitale)
http://www.electroyou.it/tardofreak/wiki/usbasp-arduino-e-atmel-studio-tutti-insieme-appassionatamente
Spendi niente e hai il supporto di
Moderatori:
carloc,
g.schgor,
BrunoValente,
IsidoroKZ
giorgik ha scritto:Rimango sempre in attesa circa il tipo di micro da usare (seconda variante circuitale)






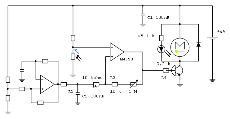
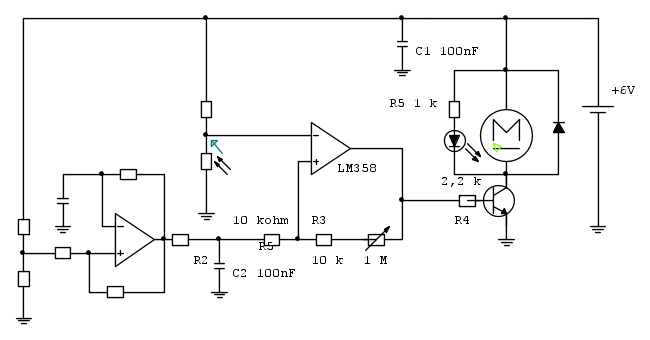
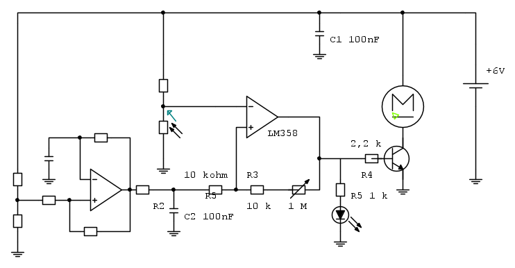
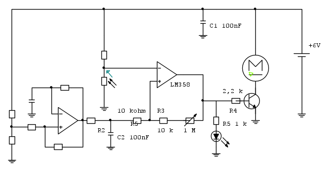
paofanello ha scritto:Scusate, qualcuno sarebbe così gentile da spiegarmi la funzione del primo operazionale? con quella "doppia retroazione" e il condensatore dell'entrata non invertente?




clavicordo ha scritto:per realizzare ciò che diceMarcoD non si potrebbe connettere la resistenza R5 all'ingresso invertente del primo operazionale, in cui si forma una bella onda triangolare (in quanto il condensatore viene caricato a corrente costante), eliminando così il filtro RC costituito da R2 C2 ?
clavicordo ha scritto: (in quanto il condensatore viene caricato a corrente costante)






Visitano il forum: Nessuno e 194 ospiti