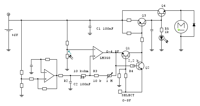
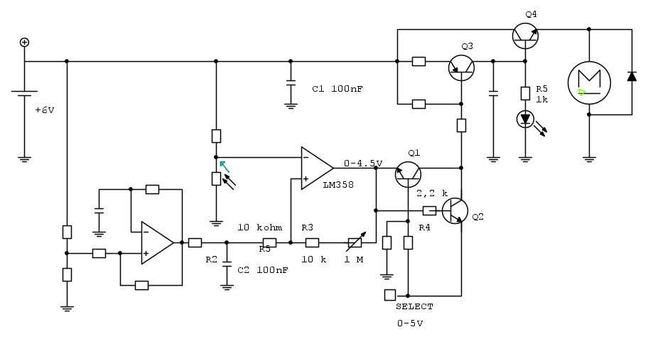
Il circuito di Pietro mi piace, cambierei solo la parte d'uscita perché non mi piace un gran ché che sia l'inerzia del motore a trasformare il PWM in una continua (non che si veda se la frequenza è abbastanza alta, ma le emissioni però si sentono)
Inoltre manca nel progetto la parte relativa al "SELECT" che passa da inibitore a eccitatore. propongo quindi una soluzione alternativa per la parte d'uscita dotata anche di circuito di select, non ho fatto i conti del dimensionamento (tanto ne mancano un bel po' di valori) ma così a occhio potrebbe andare..che ne pensate?
Il gruppo Q3 e Q4 può forse essere sostituito da un semplice condensatore in parallelo al motore, ritornando al circuito di uscita originale e mettendo solo la parte di SELECT in basso.
Deviatore elettronico
Moderatori:
carloc,
g.schgor,
BrunoValente,
IsidoroKZ
0
voti
Ok ragazzi
, siete riusciti a farmi sentire un perfetto ignorante in materia, con le vostre modifiche interessanti. Mi sembra però che il progetto si sia complicato non poco...
Volendo invece mantenere una certa semplicità circuitale, penso che usando un micro forse si semplifica. Vediamo anche questa possibile soluzione ?

, siete riusciti a farmi sentire un perfetto ignorante in materia, con le vostre modifiche interessanti. Mi sembra però che il progetto si sia complicato non poco...Volendo invece mantenere una certa semplicità circuitale, penso che usando un micro forse si semplifica. Vediamo anche questa possibile soluzione ?

2
voti
Non credo che valga la pena di usare un micro per
un'applicazione del genere. Se vuoi "semplificare" il circuito
puoi usare un 555 come comparatore(Using The 555 Timer With Photocells).
un'applicazione del genere. Se vuoi "semplificare" il circuito
puoi usare un 555 come comparatore(Using The 555 Timer With Photocells).
1
voti

"Non farei mai parte di un club che accettasse la mia iscrizione" (G. Marx)
-

claudiocedrone
21,3k 4 7 9 - Master EY

- Messaggi: 15302
- Iscritto il: 18 gen 2012, 13:36
0
voti
Forse è meglio tornare alla vecchia idea con le sole 2 condizioni possibili del transistor PNP: interdetto o saturato, senza passare dalla zona attiva e senza usare più la dipendenza di velocità (PWM), o se ritenete con altra soluzione circuitale.
1
voti
Usare un microcontrollore non risolverebbe il problema del pilotaggio, volendolo fare in PWM.
Resterebbe tutta la parte di pilotaggio, che non è poco.
Credo che con lo schema di obi abbiamo ancora un problema, essendo Q4 in lineare.
A questo punto tanto vale fare un lineare di potenza.
Per risolvere il problema delle emissioni del PWM sul motore potremmo realizzare un piccolo convertitore buck.
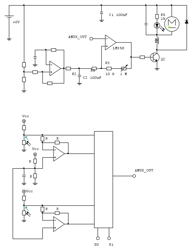
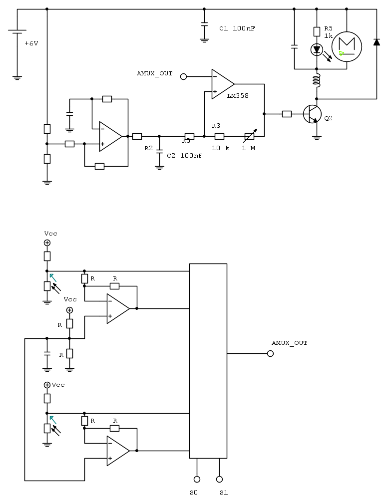
Se hai anche il problema di dover prendere i segnali da due LDR e fare il pilotaggio in diretta o in inversa, a questo punto ti conviene prendere un mux analogico e invertire i segnali dell'LDR.
In definitiva pensavo ad una cosa di questo tipo:
Resterebbe tutta la parte di pilotaggio, che non è poco.
Credo che con lo schema di obi abbiamo ancora un problema, essendo Q4 in lineare.
A questo punto tanto vale fare un lineare di potenza.
Per risolvere il problema delle emissioni del PWM sul motore potremmo realizzare un piccolo convertitore buck.
Se hai anche il problema di dover prendere i segnali da due LDR e fare il pilotaggio in diretta o in inversa, a questo punto ti conviene prendere un mux analogico e invertire i segnali dell'LDR.
In definitiva pensavo ad una cosa di questo tipo:
-

PietroBaima
90,7k 7 12 13 - G.Master EY

- Messaggi: 12206
- Iscritto il: 12 ago 2012, 1:20
- Località: Londra
0
voti
Tutto bene, salvo quel filtrino R2 C2 che non è un vero integratore e non fa una vera onda triangolare, la cui ampiezza peraltro dipende dalla frequenza del generatore...
"Ogni cosa va resa il più possibile semplice, ma non ANCORA più semplice" (A. Einstein)
-

clavicordo
20,7k 6 11 12 - G.Master EY

- Messaggi: 1238
- Iscritto il: 4 mar 2011, 14:10
- Località: Siena
Chi c’è in linea
Visitano il forum: Nessuno e 48 ospiti

Elettrotecnica e non solo (admin)
Un gatto tra gli elettroni (IsidoroKZ)
Esperienza e simulazioni (g.schgor)
Moleskine di un idraulico (RenzoDF)
Il Blog di ElectroYou (webmaster)
Idee microcontrollate (TardoFreak)
PICcoli grandi PICMicro (Paolino)
Il blog elettrico di carloc (carloc)
DirtEYblooog (dirtydeeds)
Di tutto... un po' (jordan20)
AK47 (lillo)
Esperienze elettroniche (marco438)
Telecomunicazioni musicali (clavicordo)
Automazione ed Elettronica (gustavo)
Direttive per la sicurezza (ErnestoCappelletti)
EYnfo dall'Alaska (mir)
Apriamo il quadro! (attilio)
H7-25 (asdf)
Passione Elettrica (massimob)
Elettroni a spasso (guidob)
Bloguerra (guerra)






pigreco]=π