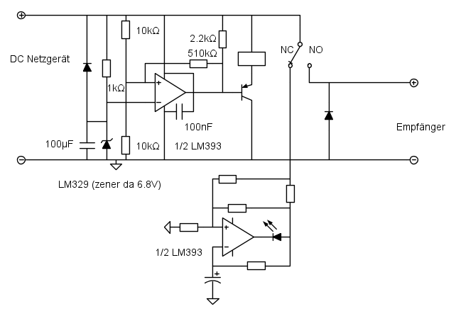
Direi anch'io rele` e comparatore, con riferimento preciso di tensione. Una possibilita` e` questa, solo per dare una idea del circuito, devo ancora fare una parte dei conti
Il circuito spegne il rele` quando la tensione di ingresso supera 13.6V e lo riaccende quando quando scende al di sotto di 13.1V. Il circuito non mi piace tanto perche' se all'accensione la tensione sale rapidamente oltre al valore di sicurezza, il rele` potrebbe fare in tempo a chiudersi e ad aprirsi con ritardo. Non credo che possa capitare perche' c'e` di mezzo l'induttanza del rele`, e per sicurezza ho messo il condensatore da 100uF che rallenta l'accensione del sistema, cosi` se la tensione sta salendo velocemente oltre al limite voluto, comunque il rele` non viene attivato, mentre se sale al valore corretto, il rele` si attiva con un ritardo di una frazione di secondo.
Ci sono alcuni componenti critici, quindi bisogna montarlo, misurare la tensione di zener, misurare a che tensioni spegne e accende il rele`, e poi con questi dati calcolo una resistenza di correzione da mettere in parallelo a una delle due da 10kohm.
La seconda meta` del comparatore viene usata per fare un lampeggio quando la tensione e` fuori range e non viene erogata al ricevitore. Non ho ancora calcolato i valori perche' ho lavorato tutta la notte per fare questo schema
Ora ne preparo uno migliore, con un comparatore a finestra e due led separati che dicono se la tensione e` troppo bassa o troppo alta, oppure giusta.
(*) l'altra sera sono andato in una gelateria dove fanno il gelato al momento usando l'azoto liquido. Molto coreografico, come si vede in questa foto
Ma al solito era abbastanza duro e il gusto lasciava a desiderare

Elettrotecnica e non solo (admin)
Un gatto tra gli elettroni (IsidoroKZ)
Esperienza e simulazioni (g.schgor)
Moleskine di un idraulico (RenzoDF)
Il Blog di ElectroYou (webmaster)
Idee microcontrollate (TardoFreak)
PICcoli grandi PICMicro (Paolino)
Il blog elettrico di carloc (carloc)
DirtEYblooog (dirtydeeds)
Di tutto... un po' (jordan20)
AK47 (lillo)
Esperienze elettroniche (marco438)
Telecomunicazioni musicali (clavicordo)
Automazione ed Elettronica (gustavo)
Direttive per la sicurezza (ErnestoCappelletti)
EYnfo dall'Alaska (mir)
Apriamo il quadro! (attilio)
H7-25 (asdf)
Passione Elettrica (massimob)
Elettroni a spasso (guidob)
Bloguerra (guerra)











