transistor come interruttore?e come?
Moderatori:
carloc,
g.schgor,
BrunoValente,
IsidoroKZ
25 messaggi
• Pagina 2 di 3 • 1, 2, 3
0
voti
Infatti, non intendevo tenere eccitato un relè in maniera continua, per il discorso consumo.ma perché a contatto chiuso il transistor è spento?la corrente elettrica scorre dove non trova resistenza,giusto?quale percorso farebbe?voglio capire!...infinite grazie, per i consigli e la calorosa accoglienza. Quando finirò il mio progetto metterò su le foto, ma immagino già le vostre risate!!! 
-

heliodromos
45 2 - Messaggi: 31
- Iscritto il: 7 ott 2015, 14:36
2
voti
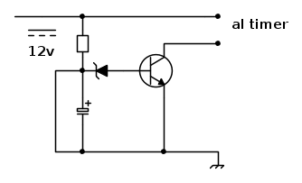
heliodromos ha scritto:..ma perché a contatto chiuso il transistor è spento?la corrente elettrica scorre dove non trova resistenza,giusto?quale percorso farebbe?voglio capire!...
Infatti la corrente scorre dove non trova resistenza, nel nostro caso la corrente che esce dal resistore da 4.7k trova un bivio: può proseguire attraversando il contatto chiuso del fotosensore che presenta un valore di resistenza molto basso, oppure attraverso il percorso base-emettitore del transistor che invece presenta un valore di resistenza più alto e perciò preferisce la prima via.
Il transistor si accende quando una debole corrente scorre nel percorso base-emettitore, quindi se il contatto del fotosensore è chiuso il transistor è spento.
Quando il contatto del fotosensore si apre presenta una resistenza di altissimo valore alla corrente che quindi preferisce la via del transistor accendendolo.
Quando un transistor è acceso presenta una resistenza di basso valore tra collettore ed emettitore che altrimenti invece è molto alto e quindi la bobina del relè è alimentata quando il transistor è acceso, cioè quando il contatto del fotosensore è aperto.
-

BrunoValente
39,6k 7 11 13 - G.Master EY

- Messaggi: 7796
- Iscritto il: 8 mag 2007, 14:48
0
voti
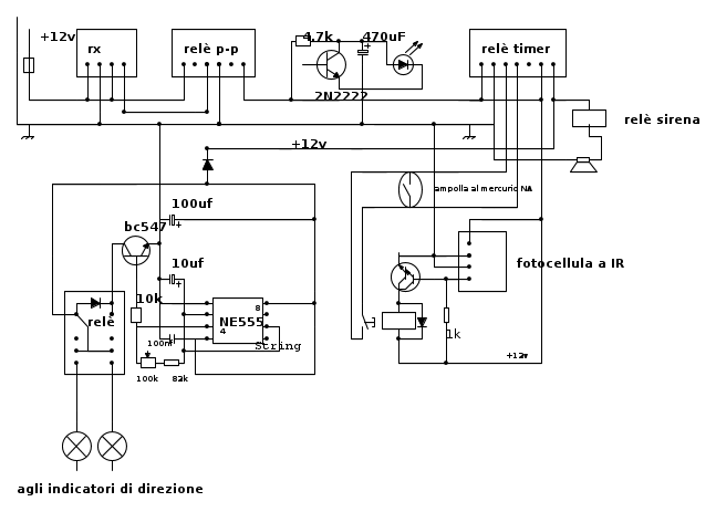
Ragazzi, ho fatto del mio meglio!perdonatemi se ho fatto errori, ho dovuto improvvisare!non ho mai usato un CAD! 
-

heliodromos
45 2 - Messaggi: 31
- Iscritto il: 7 ott 2015, 14:36
0
voti
Buongiorno a tutti! Ho provato il circuito che mi avete suggerito e che ho inserito nello schema ed è perfetto!devo solo risolvere un piccolo problema, ritardando l'accensione del relè timer di qualche secondo. Ho pensato di inserire a monte della sua alimentazione una rete transistor-resistenze-condensatore per ottenere un ritardo di qualche secondo.è giusto il mio ragionamento? Pensavo ad un 100uF,ma per la resistenza, quale valore?spero di non aver detto una stupidaggine!
-

heliodromos
45 2 - Messaggi: 31
- Iscritto il: 7 ott 2015, 14:36
1
voti
Vuoi ritardare l'eccitazione del nuovo relè? ho capito bene?
Ma, se il fotosensore interviene, l'antifurto non deve attivarsi istantaneamente?
Ma, se il fotosensore interviene, l'antifurto non deve attivarsi istantaneamente?
-

BrunoValente
39,6k 7 11 13 - G.Master EY

- Messaggi: 7796
- Iscritto il: 8 mag 2007, 14:48
25 messaggi
• Pagina 2 di 3 • 1, 2, 3
Chi c’è in linea
Visitano il forum: Nessuno e 46 ospiti

Elettrotecnica e non solo (admin)
Un gatto tra gli elettroni (IsidoroKZ)
Esperienza e simulazioni (g.schgor)
Moleskine di un idraulico (RenzoDF)
Il Blog di ElectroYou (webmaster)
Idee microcontrollate (TardoFreak)
PICcoli grandi PICMicro (Paolino)
Il blog elettrico di carloc (carloc)
DirtEYblooog (dirtydeeds)
Di tutto... un po' (jordan20)
AK47 (lillo)
Esperienze elettroniche (marco438)
Telecomunicazioni musicali (clavicordo)
Automazione ed Elettronica (gustavo)
Direttive per la sicurezza (ErnestoCappelletti)
EYnfo dall'Alaska (mir)
Apriamo il quadro! (attilio)
H7-25 (asdf)
Passione Elettrica (massimob)
Elettroni a spasso (guidob)
Bloguerra (guerra)



