Inside 741
Moderatori:
carloc,
g.schgor,
BrunoValente,
IsidoroKZ
10 messaggi
• Pagina 1 di 1
11
voti
[1] Inside 741
It's a sin to write
instead of
(Anonimo).
...'cos you know that
ain't
, right?
You won't get a sexy tan if you write
in lieu of
.
Take a log for a fireplace, but don't take
for
arithm.
instead of
(Anonimo)....'cos you know that
ain't
, right?You won't get a sexy tan if you write
in lieu of
.Take a log for a fireplace, but don't take
for
arithm.-

DirtyDeeds
55,9k 7 11 13 - G.Master EY

- Messaggi: 7012
- Iscritto il: 13 apr 2010, 16:13
- Località: Somewhere in nowhere
2
voti
[4] Re: Inside 741
IlGuru ha scritto:E' interessantissimo, dove l'hai pescato?
Me l'ha segnalato un conoscente, e io ho passato all'ala
It's a sin to write
instead of
(Anonimo).
...'cos you know that
ain't
, right?
You won't get a sexy tan if you write
in lieu of
.
Take a log for a fireplace, but don't take
for
arithm.
instead of
(Anonimo)....'cos you know that
ain't
, right?You won't get a sexy tan if you write
in lieu of
.Take a log for a fireplace, but don't take
for
arithm.-

DirtyDeeds
55,9k 7 11 13 - G.Master EY

- Messaggi: 7012
- Iscritto il: 13 apr 2010, 16:13
- Località: Somewhere in nowhere
1
voti
[5] Re: Inside 741
Prima ti ho solo dato il voto, ora l'ho guardato meglio e torno a ringraziarti. Proprio l'altro giorno ho visto per la prima volta, su un libro, come son fatti gli integrati all'interno.
Non capisco tutto l'articolo, ma lo conserverò per il futuro!

Non capisco tutto l'articolo, ma lo conserverò per il futuro!

Più so e più mi accorgo di non sapere.
Qualsiasi cosa abbia scritto, tieni presente che sono ancora al mio primo rocchetto di stagno.
Qualsiasi cosa abbia scritto, tieni presente che sono ancora al mio primo rocchetto di stagno.
0
voti
[6] Re: Inside 741
Figata! 

"La follia sta nel fare sempre la stessa cosa aspettandosi risultati diversi".
"Parla soltanto quando sei sicuro che quello che dirai è più bello del silenzio".
Rispondere è cortesia, ma lasciare l'ultima parola ai cretini è arte.
"Parla soltanto quando sei sicuro che quello che dirai è più bello del silenzio".
Rispondere è cortesia, ma lasciare l'ultima parola ai cretini è arte.
-

TardoFreak
73,9k 8 12 13 - -EY Legend-

- Messaggi: 15754
- Iscritto il: 16 dic 2009, 11:10
- Località: Torino - 3° pianeta del Sistema Solare
3
voti
[8] Re: Inside 741
Quanti ricordi!
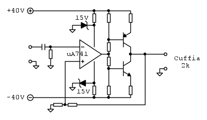
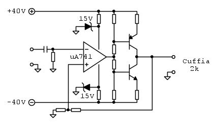
Prima metà anni '70 fu il primo operazionale con cui ebbi a che fare, me ne capitò uno per le mani, non ricordo come, e ci feci un amplificatore per la mia cuffia Sennheiser HD424 da 2000 ohm che per essere pilotata a piena potenza aveva bisogno di un segnalaccio di 20V di picco.
Fu il mio primo progetto "serio", mi sembrava di aver fatto un'astronave, ricordo ancora lo schema, il primo progetto non si scorda mai
.
Prima metà anni '70 fu il primo operazionale con cui ebbi a che fare, me ne capitò uno per le mani, non ricordo come, e ci feci un amplificatore per la mia cuffia Sennheiser HD424 da 2000 ohm che per essere pilotata a piena potenza aveva bisogno di un segnalaccio di 20V di picco.
Fu il mio primo progetto "serio", mi sembrava di aver fatto un'astronave, ricordo ancora lo schema, il primo progetto non si scorda mai
-

BrunoValente
39,6k 7 11 13 - G.Master EY

- Messaggi: 7796
- Iscritto il: 8 mag 2007, 14:48
0
voti
[9] Re: Inside 741
"Houston, Tranquillity Base here. The Eagle has landed." - Neil A.Armstrong
-------------------------------------------------------------
PIC Experience - http://www.picexperience.it
-------------------------------------------------------------
PIC Experience - http://www.picexperience.it
-

Paolino
32,6k 8 12 13 - G.Master EY

- Messaggi: 4226
- Iscritto il: 20 gen 2006, 11:42
- Località: Vigevano (PV)
10 messaggi
• Pagina 1 di 1
Chi c’è in linea
Visitano il forum: Nessuno e 44 ospiti

Elettrotecnica e non solo (admin)
Un gatto tra gli elettroni (IsidoroKZ)
Esperienza e simulazioni (g.schgor)
Moleskine di un idraulico (RenzoDF)
Il Blog di ElectroYou (webmaster)
Idee microcontrollate (TardoFreak)
PICcoli grandi PICMicro (Paolino)
Il blog elettrico di carloc (carloc)
DirtEYblooog (dirtydeeds)
Di tutto... un po' (jordan20)
AK47 (lillo)
Esperienze elettroniche (marco438)
Telecomunicazioni musicali (clavicordo)
Automazione ed Elettronica (gustavo)
Direttive per la sicurezza (ErnestoCappelletti)
EYnfo dall'Alaska (mir)
Apriamo il quadro! (attilio)
H7-25 (asdf)
Passione Elettrica (massimob)
Elettroni a spasso (guidob)
Bloguerra (guerra)







