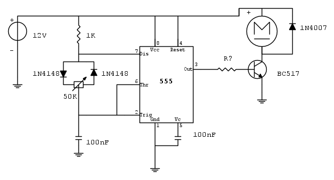
Che ve ne pare? La resistenza sulla base del transistor da quanto la devo mettere? Il circuito è giusto? perché ho riguardato un po' i vecchi appunti dell'anno scorso(faccio elettronica, ma tralasciando che il prof purtroppo non c'è mai sappiamo poco e nulla) mi sembrerebbe corretto... Grazie mille a tutti! :)
Ah, ovviamente questo circuito controllerà una singola ventola. Tanto i componenti ci sono e così posso regolare la velocità per ogni singola ventola
E se uso una singola alimentazione (quindi tanti circuitini collegati in parallelo) devo mettere qualche condensatore di bypass? Grazie mille

Elettrotecnica e non solo (admin)
Un gatto tra gli elettroni (IsidoroKZ)
Esperienza e simulazioni (g.schgor)
Moleskine di un idraulico (RenzoDF)
Il Blog di ElectroYou (webmaster)
Idee microcontrollate (TardoFreak)
PICcoli grandi PICMicro (Paolino)
Il blog elettrico di carloc (carloc)
DirtEYblooog (dirtydeeds)
Di tutto... un po' (jordan20)
AK47 (lillo)
Esperienze elettroniche (marco438)
Telecomunicazioni musicali (clavicordo)
Automazione ed Elettronica (gustavo)
Direttive per la sicurezza (ErnestoCappelletti)
EYnfo dall'Alaska (mir)
Apriamo il quadro! (attilio)
H7-25 (asdf)
Passione Elettrica (massimob)
Elettroni a spasso (guidob)
Bloguerra (guerra)






