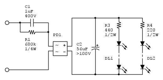
Ho progettato questo semplice circuito per poter alimentare due file di LED (DL1 e DL2 di cui caratteristiche più sotto) collegandolo direttamente alla rete 230. Un po' mi son bastao su una lampadina LED che ho smontato e da cui ho estratto e studiato il circuito, e facendo due conti son arrivato a definire la capacità C1 in maniera che sui LED scorrano all'incirca 25mA per fila.
Chiedo cortesemente la conferma se questo circuito potrebbe funzionare, almeno in via teorica e a meno di tarature. Dispongo di VARIAC, quindi nel collaudo non collegherò direttamente la rete 230 al circuito.
Caratteristiche LED:
DL1: numero 23 LED, Vd = 2.4V @ 30mA, colore giallo;
DL2: numero 23 LED, Vd = 2.2V @ 30mA, colore arancione;
testandoli la tensione Vd non cambia molto se si scende a 25mA, corrente alla quale emettono un'ottima luce.
Dimenticavo un grazie in anticipo per tutte le risposte

Elettrotecnica e non solo (admin)
Un gatto tra gli elettroni (IsidoroKZ)
Esperienza e simulazioni (g.schgor)
Moleskine di un idraulico (RenzoDF)
Il Blog di ElectroYou (webmaster)
Idee microcontrollate (TardoFreak)
PICcoli grandi PICMicro (Paolino)
Il blog elettrico di carloc (carloc)
DirtEYblooog (dirtydeeds)
Di tutto... un po' (jordan20)
AK47 (lillo)
Esperienze elettroniche (marco438)
Telecomunicazioni musicali (clavicordo)
Automazione ed Elettronica (gustavo)
Direttive per la sicurezza (ErnestoCappelletti)
EYnfo dall'Alaska (mir)
Apriamo il quadro! (attilio)
H7-25 (asdf)
Passione Elettrica (massimob)
Elettroni a spasso (guidob)
Bloguerra (guerra)


)




