Ciao,
sino a qui ci sono arrivato :
per adesso è solo su breadboard, ma funziona esattamente come volevo.
Il motivo dell'aiuto che chiedo , data la mia ignoranza in materia, era per mettere un led che si accende quando il mosfet è interdetto.
Anche se per me funziona, se ho fatto qualche errore le eventuali correzioni sono ben accette.
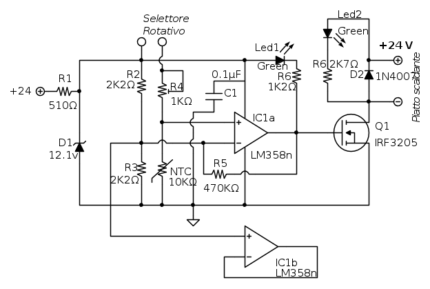
Al selettore ho saldato 4 resistenze, delle quali aggiusto il valore con il trimmer che poi toglierò.
LED su termostato con NTC e Mosfet
Moderatori:
carloc,
g.schgor,
BrunoValente,
IsidoroKZ
6 messaggi
• Pagina 1 di 1
3
voti
Prova a fare cosi`
Ho alzato un po' le resistenze perche' non e` che ci sia troppa corrente disponibile. Dal regolatore a zener si possono avere una ventina di milliampere, il led ora assorbe circa 7mA, il partitore con R2 ed R3 prende circa 3mA, ne resta in abbondanza per il partitore con l'NTC e l'operazionale. La resistenza del led non deve essere troppo piccola, sempre considerando la limitazione di corrente di alimentazione.
Un condensatore ceramico da 100nF sull'alimentazione dell'operazionale di solito porta bene! Quanto consuma la piastra riscaldante?
Suggerisco di usare un operazionale single supply in modo che la tensione di uscita scenda fin quasi a 0V garantendo lo spegnimento del MOS. Se non ti serve il secondo operazionale che si trova nell'LM358, configuralo a voltage follower con l'ingresso collegato al nodo fra R2 ed R3.
Lo schema originale potrebbe superare i maximum absolute ratings per quasi tutti i LED. Quando la piastra riscaldante e` spenta, la tensione di drain sale a 24 V e applica una tensione inversa al led pari a 12V circa, mentre tipicamente i led hanno una tensione inversa massima dalle parti di 5V. Se vuoi tenere anche il led che si accende quando la piastra e` accesa, alimentalo dal 24 V, non dal 12V!
Probabilmente il led non va in valanga, ma gli absolute maximum ratings non vanno superati.
Ho alzato un po' le resistenze perche' non e` che ci sia troppa corrente disponibile. Dal regolatore a zener si possono avere una ventina di milliampere, il led ora assorbe circa 7mA, il partitore con R2 ed R3 prende circa 3mA, ne resta in abbondanza per il partitore con l'NTC e l'operazionale. La resistenza del led non deve essere troppo piccola, sempre considerando la limitazione di corrente di alimentazione.
Un condensatore ceramico da 100nF sull'alimentazione dell'operazionale di solito porta bene! Quanto consuma la piastra riscaldante?
Suggerisco di usare un operazionale single supply in modo che la tensione di uscita scenda fin quasi a 0V garantendo lo spegnimento del MOS. Se non ti serve il secondo operazionale che si trova nell'LM358, configuralo a voltage follower con l'ingresso collegato al nodo fra R2 ed R3.
Lo schema originale potrebbe superare i maximum absolute ratings per quasi tutti i LED. Quando la piastra riscaldante e` spenta, la tensione di drain sale a 24 V e applica una tensione inversa al led pari a 12V circa, mentre tipicamente i led hanno una tensione inversa massima dalle parti di 5V. Se vuoi tenere anche il led che si accende quando la piastra e` accesa, alimentalo dal 24 V, non dal 12V!
Probabilmente il led non va in valanga, ma gli absolute maximum ratings non vanno superati.
Per usare proficuamente un simulatore, bisogna sapere molta più elettronica di lui
Plug it in - it works better!
Il 555 sta all'elettronica come Arduino all'informatica! (entrambi loro malgrado)
Se volete risposte rispondete a tutte le mie domande
Plug it in - it works better!
Il 555 sta all'elettronica come Arduino all'informatica! (entrambi loro malgrado)
Se volete risposte rispondete a tutte le mie domande
0
voti
Grazie per le correzzioni che hai apportato, vedo che sei un altro folle dell'alba
.
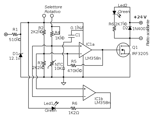
Il piatto alimentato a 24 V assorbe circa 10A e si metterò anche l'altro led, ma alimentato dalla 24 V, per quando il mosfet è in coduzione.
.Il piatto alimentato a 24 V assorbe circa 10A e si metterò anche l'altro led, ma alimentato dalla 24 V, per quando il mosfet è in coduzione.
0
voti
Ho messo anche un led sul mosfet, alimentato dalla 24 V, cosi quando è saturo si accende ma purtroppo l'altro led, quello che si dovrebbe spengere quando il mosfet è interdetto, rimane sempre acceso.
Questo è lo schema che ho utilizzato:
Questo è lo schema che ho utilizzato:
0
voti
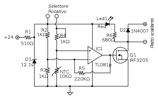
Penso propio di aver risolto cosi :
1
voti
Rimane acceso a piena luce oppure fioco? In quest'ultimo caso prova a mettere una resistenza da 1.5kohm circa in parallelo al led. In realta` quel circuito dovrebbe essere fatto con un comparatore, LM393, non con un operazionale.
Per usare proficuamente un simulatore, bisogna sapere molta più elettronica di lui
Plug it in - it works better!
Il 555 sta all'elettronica come Arduino all'informatica! (entrambi loro malgrado)
Se volete risposte rispondete a tutte le mie domande
Plug it in - it works better!
Il 555 sta all'elettronica come Arduino all'informatica! (entrambi loro malgrado)
Se volete risposte rispondete a tutte le mie domande
6 messaggi
• Pagina 1 di 1
Chi c’è in linea
Visitano il forum: Nessuno e 167 ospiti

Elettrotecnica e non solo (admin)
Un gatto tra gli elettroni (IsidoroKZ)
Esperienza e simulazioni (g.schgor)
Moleskine di un idraulico (RenzoDF)
Il Blog di ElectroYou (webmaster)
Idee microcontrollate (TardoFreak)
PICcoli grandi PICMicro (Paolino)
Il blog elettrico di carloc (carloc)
DirtEYblooog (dirtydeeds)
Di tutto... un po' (jordan20)
AK47 (lillo)
Esperienze elettroniche (marco438)
Telecomunicazioni musicali (clavicordo)
Automazione ed Elettronica (gustavo)
Direttive per la sicurezza (ErnestoCappelletti)
EYnfo dall'Alaska (mir)
Apriamo il quadro! (attilio)
H7-25 (asdf)
Passione Elettrica (massimob)
Elettroni a spasso (guidob)
Bloguerra (guerra)






