Allora devi chiarirmo lo schema degli ingressi al 555.
Il pin2 (trigger) richiede un breve impulso a zero
per iniziare la temporizzazione.
NE555 bistabile
Moderatori:
carloc,
g.schgor,
BrunoValente,
IsidoroKZ
33 messaggi
• Pagina 3 di 4 • 1, 2, 3, 4
0
voti
[22] Re: NE555 bistabile
Provo a spiegarmi meglio. Ci si è bruciata una scheda. Stiamo cercando di ricostruirla. La documentazione che abbiamo non è rispondente al circuito reale e chi l'ha realizzata non è reperibile. Abbiamo capito che l'NE555 è stato utilizzato come bistabile quindi abbiamo preso lo schema del bistabile e abbiamo reiniziato da zero.

(cliccare sull'immagine per ingrandire)
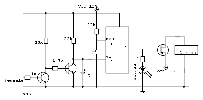
Sul trigger (pin 2) arriva il segnale dell'Insulator Monitoring Device (OK_hs) che è High (Vcc-2V) quando non c'è difetto di isolamento, low quando c'è difetto di isolamento (condizione di errore). Il reset (pin 4) è collegato ad un pulsante di reset normalmente aperto a ritorno automatico ed ha un pull-up di modo che se non pigiato non mi cambia l'uscita del NE555.
L'uscita dell'integrato è collegata ad un led e al gate di un mosfet a canale P che gestice il carico.
Quando l'IMD segnala errore di isolamento (OK_hs = low) vorrei che si accendesse il led di errore e il mosfet andasse in interdizione interrompendo il carico. A questo punto, risolto il problema di isolamento, pigiando il pulsante di reset manuale vorrei che si spegnesse il led di errore e il mosfet andasse in codizione alimentando nuovamente il carico.
Ora il mio dubbio è su come collegare il segnale che arriva dall'IMD e va al NE555, visto che mi hai scritto che non posso collegarlo direttamente.
Altra cosa: vorrei che il sistema partisse in errore cioè mosfet collegato al carico interdetto. E qui non so se sia necessario un pull-down sul segnale che arriva dall'IMD. Sul datasheet sembra sia necessario un pull-down ma lo riporta su KI.31 (pin 1 dell'IMD). Il segnale (OK_hs) invece arriva dal pin 8 dell'IMD .


(cliccare sull'immagine per ingrandire)
L'altro giorno sono riusciuto a testare il circuito usando la breadboard e sembra funzionare bene tutto tranne il trigger. Se lo comando manualmente portandolo a gnd fa il suo lavoro se lo collego al segnale in uscita dal bender no. L'ho collegato però direttamente e comunque non so bene se questo collegamento diretto va bene o serve altro.

(cliccare sull'immagine per ingrandire)
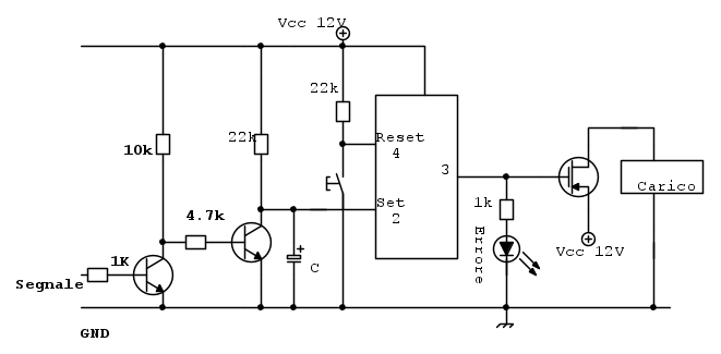
Sul trigger (pin 2) arriva il segnale dell'Insulator Monitoring Device (OK_hs) che è High (Vcc-2V) quando non c'è difetto di isolamento, low quando c'è difetto di isolamento (condizione di errore). Il reset (pin 4) è collegato ad un pulsante di reset normalmente aperto a ritorno automatico ed ha un pull-up di modo che se non pigiato non mi cambia l'uscita del NE555.
L'uscita dell'integrato è collegata ad un led e al gate di un mosfet a canale P che gestice il carico.
Quando l'IMD segnala errore di isolamento (OK_hs = low) vorrei che si accendesse il led di errore e il mosfet andasse in interdizione interrompendo il carico. A questo punto, risolto il problema di isolamento, pigiando il pulsante di reset manuale vorrei che si spegnesse il led di errore e il mosfet andasse in codizione alimentando nuovamente il carico.
Ora il mio dubbio è su come collegare il segnale che arriva dall'IMD e va al NE555, visto che mi hai scritto che non posso collegarlo direttamente.
Altra cosa: vorrei che il sistema partisse in errore cioè mosfet collegato al carico interdetto. E qui non so se sia necessario un pull-down sul segnale che arriva dall'IMD. Sul datasheet sembra sia necessario un pull-down ma lo riporta su KI.31 (pin 1 dell'IMD). Il segnale (OK_hs) invece arriva dal pin 8 dell'IMD .


(cliccare sull'immagine per ingrandire)
L'altro giorno sono riusciuto a testare il circuito usando la breadboard e sembra funzionare bene tutto tranne il trigger. Se lo comando manualmente portandolo a gnd fa il suo lavoro se lo collego al segnale in uscita dal bender no. L'ho collegato però direttamente e comunque non so bene se questo collegamento diretto va bene o serve altro.
-

C0rt0Circuit0
10 3 - Messaggi: 41
- Iscritto il: 14 gen 2016, 18:31
1
voti
[23] Re: NE555 bistabile
Il segnale 2V non è sufficiente per il pin2,
d'altra parte, interponendo un transistor
si inverte il segnale stesso, quindi ne occorrono 2.
Prova così, poi vediamo la condizione iniziale.
d'altra parte, interponendo un transistor
si inverte il segnale stesso, quindi ne occorrono 2.
Prova così, poi vediamo la condizione iniziale.
0
voti
[24] Re: NE555 bistabile
C0rt0Circuit0 ha scritto:
Altra cosa: vorrei che il sistema partisse in errore cioè mosfet collegato al carico interdetto.
[
Metti un condensatore fra la resistenza di pull-up del set e massa.
In pratica lo schema completo diventerebbe questo seguendo anche i suggerimenti che ti ha dato
Quando dai tensione al circuito ( il tuo ), anche se l' uscita Status si trova alta, il bistabile parte settato, perché il pin 2 a causa del condensatore che vede a massa, all' accensione si troverà momentaneamente a zero volt e setterà il bistabile che partirà in errore. Appena il condensatore si sarà caricato, il Set andrà al positivo come deve essere.
Prova con un condensatore da 1 uF .
C
llega il tutto e facci sapere se funziona0
voti
[25] Re: NE555 bistabile
Grazie mille per l'aiuto.
Appena provo vi faccio sapere.
perché in ingresso al gate ci sono delle resistenze? In base a che criterio si scelgono?
Forse per limitare l'assorbimento di corrente nel momento in cui il segnale va su high e quindi proteggere il componente a monte?
Per i due mosfet N a monte del pin 2 vanno bene due STF40NF06, come consigliato prima da schgor?
Appena provo vi faccio sapere.
perché in ingresso al gate ci sono delle resistenze? In base a che criterio si scelgono?
Forse per limitare l'assorbimento di corrente nel momento in cui il segnale va su high e quindi proteggere il componente a monte?
Per i due mosfet N a monte del pin 2 vanno bene due STF40NF06, come consigliato prima da schgor?
-

C0rt0Circuit0
10 3 - Messaggi: 41
- Iscritto il: 14 gen 2016, 18:31
1
voti
[26] Re: NE555 bistabile
C0rt0Circuit0 ha scritto:Per i due mosfet N a monte del pin 2 vanno bene due STF40NF06, come consigliato prima da schgor?
Quelli non sono Mosfet ma semplici transistor NPN (es. 2N9304)
0
voti
[27] Re: NE555 bistabile
g.schgor ha scritto:Il segnale 2V non è sufficiente per il pin2
Il segnale dall'imd se non ho intrepretato male il datasheet è la tensione di alimentazione meno 2 V quindi se alimento a 12 V è 10 V.

-

C0rt0Circuit0
10 3 - Messaggi: 41
- Iscritto il: 14 gen 2016, 18:31
0
voti
[28] Re: NE555 bistabile
E' vero,
Anch'io, leggendo i post avevo frainteso.
L' uscita dello Status quando è alta è Vcc -2 V e deve essere un collettore aperto, visto che devi inserire anche una resistenza di pull-up.
Allore cambia, la resistenza di base del primo transistor da 1k con una da 22k
Anch'io, leggendo i post avevo frainteso.
L' uscita dello Status quando è alta è Vcc -2 V e deve essere un collettore aperto, visto che devi inserire anche una resistenza di pull-up.
Allore cambia, la resistenza di base del primo transistor da 1k con una da 22k
0
voti
[29] Re: NE555 bistabile
Se capisco bene il segnale va da 0V a Vcc-2V e quindi mi pare si possa fare a meno dei transistor o sbaglio?
-

BrunoValente
39,6k 7 11 13 - G.Master EY

- Messaggi: 7796
- Iscritto il: 8 mag 2007, 14:48
0
voti
[30] Re: NE555 bistabile
BrunoValente ha scritto:Se capisco bene il segnale va da 0V a Vcc-2V e quindi mi pare si possa fare a meno dei transistor o sbaglio?
In effetti..
Abbiamo discusso tanto per tornare allo schema iniziale.
di tutto il circuito, rimane solo il condensatore C da mettere fra la resistenza di pull-up ( questa lasciamocela va...
...anzi non ci mettiamo nemmeno quella, tanto devi mettercene una da 2k2 per il buon funzionamento dell' uscita dello Status

33 messaggi
• Pagina 3 di 4 • 1, 2, 3, 4
Chi c’è in linea
Visitano il forum: Nessuno e 176 ospiti

Elettrotecnica e non solo (admin)
Un gatto tra gli elettroni (IsidoroKZ)
Esperienza e simulazioni (g.schgor)
Moleskine di un idraulico (RenzoDF)
Il Blog di ElectroYou (webmaster)
Idee microcontrollate (TardoFreak)
PICcoli grandi PICMicro (Paolino)
Il blog elettrico di carloc (carloc)
DirtEYblooog (dirtydeeds)
Di tutto... un po' (jordan20)
AK47 (lillo)
Esperienze elettroniche (marco438)
Telecomunicazioni musicali (clavicordo)
Automazione ed Elettronica (gustavo)
Direttive per la sicurezza (ErnestoCappelletti)
EYnfo dall'Alaska (mir)
Apriamo il quadro! (attilio)
H7-25 (asdf)
Passione Elettrica (massimob)
Elettroni a spasso (guidob)
Bloguerra (guerra)



