Cos'è ElectroYou | Login Iscriviti

ElectroYou - la comunità dei professionisti del mondo elettrico

Circuito da dimensionare, e perché no anche simulare

Elettronica lineare e digitale: didattica ed applicazioni

Moderatori: Foto Utentecarloc, Foto Utenteg.schgor, Foto UtenteBrunoValente, Foto UtenteIsidoroKZ

0
voti

[1] Circuito da dimensionare, e perché no anche simulare

Messaggioda Foto UtenteAletox » 5 feb 2016, 17:06

Ciao a tutti! :-)

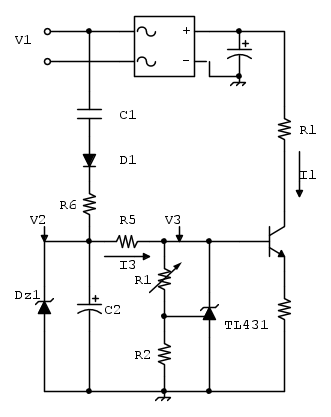
ho buttato giù questo circuito elettronico, che mi consente di avere una corrente Il costante nell'ordine delle decine di milliampere, max 100mA. La tensione di alimentazione alternata V1 è alta, per cui per alimentare il circuito che pilota il transistor (al massimo assorbe se è tanto 2mA), invece di usare un semplice resistore e prelvare tensione dal ponte a diodi, ho scelto di utilizzare il sistema riportato nello schema. Il circuito è composto dai tre componenti in serie D1, C1 e R6, e i due in parallelo Dz1 e C2.



Ragionandoci su, al di la dei valori dei componenti, il condensatore C2 dovrebbe caricarsi man mano che la tensione V1 transita nei semiperiodi positivi. In linea di principio, se non vi fosse carico, e non vi fosse il Dz1 la tensione V2 dovrebbe diventare pari a V2 = V1 \cdot \sqrt2.
Se collego il carico questa tensione scenderebbe certamente, se collego il Dz1 dovrebbe fissarsi al valore del diodo zener. Quindi come poter calcolare e-o simulare la cosa affinchè si trovi un valore per C1 e C2 e R6 affinchè il circuito funzioni? Inoltre, avendo in cascata un altro regolatore, che a sua volta fissa la tensione, potrei evitare il Dz1?

L'obbiettivo ultimo è quello di dimensionare quella sorta di alimentatore, tuttavia prima volevo capire dove posso agire, ad esempio se è una buona idea levare il diodo zener.

Un ringraziamento in anticipo a tutti i lettori, ciaoo! O_/
"La teoria attrae la pratica come il magnete attrae il ferro" C. Gauss

Seguitemi anche su youtube, un saluto da AT O_/
https://www.youtube.com/c/atlaboratory
Avatar utente
Foto UtenteAletox
1.095 1 6 13
Expert
Expert
 
Messaggi: 263
Iscritto il: 27 feb 2014, 22:01

0
voti

[2] Re: Circuito da dimensionare, e perché no anche simulare

Messaggioda Foto Utenteg.schgor » 6 feb 2016, 12:49

qual è il valore di V1 che hi in mente? (spero non sia 230Vca)
e, visto che c'è un ponte, perché non ricavi da lì l'alimentazione
di controllo della base? (meglio che in semionda).
Avatar utente
Foto Utenteg.schgor
57,8k 9 12 13
G.Master EY
G.Master EY
 
Messaggi: 16971
Iscritto il: 25 ott 2005, 9:58
Località: MILANO

2
voti

[3] Re: Circuito da dimensionare, e perché no anche simulare

Messaggioda Foto UtenteIsidoroKZ » 6 feb 2016, 14:14

Il circuito che hai disegnato non puo` funzionare: c'e` un condensatore in serie a un diodo (C1 e D1): di li` non passa corrente, tranne nel transitorio di accensione.

Poi bisogna guardare che gli zero volt non facciano pasticci, non ho controllato.

Suggerirei di descrivere che cosa vuoi fare, i livelli di tensione e di corrente e di leggere questi due articoli 1 e 2, tenendo presente che se sei collegato direttamente alla rete ci sono tensioni pericolose e correnti di guasto elevate!
Per usare proficuamente un simulatore, bisogna sapere molta più elettronica di lui
Plug it in - it works better!
Il 555 sta all'elettronica come Arduino all'informatica! (entrambi loro malgrado)
Se volete risposte rispondete a tutte le mie domande
Avatar utente
Foto UtenteIsidoroKZ
121,2k 1 3 8
G.Master EY
G.Master EY
 
Messaggi: 21059
Iscritto il: 17 ott 2009, 0:00

0
voti

[4] Re: Circuito da dimensionare, e perché no anche simulare

Messaggioda Foto UtenteCandy » 6 feb 2016, 15:02

IsidoroKZ ha scritto:Il circuito che hai disegnato non puo` funzionare: c'e` un condensatore in serie a un diodo (C1 e D1): di li` non passa corrente, tranne nel transitorio di accensione.
Avatar utente
Foto UtenteCandy
32,5k 7 10 13
CRU - Account cancellato su Richiesta utente
 
Messaggi: 10123
Iscritto il: 14 giu 2010, 22:54

0
voti

[5] Re: Circuito da dimensionare, e perché no anche simulare

Messaggioda Foto Utentestefanodelfiore » 6 feb 2016, 16:40

A parte i problemi di alimentazione che ti hanno fatto notare, se leggi il datasheet del TL431 https://www.onsemi.com/pub/Collateral/TL431-D.PDF puoi trovare delle note per utilizzarlo come sia come current source che come current sink ( fig.22 e 23)

Stefano
Avatar utente
Foto Utentestefanodelfiore
1.668 3 8
Master
Master
 
Messaggi: 567
Iscritto il: 28 mar 2009, 20:15
Località: Bologna

0
voti

[6] Re: Circuito da dimensionare, e perché no anche simulare

Messaggioda Foto UtenteAletox » 6 feb 2016, 17:11

g.schgor ha scritto:(spero non sia 230Vca)

Purtroppo si, non so se avete notato dai miei diversi post in giro, ma purtroppo mi diletto con queste cose. :oops: Comunque è per quello che evito di prelevare l'alimentazione all'uscita del ponte, in quanto mi ritrovo oltre i 320V e anche se fossero pochi milliampere, sono comunque diversi watt di potenza da dover dissipare, oltre a queli del transistor.

IsidoroKZ ha scritto:Ic'e` un condensatore in serie a un diodo (C1 e D1): di li` non passa corrente, tranne nel transitorio di accensione.


infatti V1 è una tensione sinusoidale, ed in particolare quella di rete 230V 50Hz. Ti ringrazio per gli articoli, li avevo letti ancora tempo fa quando avevo realizzato un alimentatore per delle strisce di LED (di cui avevo fatto un post a suo tempo :-) non so se ricordi)

stefanodelfiore ha scritto:se leggi il datasheet del TL431 https://www.onsemi.com/pub/Collateral/TL431-D.PDF puoi trovare delle note per utilizzarlo come sia come current source che come current sink ( fig.22 e 23)

Grazie Stefano, tuttavia se vedi lo shcema che ho realizzato il TL viene usato come shunt regulator, in maniera da permettermi la regolazione di corrente di sink del transistor. I circuiti indicati nel datasheet non hanno la possibilità di variare il valore di corrente, se non attraverso la modifica della resistenza percorsa dalla stessa corrente.
"La teoria attrae la pratica come il magnete attrae il ferro" C. Gauss

Seguitemi anche su youtube, un saluto da AT O_/
https://www.youtube.com/c/atlaboratory
Avatar utente
Foto UtenteAletox
1.095 1 6 13
Expert
Expert
 
Messaggi: 263
Iscritto il: 27 feb 2014, 22:01

2
voti

[7] Re: Circuito da dimensionare, e perché no anche simulare

Messaggioda Foto UtenteIsidoroKZ » 7 feb 2016, 0:41

Aletox ha scritto:infatti V1 è una tensione sinusoidale,


Anche con una tensione sinusoidale il circuito non funziona lo stesso.
Per usare proficuamente un simulatore, bisogna sapere molta più elettronica di lui
Plug it in - it works better!
Il 555 sta all'elettronica come Arduino all'informatica! (entrambi loro malgrado)
Se volete risposte rispondete a tutte le mie domande
Avatar utente
Foto UtenteIsidoroKZ
121,2k 1 3 8
G.Master EY
G.Master EY
 
Messaggi: 21059
Iscritto il: 17 ott 2009, 0:00

0
voti

[8] Re: Circuito da dimensionare, e perché no anche simulare

Messaggioda Foto UtenteAletox » 7 feb 2016, 12:48

IsidoroKZ ha scritto:Anche con una tensione sinusoidale il circuito non funziona lo stesso.


Cavolo, decisamente peccato, io pensavo che il circuito, semplificando il ponte a diodi ad un solo diodo, si comportasse come un alimentatore trasformeless. L'unico percorso di corrente è quello attraverso il condensatore ed il diodo, e si richiude attraverso un solo diodo del ponte. Il tutto può funzionare solo con la semionda positiva della tensione alternata in ingresso.

Purtroppo evidentemente non è così, giusto?
"La teoria attrae la pratica come il magnete attrae il ferro" C. Gauss

Seguitemi anche su youtube, un saluto da AT O_/
https://www.youtube.com/c/atlaboratory
Avatar utente
Foto UtenteAletox
1.095 1 6 13
Expert
Expert
 
Messaggi: 263
Iscritto il: 27 feb 2014, 22:01

0
voti

[9] Re: Circuito da dimensionare, e perché no anche simulare

Messaggioda Foto UtenteCandy » 7 feb 2016, 12:55

In quel condensatore può solo circolare, se può, una corente continua, che lo fa caricare e fine. Trascorso il transitorio di crica, non ci sarà più corrente.
Avatar utente
Foto UtenteCandy
32,5k 7 10 13
CRU - Account cancellato su Richiesta utente
 
Messaggi: 10123
Iscritto il: 14 giu 2010, 22:54

0
voti

[10] Re: Circuito da dimensionare, e perché no anche simulare

Messaggioda Foto UtenteCandy » 7 feb 2016, 12:58

Per curiosità. Cosa vorrebbe essere quel circuito?
Avatar utente
Foto UtenteCandy
32,5k 7 10 13
CRU - Account cancellato su Richiesta utente
 
Messaggi: 10123
Iscritto il: 14 giu 2010, 22:54

Prossimo

Torna a Elettronica generale

Chi c’è in linea

Visitano il forum: Nessuno e 48 ospiti