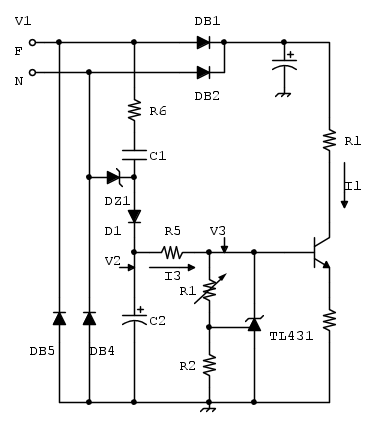
Candy ha scritto:In quel condensatore può solo circolare, se può, una corente continua, che lo fa caricare e fine. Trascorso il transitorio di crica, non ci sarà più corrente.
Ahhhh ecco il dettaglio che non avevo considerato, dovevo pensarci mooolto prima a dire il vero!!!!
E di fatto non vi è alcun modo di porvi rimedio, perché effettivamente il circuito si comporta come una sorta di clamper.
Candy ha scritto:Per curiosità. Cosa vorrebbe essere quel circuito?
Un circuito, certamente non efficiente, per poter pilotare un carico con circa 100 mA (in corrente costante e regolabile) e circa 290-300V.

Elettrotecnica e non solo (admin)
Un gatto tra gli elettroni (IsidoroKZ)
Esperienza e simulazioni (g.schgor)
Moleskine di un idraulico (RenzoDF)
Il Blog di ElectroYou (webmaster)
Idee microcontrollate (TardoFreak)
PICcoli grandi PICMicro (Paolino)
Il blog elettrico di carloc (carloc)
DirtEYblooog (dirtydeeds)
Di tutto... un po' (jordan20)
AK47 (lillo)
Esperienze elettroniche (marco438)
Telecomunicazioni musicali (clavicordo)
Automazione ed Elettronica (gustavo)
Direttive per la sicurezza (ErnestoCappelletti)
EYnfo dall'Alaska (mir)
Apriamo il quadro! (attilio)
H7-25 (asdf)
Passione Elettrica (massimob)
Elettroni a spasso (guidob)
Bloguerra (guerra)








