Cos'è ElectroYou | Login Iscriviti

ElectroYou - la comunità dei professionisti del mondo elettrico

Circuito da dimensionare, e perché no anche simulare

Elettronica lineare e digitale: didattica ed applicazioni

Moderatori: Foto Utentecarloc, Foto Utenteg.schgor, Foto UtenteBrunoValente, Foto UtenteIsidoroKZ

0
voti

[11] Re: Circuito da dimensionare, e perché no anche simulare

Messaggioda Foto UtenteAletox » 7 feb 2016, 20:02

Candy ha scritto:In quel condensatore può solo circolare, se può, una corente continua, che lo fa caricare e fine. Trascorso il transitorio di crica, non ci sarà più corrente.

Ahhhh ecco il dettaglio che non avevo considerato, dovevo pensarci mooolto prima a dire il vero!!!! :oops:
E di fatto non vi è alcun modo di porvi rimedio, perché effettivamente il circuito si comporta come una sorta di clamper.

Candy ha scritto:Per curiosità. Cosa vorrebbe essere quel circuito?

Un circuito, certamente non efficiente, per poter pilotare un carico con circa 100 mA (in corrente costante e regolabile) e circa 290-300V.
"La teoria attrae la pratica come il magnete attrae il ferro" C. Gauss

Seguitemi anche su youtube, un saluto da AT O_/
https://www.youtube.com/c/atlaboratory
Avatar utente
Foto UtenteAletox
1.095 1 6 13
Expert
Expert
 
Messaggi: 263
Iscritto il: 27 feb 2014, 22:01

0
voti

[12] Re: Circuito da dimensionare, e perché no anche simulare

Messaggioda Foto UtenteCandy » 7 feb 2016, 20:07

30 W.
Avatar utente
Foto UtenteCandy
32,5k 7 10 13
CRU - Account cancellato su Richiesta utente
 
Messaggi: 10123
Iscritto il: 14 giu 2010, 22:54

0
voti

[13] Re: Circuito da dimensionare, e perché no anche simulare

Messaggioda Foto Utenteclaudiocedrone » 8 feb 2016, 2:31

Aletox ha scritto: ...pilotare un carico con circa 100 mA (in corrente costante e regolabile) e circa 290-300V...

:? Ehm... o ti sei espresso male o noto un problema di fondo... come potresti mai imporre sia la corrente che la tensione su uno stesso carico ? Un generatore di corrente costante mantiene costante la corrente variando la tensione. O_/
"Non farei mai parte di un club che accettasse la mia iscrizione" (G. Marx)
Avatar utente
Foto Utenteclaudiocedrone
21,3k 4 7 9
Master EY
Master EY
 
Messaggi: 15299
Iscritto il: 18 gen 2012, 13:36

0
voti

[14] Re: Circuito da dimensionare, e perché no anche simulare

Messaggioda Foto UtenteAletox » 8 feb 2016, 11:52

claudiocedrone ha scritto:come potresti mai imporre sia la corrente che la tensione su uno stesso carico ?

Naturalmente, era inteso che la corrente viene fissata dal regolatore, e la tensione sul carcio si aggirera sui 300V quando vi scorrono circa 100 mA.

Candy ha scritto:30 W.

Esattamente.

Comunque a questo punto prevedo di usare il circuito riportato nel datasheet del TL, e lasciar perdere la regolazione di corrente, fissandola a 90mA.
Anche se è un peccato, perché sarebbe stato molto più interessante. :cool:
"La teoria attrae la pratica come il magnete attrae il ferro" C. Gauss

Seguitemi anche su youtube, un saluto da AT O_/
https://www.youtube.com/c/atlaboratory
Avatar utente
Foto UtenteAletox
1.095 1 6 13
Expert
Expert
 
Messaggi: 263
Iscritto il: 27 feb 2014, 22:01

1
voti

[15] Re: Circuito da dimensionare, e perché no anche simulare

Messaggioda Foto UtenteAlbertoBianchi » 8 feb 2016, 13:02


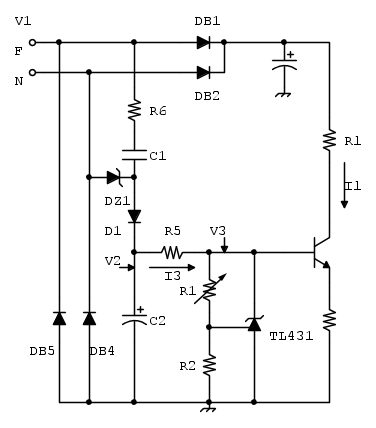
Ecco, ho provato a fare una modifica e mi sembra che così possa funzionare...
Ho ridisegnato il ponte a componenti discreti per essere sicuro che non ci fossero inghippi strani con lo zener.
In questo modo quando il terminale di fase è positivo rispetto al neutro, C1 si carica attraverso R6, D1 e tutta la circuiteria inerente il TL431; la semionda positiva sarà clampata dallo zener DZ1 e V2 dovrebbe valere la tensione dello zener scelto. Il ripple a 50Hz viene ovviamente livellato da C2.
Quando la fase è negativa rispetto al neutro, C1 si scaricherà (e si caricherà con polarità opposta) attraverso R6 e DZ1 che in questo caso sarà polarizzato direttamente e si comporterà come un normale diodo.
I quattro diodi del ponte mi sembra che abbiano nessuna influenza in questo processo, ma non si sa mai.. ragionateci sopra anche voi... a volte non si riesce a vedere tutto.
Da notare che ai fini del valore di V2, i valori delle VF di D1 e DB 4 si elidono a vicenda, e quindi rimane in gioco solo il valore di DZ1.
Alberto
La vita è come una bicicletta, devi sempre pedalare per rimanere in equilibrio

Annuncio sempre valido: http://www.electroyou.it/forum/viewtopic.php?f=10&t=62668
Avatar utente
Foto UtenteAlbertoBianchi
2.009 3 5
Master
Master
 
Messaggi: 836
Iscritto il: 4 dic 2014, 18:30
Località: Lastra a Signa (FI)

0
voti

[16] Re: Circuito da dimensionare, e perché no anche simulare

Messaggioda Foto UtenteAletox » 8 feb 2016, 14:14

AlbertoBianchi ha scritto:ragionateci sopra anche voi... a volte non si riesce a vedere tutto.

Grazie molte per la proposta! Mi fa decisamente piacere aver la possibilità di valutare un altro circuito, effettivamente non si riesce sempre a vedere tutto al primo colpo! :shock:
A me sembrerebbe che le due tensioni di forward dei diodi si sommano, perché in fin dei conti son due diodi praticamente messi in serie.
"La teoria attrae la pratica come il magnete attrae il ferro" C. Gauss

Seguitemi anche su youtube, un saluto da AT O_/
https://www.youtube.com/c/atlaboratory
Avatar utente
Foto UtenteAletox
1.095 1 6 13
Expert
Expert
 
Messaggi: 263
Iscritto il: 27 feb 2014, 22:01

0
voti

[17] Re: Circuito da dimensionare, e perché no anche simulare

Messaggioda Foto UtenteAlbertoBianchi » 8 feb 2016, 17:23

Aletox ha scritto:A me sembrerebbe che le due tensioni di forward dei diodi si sommano, perché in fin dei conti son due diodi praticamente messi in serie.
:oops: hai perfettamente ragione....
Alberto
La vita è come una bicicletta, devi sempre pedalare per rimanere in equilibrio

Annuncio sempre valido: http://www.electroyou.it/forum/viewtopic.php?f=10&t=62668
Avatar utente
Foto UtenteAlbertoBianchi
2.009 3 5
Master
Master
 
Messaggi: 836
Iscritto il: 4 dic 2014, 18:30
Località: Lastra a Signa (FI)

0
voti

[18] Re: Circuito da dimensionare, e perché no anche simulare

Messaggioda Foto UtenteAletox » 9 feb 2016, 14:35

Ora paserò al collaudo delle varie parti del circuito, cercando di individuare il miglior compromesso dei valori tra lo zener e il condensatore.
Se avete altri suggerimenti sono sempre in attesa! :D
"La teoria attrae la pratica come il magnete attrae il ferro" C. Gauss

Seguitemi anche su youtube, un saluto da AT O_/
https://www.youtube.com/c/atlaboratory
Avatar utente
Foto UtenteAletox
1.095 1 6 13
Expert
Expert
 
Messaggi: 263
Iscritto il: 27 feb 2014, 22:01

0
voti

[19] Re: Circuito da dimensionare, e perché no anche simulare

Messaggioda Foto UtenteAlbertoBianchi » 9 feb 2016, 15:09

Potresti simularlo (come da titolo...) puoi usare strumenti free come LTSpice o Microcap :ok:
Alberto
La vita è come una bicicletta, devi sempre pedalare per rimanere in equilibrio

Annuncio sempre valido: http://www.electroyou.it/forum/viewtopic.php?f=10&t=62668
Avatar utente
Foto UtenteAlbertoBianchi
2.009 3 5
Master
Master
 
Messaggi: 836
Iscritto il: 4 dic 2014, 18:30
Località: Lastra a Signa (FI)

0
voti

[20] Re: Circuito da dimensionare, e perché no anche simulare

Messaggioda Foto UtenteAletox » 10 feb 2016, 12:11

AlbertoBianchi ha scritto:Potresti simularlo (come da titolo...) puoi usare strumenti free come LTSpice o Microcap :ok:


Si sarei molto interessato alla simulazione, specialmente con LTspice. Purtroppo l'ho usato poche volte e non ho acquisito ancora una buona dimestichezza. :oops:
Posso tentare nella simulazione in ogni caso!
"La teoria attrae la pratica come il magnete attrae il ferro" C. Gauss

Seguitemi anche su youtube, un saluto da AT O_/
https://www.youtube.com/c/atlaboratory
Avatar utente
Foto UtenteAletox
1.095 1 6 13
Expert
Expert
 
Messaggi: 263
Iscritto il: 27 feb 2014, 22:01

PrecedenteProssimo

Torna a Elettronica generale

Chi c’è in linea

Visitano il forum: Nessuno e 51 ospiti