da
Pixy » 17 mar 2016, 23:21
lucaking ha scritto:
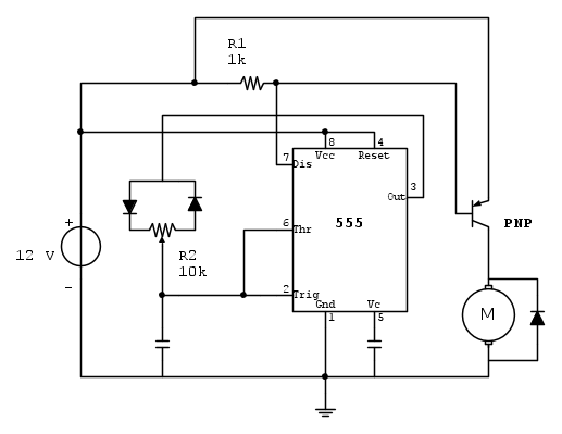
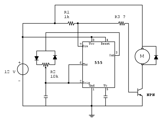
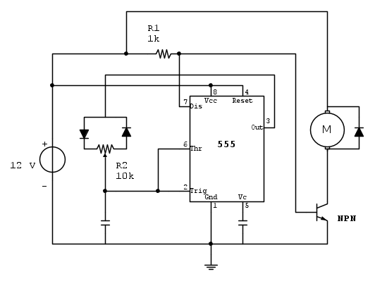
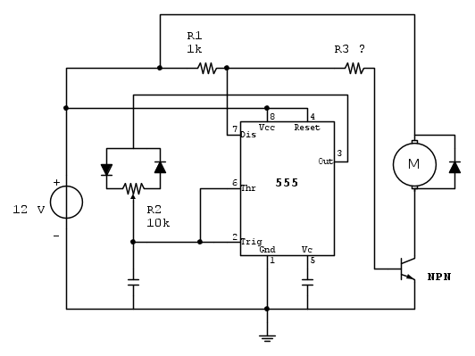
Ho capito anche che con questo sistema il circuito funziona correttamente solo con il carico per cui è stato dimensionato.
No. Assolutamente !
lucaking ha scritto:Se cambia il carico e aumenta l' assorbimento, se sulla base (a causa di una resistenza di base troppo elevata) non arriva piu abbastanza corrente il BJT non satura correttamente giusto?
Giusto.
lucaking ha scritto:Ci sono dei metodi per ovviare a questo problema ?
Come no !?
Uhm...pensavo ti ricordassi come si manda in saturazione un BJT.

Ib = Ic/HFE
Ib = 5 Ic /HFE , come vedi se Ib si calcola 5 volte ( o 10 volte o come ti pare. Come ti pare fino ad un certo punto, ovviamente

) allora a parità di HFE la Corrente sul carico può variare da zero a 5 volte la corrente Ic calcolata.
Esempio:
Ammettiamo di avere un BJT che stimiamo con un HFE intorno a 100
Calcoliamo la corrente che ci sembra plausibile nel carico , ammettiamo 200 mA
allora:
Ib = 200/100 = 2 mA
a questo punto alla base del BJT , invece gli facciamo assorbire una corrente 5 volte superiore, cioè 10 mA
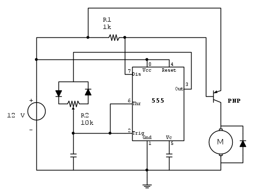
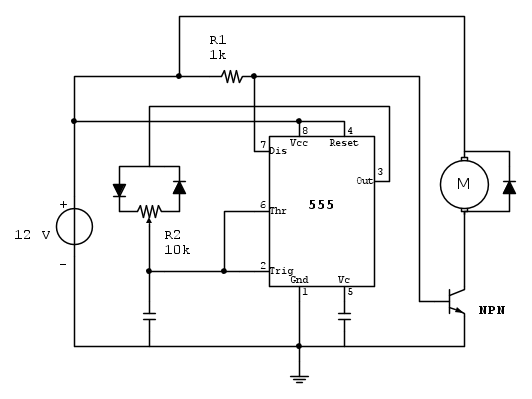
Perciò se la tensione di alimentazione è 12 V calcoliamo la resistenza di base
Rb = (12-0,7)/ 10 = 1,3 kohm
Cosa succede ?
che se il carico assorbe meno corrente di quella stimata di 200 mA il transistor è sicuramente in saturazione, ma lo è anche se la corrente assorbita dal carico passasse a 500 mA , ma addirittura sarebbe in saturazione anche se la corrente diventasse 5 volte, cioè 1 A
Giusto ?
Oppure vediamo la cosa da un altro punto di vista.
Ammettiamo di essere certi che il carico sia costante, e la corrente sia sempre 200 mA senza variazioni
Allora non si deve calcolare la ib 5 volte , come prima ?
E' bene calcolarla più alta lo stesso, perché se per caso il BJT avesse un HFE minore di 100 il BJT non andrebbe in saturazione
Invece in questo caso andrà in saturazione anche se l HFE fosse 5 volte minore ( cioè avesse un HFE di solo 20 )
Adesso, spero che tu abbia chiara la situazione
ok ?