Invertire poli automaticamente
Moderatori:
carloc,
g.schgor,
BrunoValente,
IsidoroKZ
40 messaggi
• Pagina 2 di 4 • 1, 2, 3, 4
2
voti
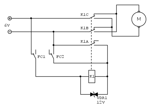
I finecorsa FC1 e FC2 sono due normali microswitch in deviazione (scegli tu quelli che si adattano meglio alla tua realizzazione meccanica).
K1 è un relay con bobina a 6Vdc tre scambi con portata tra 2-5A ( se non lo trovi a 3 scambi puoi prenderlo a 4 e lasciarne uno inutilizzato).
VDR1 è un VDR o un transzorb da 12V o simili (non indispensabile).
la polarità dei cablaggi al motore va scelta in modo che col relay diseccitato il piolo ruotando vada verso FC2.
Cosa molto importante: la posizione fisica in cui monti i microswitch deve essere tale che in caso di errori di cablaggio o malfunzionamenti, il piolo nella sua corsa possa passare oltre la linguetta del micro senza fare danni al micro stesso o proseguendo all'altro.
In altre parole non montare i micro di fronte alla traiettoria del piolo.
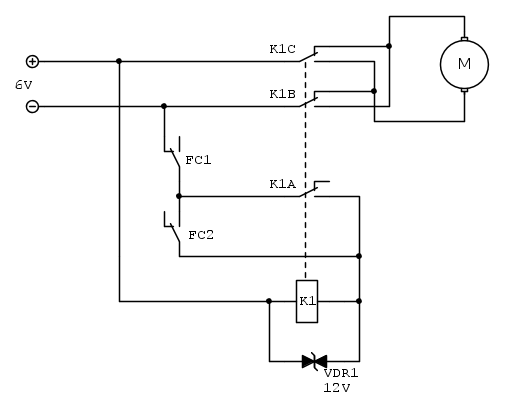
Questa variante, funzionalmente identica ha solo una diversa cablatura del finecorsa FC1. Realizza quella delle due che ti resta più comoda
Alberto
La vita è come una bicicletta, devi sempre pedalare per rimanere in equilibrio
Annuncio sempre valido: http://www.electroyou.it/forum/viewtopic.php?f=10&t=62668
La vita è come una bicicletta, devi sempre pedalare per rimanere in equilibrio
Annuncio sempre valido: http://www.electroyou.it/forum/viewtopic.php?f=10&t=62668
-

AlbertoBianchi
2.009 3 5 - Master

- Messaggi: 836
- Iscritto il: 4 dic 2014, 18:30
- Località: Lastra a Signa (FI)
0
voti
AlbertoBianchi ha scritto:...VDR1 è un VDR o un transzorb da 12 V o simili...
Perdonate l'invasione di campo.
Ma un transzorb per gli spike che eventualmente produrrebbe il solenoide del relé?
Perché proprio un transzorb al posto di un diodo?
Se quello che funziona basta non lo tocca' sennò te lassa!
1
voti
Perché col diodo il relay è più lento a diseccitarsi e anche perché in questo modo si può invertire la tensione di alimentazione senza far danni; ma può andar bene anche quello (montato col catodo verso il +6V)
Ultima modifica di
AlbertoBianchi il 21 mar 2016, 20:51, modificato 1 volta in totale.
Alberto
La vita è come una bicicletta, devi sempre pedalare per rimanere in equilibrio
Annuncio sempre valido: http://www.electroyou.it/forum/viewtopic.php?f=10&t=62668
La vita è come una bicicletta, devi sempre pedalare per rimanere in equilibrio
Annuncio sempre valido: http://www.electroyou.it/forum/viewtopic.php?f=10&t=62668
-

AlbertoBianchi
2.009 3 5 - Master

- Messaggi: 836
- Iscritto il: 4 dic 2014, 18:30
- Località: Lastra a Signa (FI)
0
voti
Grazie mille per l'ottima spiegazione, sei stato prezioso
Proverò a seguire alla lettera lo schema
Proverò a seguire alla lettera lo schema
0
voti
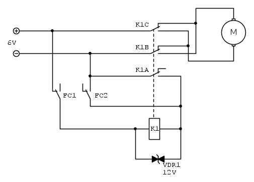
Ma perché devo usare relè a 3 scambi?
Non ne bastano 2?
Non ne bastano 2?
0
voti
Due servono per l'inversione di polarità al motore mentre il terzo (K1A) serve per l'autoritenuta del relay
Alberto
La vita è come una bicicletta, devi sempre pedalare per rimanere in equilibrio
Annuncio sempre valido: http://www.electroyou.it/forum/viewtopic.php?f=10&t=62668
La vita è come una bicicletta, devi sempre pedalare per rimanere in equilibrio
Annuncio sempre valido: http://www.electroyou.it/forum/viewtopic.php?f=10&t=62668
-

AlbertoBianchi
2.009 3 5 - Master

- Messaggi: 836
- Iscritto il: 4 dic 2014, 18:30
- Località: Lastra a Signa (FI)
2
voti
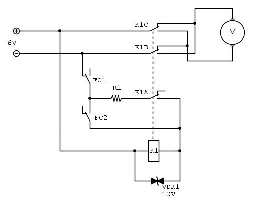
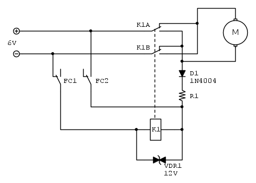
Mi è venuto in mente che volendo fare una finezza si potrebbe inserire nel circuito dell' autoritenuta una resistenza per abbassare il consumo della bobina.
Quando l'armatura mobile è attratta il traferro diventa molto piccolo e la riluttanza diminisce di molto.
Il flusso magnetico che è inversamente proporzionale alla riluttanza aumenta permettendoci di ridurre la corrente nella bobina senza pericolo di diseccitare il relay.
In un piccolo relay come quello di quest' applicazione il risparmio di energia è modesto, ma la cosa è comunque interessante da un punto di vista conoscitivo.
Lo schema modificato con l'aggiunta della resistenza R1 (il valore lo calcoleremeo quando conosceremo le caratteristiche del ralay, ma sarà circa quanto quello della resistenza di bobina o più):
Quando l'armatura mobile è attratta il traferro diventa molto piccolo e la riluttanza diminisce di molto.
Il flusso magnetico che è inversamente proporzionale alla riluttanza aumenta permettendoci di ridurre la corrente nella bobina senza pericolo di diseccitare il relay.
In un piccolo relay come quello di quest' applicazione il risparmio di energia è modesto, ma la cosa è comunque interessante da un punto di vista conoscitivo.
Lo schema modificato con l'aggiunta della resistenza R1 (il valore lo calcoleremeo quando conosceremo le caratteristiche del ralay, ma sarà circa quanto quello della resistenza di bobina o più):
Alberto
La vita è come una bicicletta, devi sempre pedalare per rimanere in equilibrio
Annuncio sempre valido: http://www.electroyou.it/forum/viewtopic.php?f=10&t=62668
La vita è come una bicicletta, devi sempre pedalare per rimanere in equilibrio
Annuncio sempre valido: http://www.electroyou.it/forum/viewtopic.php?f=10&t=62668
-

AlbertoBianchi
2.009 3 5 - Master

- Messaggi: 836
- Iscritto il: 4 dic 2014, 18:30
- Località: Lastra a Signa (FI)
1
voti
Acca84 ha scritto:Ma perché devo usare relè a 3 scambi? Non ne bastano 2?
Se hai difficoltà a reperire un relay a 3 o 4 scambi si può fare l'autoritenuta anche in questo modo
(però la polarità di alimentazione deve essere rispettata a causa della presenza di D1)
Alberto
La vita è come una bicicletta, devi sempre pedalare per rimanere in equilibrio
Annuncio sempre valido: http://www.electroyou.it/forum/viewtopic.php?f=10&t=62668
La vita è come una bicicletta, devi sempre pedalare per rimanere in equilibrio
Annuncio sempre valido: http://www.electroyou.it/forum/viewtopic.php?f=10&t=62668
-

AlbertoBianchi
2.009 3 5 - Master

- Messaggi: 836
- Iscritto il: 4 dic 2014, 18:30
- Località: Lastra a Signa (FI)
0
voti
Ma nell'ultimo schema mi complico le cose?
Cosa dovrei acquistare se facessi l'ultima soluzione?
Cosa dovrei acquistare se facessi l'ultima soluzione?
40 messaggi
• Pagina 2 di 4 • 1, 2, 3, 4
Chi c’è in linea
Visitano il forum: Nessuno e 55 ospiti

Elettrotecnica e non solo (admin)
Un gatto tra gli elettroni (IsidoroKZ)
Esperienza e simulazioni (g.schgor)
Moleskine di un idraulico (RenzoDF)
Il Blog di ElectroYou (webmaster)
Idee microcontrollate (TardoFreak)
PICcoli grandi PICMicro (Paolino)
Il blog elettrico di carloc (carloc)
DirtEYblooog (dirtydeeds)
Di tutto... un po' (jordan20)
AK47 (lillo)
Esperienze elettroniche (marco438)
Telecomunicazioni musicali (clavicordo)
Automazione ed Elettronica (gustavo)
Direttive per la sicurezza (ErnestoCappelletti)
EYnfo dall'Alaska (mir)
Apriamo il quadro! (attilio)
H7-25 (asdf)
Passione Elettrica (massimob)
Elettroni a spasso (guidob)
Bloguerra (guerra)




