Salve a tutti,
ho preso in rete un kit oscilloscopio DSO138.
La fretta mi ha fatto commettere un errore, ho invertito i 2 stabilizzatori il 78L05 col 79L05.
Vedendo che le tensioni +5/-5V non venivano generate mi sono accorto dell'errore ed ho invertito i componenti.
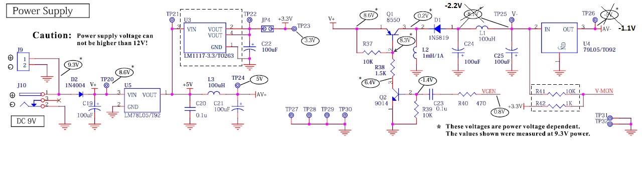
I +5V e +3,3V vengono generati mentre invece dei -5V misuro -1.1V.
Tutte le tensioni dello switching intorno ai 2 transistors sono corrette.
Ho provato a sostituire il diodo con un normale raddrizzatore che avevo in casa della serie 1N...ma il risultato non cambia anzi la tensione negativa generata è inferiore (il diodo deve essere particolarmente veloce?).
A questi punti io penso di sostituire il diodo, le due induttanze da 1mH/1A e da 100uH e lo stabilizzatore 79L05 così mi tolgo da tutto anche se avrei preferito capire e fare una riparazione più mirata.
Qualche consiglio?
grazie
Antonio
Guasto nello switching
Moderatori:
carloc,
g.schgor,
BrunoValente,
IsidoroKZ
8 messaggi
• Pagina 1 di 1
0
voti
E` poco probabile che gli induttori siano guasti. Metterei un diodo Schottky e probabilmente c'e` da cambiare Q1 e forse Q2.
Hai provato i transistori con un tester? Ovviamente la cosa migliore e` dare un'occhiata alle forme d'onda con un oscilloscopio.
Quel circuito non deve lavorare senza carico, non farlo funzionare senza 79L05 e carico dietro!
Hai provato i transistori con un tester? Ovviamente la cosa migliore e` dare un'occhiata alle forme d'onda con un oscilloscopio.
Quel circuito non deve lavorare senza carico, non farlo funzionare senza 79L05 e carico dietro!
Per usare proficuamente un simulatore, bisogna sapere molta più elettronica di lui
Plug it in - it works better!
Il 555 sta all'elettronica come Arduino all'informatica! (entrambi loro malgrado)
Se volete risposte rispondete a tutte le mie domande
Plug it in - it works better!
Il 555 sta all'elettronica come Arduino all'informatica! (entrambi loro malgrado)
Se volete risposte rispondete a tutte le mie domande
0
voti
Scusa
aduri, ma già misuri solo -2,2 V all' entrata ( Edit: forse meglio dire uscita
, scusa ) della tensione allo switching
A meno che non siano andati in corto C24 o C25, controlla come mai ci sono solo -2.2 V.
Stacca momentaneamente tutto e controlla la tensione in arrivo.
Poi, può anche darsi che sia sia sciupato il 7905, e mandi in corto tutto.
Il resto, se le tensione sui BJT sono correte...
P.S.
Poi stai attento, perché i pin Input-Gnd-Output del 7805 e del 7905 sono disposti diversamente e l' aletta esterna nel primo è collegata al pin Gnd invece nel secondo l' aletta esterna è collegata al Input ( mi sembra di ricordare ...)
comunque guarda i datasheet per sicurezza
A meno che non siano andati in corto C24 o C25, controlla come mai ci sono solo -2.2 V.
Stacca momentaneamente tutto e controlla la tensione in arrivo.
Poi, può anche darsi che sia sia sciupato il 7905, e mandi in corto tutto.
Il resto, se le tensione sui BJT sono correte...
P.S.
Poi stai attento, perché i pin Input-Gnd-Output del 7805 e del 7905 sono disposti diversamente e l' aletta esterna nel primo è collegata al pin Gnd invece nel secondo l' aletta esterna è collegata al Input ( mi sembra di ricordare ...)
comunque guarda i datasheet per sicurezza
0
voti
Pixy ha scritto:
e l' aletta esterna nel primo è collegata al pin Gnd invece nel secondo l' aletta esterna è collegata al Input ( mi sembra di ricordare ...)
Lascia perdere l' ultimo discorso. Ho visto ora che sono 78L05
0
voti
Innanzitutto grazie delle dritte,
vorrei evitare il più possibile di dissaldare componenti perché durante le fasi di analisi guasto gli induttori mi si sono danneggiati ed il circuito stampato ne ha un po' risentito (permanenza eccessiva del saldatore, purtroppo, inevitabile).
Come consiglia Isidoro per prima cosa controllo la presenza dell'onda quadra sul collettore di Q1 anche se le tensioni di polarizzazione sono corrette (perché hai il dubbio che siano guasti?).
Dovrei visualizzare un'onda quadra di Vpp oltre i -8V essendo questo un valore medio (ditemi se dico fesserie).
Comunque sostituirò il diodo, il 79L05 e gli induttori e vedrò quello che succede.
Secondo voi i valori delle induttanze sono vincolanti?
Io avrei delle induttanze da 1,5mH piuttosto grandi (sicuramente supera 1A di corrente) potrebbero andar bene ugualmente, vista la penuria di negozi di elettronici nella mia città.
ciao
Antonio
vorrei evitare il più possibile di dissaldare componenti perché durante le fasi di analisi guasto gli induttori mi si sono danneggiati ed il circuito stampato ne ha un po' risentito (permanenza eccessiva del saldatore, purtroppo, inevitabile).
Come consiglia Isidoro per prima cosa controllo la presenza dell'onda quadra sul collettore di Q1 anche se le tensioni di polarizzazione sono corrette (perché hai il dubbio che siano guasti?).
Dovrei visualizzare un'onda quadra di Vpp oltre i -8V essendo questo un valore medio (ditemi se dico fesserie).
Comunque sostituirò il diodo, il 79L05 e gli induttori e vedrò quello che succede.
Secondo voi i valori delle induttanze sono vincolanti?
Io avrei delle induttanze da 1,5mH piuttosto grandi (sicuramente supera 1A di corrente) potrebbero andar bene ugualmente, vista la penuria di negozi di elettronici nella mia città.
ciao
Antonio
2
voti
Gli induttori non si guastano quasi mai, sono piu` deboli i transistori!
Per usare proficuamente un simulatore, bisogna sapere molta più elettronica di lui
Plug it in - it works better!
Il 555 sta all'elettronica come Arduino all'informatica! (entrambi loro malgrado)
Se volete risposte rispondete a tutte le mie domande
Plug it in - it works better!
Il 555 sta all'elettronica come Arduino all'informatica! (entrambi loro malgrado)
Se volete risposte rispondete a tutte le mie domande
0
voti
RISOLTO
Ringrazio per l'aiuto,
ho sostituito il 79L05, le 2 induttanze ed il diodo veloce e, come per incanto sono apparsi i -5V.
L'oscilloscopio funziona piuttosto bene, consigliato.
ciao
Antonio
Ringrazio per l'aiuto,
ho sostituito il 79L05, le 2 induttanze ed il diodo veloce e, come per incanto sono apparsi i -5V.
L'oscilloscopio funziona piuttosto bene, consigliato.
ciao
Antonio
8 messaggi
• Pagina 1 di 1
Chi c’è in linea
Visitano il forum: Google Adsense [Bot] e 56 ospiti

Elettrotecnica e non solo (admin)
Un gatto tra gli elettroni (IsidoroKZ)
Esperienza e simulazioni (g.schgor)
Moleskine di un idraulico (RenzoDF)
Il Blog di ElectroYou (webmaster)
Idee microcontrollate (TardoFreak)
PICcoli grandi PICMicro (Paolino)
Il blog elettrico di carloc (carloc)
DirtEYblooog (dirtydeeds)
Di tutto... un po' (jordan20)
AK47 (lillo)
Esperienze elettroniche (marco438)
Telecomunicazioni musicali (clavicordo)
Automazione ed Elettronica (gustavo)
Direttive per la sicurezza (ErnestoCappelletti)
EYnfo dall'Alaska (mir)
Apriamo il quadro! (attilio)
H7-25 (asdf)
Passione Elettrica (massimob)
Elettroni a spasso (guidob)
Bloguerra (guerra)





