Cos'è ElectroYou | Login Iscriviti

ElectroYou - la comunità dei professionisti del mondo elettrico

FET per regolatore buck

Elettronica lineare e digitale: didattica ed applicazioni

Moderatori: Foto Utentecarloc, Foto Utenteg.schgor, Foto UtenteBrunoValente, Foto UtenteIsidoroKZ

0
voti

[1] FET per regolatore buck

Messaggioda Foto Utentemarioursino » 30 mar 2016, 10:52

Un saluto a tutti! Ho realizzato un regolatore buck tramite un PIC16 che implementa un controllo PI di tensione (utilizzando solo delle operazioni di bit-shift per applicare i guadagni al segnale d'errore :lol:, viva la potenza di calcolo).

Per ora sto utilizzando un N-MOS logic level che ha una V_{gs,on} di circa 2 V, questo significa che l'uscita può raggiungere idealmente V_{IN}-V_{gs,on} prima che il MOS si spenga, ed è quello che fa.

La teoria mi dice che sarebbe meglio utilizzare un P-MOS, ma la maggior parte delle implementazioni le vedo con un N-MOS. Sapete dirmi quale switch sarebbe meglio utilizzare? Non posso permettermi di alimentare il gate con tensioni più alte di V_{IN}, il driver per ora è questo:



(Scusate per il simbolo della massa ma c'era il blocco già pronto in Fidocad)
Avatar utente
Foto Utentemarioursino
5.687 3 9 13
G.Master EY
G.Master EY
 
Messaggi: 1598
Iscritto il: 5 dic 2009, 4:32

0
voti

[2] Re: FET per regolatore buck

Messaggioda Foto UtenteAlbertoBianchi » 30 mar 2016, 12:36

Puoi benissimo utilizzare un P-MOS, di applicazioni Buck ce ne sono parecchie in giro, basta googolare un po' :ok:
Per darti un consiglio bisognerebbe che tu ci informassi a quale corrente e a quale frequenza lavora il mosfet, oltre che il valore della tensione di alimentazione.
Alberto
La vita è come una bicicletta, devi sempre pedalare per rimanere in equilibrio

Annuncio sempre valido: http://www.electroyou.it/forum/viewtopic.php?f=10&t=62668
Avatar utente
Foto UtenteAlbertoBianchi
2.009 3 5
Master
Master
 
Messaggi: 836
Iscritto il: 4 dic 2014, 18:30
Località: Lastra a Signa (FI)

0
voti

[3] Re: FET per regolatore buck

Messaggioda Foto Utentemarioursino » 30 mar 2016, 13:19

La tensione di ingresso è di 16 V, la frequenza di switching è fissa e pari a 31 kHz. La corrente massima erogabile l'ho fissata io a 1.5 A anche se i componenti potrebbero fare di più.

Per ora utilizzo un NTD60N02R.

So che posso utilizzare il PMOS ma mi chiedevo se fosse davvero più adatto visto che, come ho detto, trovo per la maggior parte configurazioni con NMOS (anche full/half bridge l'high side a canale N, ma questi sono spesso pilotati con gate driver appositi).
Avatar utente
Foto Utentemarioursino
5.687 3 9 13
G.Master EY
G.Master EY
 
Messaggi: 1598
Iscritto il: 5 dic 2009, 4:32

1
voti

[4] Re: FET per regolatore buck

Messaggioda Foto UtenteAlbertoBianchi » 30 mar 2016, 14:54

Si, effettivamente quelli a canale p hanno caratteristiche peggiori (RDSon, Qg...) però per la tua applicazione non presentano limiti apprezzabili. :D
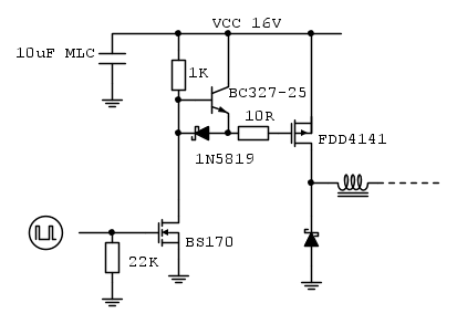
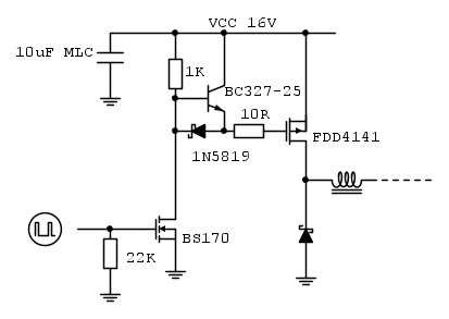
Ho rielaborato un driver che avevo disegnato per un altro utente, potrebbe fare al caso tuo (o perlomeno darti uno spunto di lavoro...)
Alberto
La vita è come una bicicletta, devi sempre pedalare per rimanere in equilibrio

Annuncio sempre valido: http://www.electroyou.it/forum/viewtopic.php?f=10&t=62668
Avatar utente
Foto UtenteAlbertoBianchi
2.009 3 5
Master
Master
 
Messaggi: 836
Iscritto il: 4 dic 2014, 18:30
Località: Lastra a Signa (FI)

1
voti

[5] Re: FET per regolatore buck

Messaggioda Foto Utentelelerelele » 1 apr 2016, 9:12

marioursino ha scritto:Non posso permettermi di alimentare il gate con tensioni più alte di V_{IN}.....

mi sto chiedendo il perché.
è dovuto alla impossibilità del driver? perché per quanto riguarda il MOS, direi che potresti comunque portarlo in saturazione alzando la tensione di gate parechi volt sopra la tensione di drain. non è quello che succede se lo pongo con source a massa e lo piloto con 12V sul gate, troverò il drain che si trova 12V sotto al gate.....basterebbe una semplice pompa di carica a generare la maggiore tensione di controllo.

saluti.
Avatar utente
Foto Utentelelerelele
4.899 3 7 9
Master
Master
 
Messaggi: 5505
Iscritto il: 8 giu 2011, 8:57
Località: Reggio Emilia

0
voti

[6] Re: FET per regolatore buck

Messaggioda Foto Utentemarioursino » 1 apr 2016, 13:45

lelerelele ha scritto:basterebbe una semplice pompa di carica a generare la maggiore tensione di controllo.

Non posso solamente perché non mi sembrava il caso di aggiungere una pompa di carica :lol:
È proprio questo il punto, mi conviene fare così piuttosto che passare a un P-MOS?

Ringrazio Foto UtenteAlbertoBianchi per il suo schema, che userò se dovessi cambiare transistor. Posso chiedere a cosa serve 1N5819?
Avatar utente
Foto Utentemarioursino
5.687 3 9 13
G.Master EY
G.Master EY
 
Messaggi: 1598
Iscritto il: 5 dic 2009, 4:32

0
voti

[7] Re: FET per regolatore buck

Messaggioda Foto Utentelelerelele » 1 apr 2016, 19:21

marioursino ha scritto:non mi sembrava il caso di aggiungere una pompa di carica :lol:
È proprio questo il punto, mi conviene fare così piuttosto che passare a un P-MOS?

penso dipenda in specialmodo dalla corrente che controlli, perché da questa dipende la potenza dissipata sul MOS, se questa è accettabile penso che possa essere usato così, altrimenti direi sia il caso di pensare a qualcos'altro.

saluti.
Avatar utente
Foto Utentelelerelele
4.899 3 7 9
Master
Master
 
Messaggi: 5505
Iscritto il: 8 giu 2011, 8:57
Località: Reggio Emilia

1
voti

[8] Re: FET per regolatore buck

Messaggioda Foto UtentePixy » 1 apr 2016, 21:58

marioursino ha scritto:
Ringrazio Foto UtenteAlbertoBianchi per il suo schema, che userò se dovessi cambiare transistor. Posso chiedere a cosa serve 1N5819?


In un circuito siffatto ,e non ci fosse il diodo, ma ci fosse solo un cortocircuito,il gate del FDD4141 una volta andato a potenziale di massa dopo essere andato in conduzione, non si potrebbe scaricare velocemente.
Si scaricherebbe solo attraverso la resistenza di base del BJT, perché il BJT avendo base ed emettitore allo stesso potenziale sarebbe interdetto.
Invece il diodo intrappola la carica negativa del gate all emettitore del BJT, mentre nella sua base scorre corrente dal positivo attraverso la sua resistenza, mandandolo in saturazione e così scarica velocemente il gate dalla carica negativa acquisita.
Penso che sia così,ma non vorrei sbagliarmi, perciò aspettiamo l' intervento del bravo Foto UtenteAlbertoBianchi che fa proprio dei bei circuiti.

..sto diventando un suo fan :D
Avatar utente
Foto UtentePixy
559 2 7
Expert EY
Expert EY
 
Messaggi: 478
Iscritto il: 20 nov 2012, 20:14

1
voti

[9] Re: FET per regolatore buck

Messaggioda Foto UtenteAlbertoBianchi » 1 apr 2016, 22:34

marioursino ha scritto:Posso chiedere a cosa serve 1N5819?

Serve ad interdire il BC337.
Quando il BS170 "chiude", la corrente di carica di Cgs scorre in questo diodo che risulta polarizzato direttamente.
la tensione di base del BC337 si troverà allora ad essere inferiore a quella di emettitore assicurandone l'interdizione.
Mi sono accorto adesso che ho dimenticato una resistenza tra G e S che fornisce una piccola corrente aggiuntiva al diodo per garantirne la polarizzazione anche quando Cgs è carico, bastano 22K-47K.
Quando il BS170 "apre" la base del BC337 verrà portata verso VCC dalla resistenza da 1K iniettando corrente in base e polarizzando inversamente l'1N5819.
A quel punto il BC337 diventa un buffer di corrente (emitter follower) che provvederà a scaricare repentinamente Cgs e a interdire il mosfet di potenza.

...aspettiamo l' intervento del bravo AlbertoBianchi che fa proprio dei bei circuiti.

ringrazio Foto UtentePixy per il complimento ma il circuito in questione non è farina del mio sacco...
si tratta di un implementazione "classica" arcinota. ;-)
Alberto
La vita è come una bicicletta, devi sempre pedalare per rimanere in equilibrio

Annuncio sempre valido: http://www.electroyou.it/forum/viewtopic.php?f=10&t=62668
Avatar utente
Foto UtenteAlbertoBianchi
2.009 3 5
Master
Master
 
Messaggi: 836
Iscritto il: 4 dic 2014, 18:30
Località: Lastra a Signa (FI)

1
voti

[10] Re: FET per regolatore buck

Messaggioda Foto Utentemarioursino » 1 apr 2016, 23:36

In realtà ho riletto adesso la mia domanda e mi sono chiesto perché mi fosse venuto il dubbio, probabilmente avevo visto tutt'altra cosa. In ogni caso un grazie a tutti :D
Avatar utente
Foto Utentemarioursino
5.687 3 9 13
G.Master EY
G.Master EY
 
Messaggi: 1598
Iscritto il: 5 dic 2009, 4:32

Prossimo

Torna a Elettronica generale

Chi c’è in linea

Visitano il forum: Nessuno e 183 ospiti