Cos'è ElectroYou | Login Iscriviti

ElectroYou - la comunità dei professionisti del mondo elettrico

Amplificare segnale sensore

Elettronica lineare e digitale: didattica ed applicazioni

Moderatori: Foto Utentecarloc, Foto Utenteg.schgor, Foto UtenteBrunoValente, Foto UtenteIsidoroKZ

0
voti

[11] Re: Amplificare segnale sensore

Messaggioda Foto UtenteAlbertoBianchi » 31 mar 2016, 10:45

fui86 ha scritto:Quindi praticamente conviene mettere il trimmer solo sul partitore relativo all'In+ per modificare la tensione di riferimento e diminuire l'offset.
Una 10k potrebbe andar bene ? O porta troppo rumore ?

1/20 del valore totale dovrebbe andare bene, forse anche meno... per il rumore (della spazzola) aggiungi un condensatore verso gnd, ne basta uno da 100nF X7R.
Parlando di rumore, I sensori effetto hall come questo, sono molto rumorosi di suo (typ. 21 mVpp)

Per la contro reazione di guadagno farò delle prove su breadboard invece di mettere il trimmer che giustamente porta sempre problemi proverò a sostituire gradualmente delle resistenze.

Credo che non ci sia bisogno di un quadagno da poter regolare, una volta deteminato il valore idoneo - e in questa fase potresti anche usare un trimmer cermet - puoi montare resistori fissi.
Alberto
La vita è come una bicicletta, devi sempre pedalare per rimanere in equilibrio

Annuncio sempre valido: http://www.electroyou.it/forum/viewtopic.php?f=10&t=62668
Avatar utente
Foto UtenteAlbertoBianchi
2.009 3 5
Master
Master
 
Messaggi: 836
Iscritto il: 4 dic 2014, 18:30
Località: Lastra a Signa (FI)

0
voti

[12] Re: Amplificare segnale sensore

Messaggioda Foto Utentefui86 » 31 mar 2016, 13:54

Ho provato diminuendo la Vref dell'adc e mettendo il condensatore in serie all'ingresso, ma nulla.
Il segnale non viene percepito. Credo proprio che debba amplificarlo per renderlo robusto e leggibile dall'adc.
Inoltre, secondo voi perché quando la porta dell'A/D è float, mi viene letto un valore che oscilla?
Ho pensato fosse un problema di corrente di alimentazione non pulita, ma l'MCP3008 ha un condensatore di filtro sull'ingresso.
Avatar utente
Foto Utentefui86
5 5
Frequentatore
Frequentatore
 
Messaggi: 114
Iscritto il: 3 gen 2009, 15:34

0
voti

[13] Re: Amplificare segnale sensore

Messaggioda Foto Utentefui86 » 31 mar 2016, 14:00

AlbertoBianchi ha scritto:
fui86 ha scritto:Quindi praticamente conviene mettere il trimmer solo sul partitore relativo all'In+ per modificare la tensione di riferimento e diminuire l'offset.
Una 10k potrebbe andar bene ? O porta troppo rumore ?

1/20 del valore totale dovrebbe andare bene, forse anche meno... per il rumore (della spazzola) aggiungi un condensatore verso gnd, ne basta uno da 100nF X7R.
Parlando di rumore, I sensori effetto hall come questo, sono molto rumorosi di suo (typ. 21 mVpp)

Per la contro reazione di guadagno farò delle prove su breadboard invece di mettere il trimmer che giustamente porta sempre problemi proverò a sostituire gradualmente delle resistenze.

Credo che non ci sia bisogno di un quadagno da poter regolare, una volta deteminato il valore idoneo - e in questa fase potresti anche usare un trimmer cermet - puoi montare resistori fissi.


Grazie mille, siete gentilissimi e preziosissimi...
in caso puoi farmi uno schema al volo per farmi un'idea più precisa?
Anche se credo di aver capito tutto.
Avatar utente
Foto Utentefui86
5 5
Frequentatore
Frequentatore
 
Messaggi: 114
Iscritto il: 3 gen 2009, 15:34

0
voti

[14] Re: Amplificare segnale sensore

Messaggioda Foto UtenteAlbertoBianchi » 31 mar 2016, 14:15

AlbertoBianchi ha scritto:Inoltre, secondo voi perché quando la porta dell'A/D è float, mi viene letto un valore che oscilla?
Ho pensato fosse un problema di corrente di alimentazione non pulita, ma l'MCP3008 ha un condensatore di filtro sull'ingresso.
Gli ingressi di questo tipo di convertitori che hanno il condensatore di sample/hold connesso direttamente al pin, vanno sempre chiusi su un'impedenza bassa, non è corretto lasciarli flottanti.
in caso puoi farmi uno schema al volo per farmi un'idea più precisa?

Fallo tu con fidocadj poi all'occorrenza lo correggiamo.
Alberto
La vita è come una bicicletta, devi sempre pedalare per rimanere in equilibrio

Annuncio sempre valido: http://www.electroyou.it/forum/viewtopic.php?f=10&t=62668
Avatar utente
Foto UtenteAlbertoBianchi
2.009 3 5
Master
Master
 
Messaggi: 836
Iscritto il: 4 dic 2014, 18:30
Località: Lastra a Signa (FI)

0
voti

[15] Re: Amplificare segnale sensore

Messaggioda Foto Utentefui86 » 31 mar 2016, 14:34

AlbertoBianchi ha scritto:
AlbertoBianchi ha scritto:Inoltre, secondo voi perché quando la porta dell'A/D è float, mi viene letto un valore che oscilla?
Ho pensato fosse un problema di corrente di alimentazione non pulita, ma l'MCP3008 ha un condensatore di filtro sull'ingresso.
Gli ingressi di questo tipo di convertitori che hanno il condensatore di sample/hold connesso direttamente al pin, vanno sempre chiusi su un'impedenza bassa, non è corretto lasciarli flottanti.
in caso puoi farmi uno schema al volo per farmi un'idea più precisa?

Fallo tu con fidocadj poi all'occorrenza lo correggiamo.


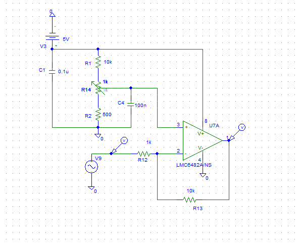
Purtroppo non riesco a farlo con Fidocad, sono riuscito comunque a realizzarlo con Orcad (cfr. figura).

Il problema è l'uscita. L'offset è sempre presente, ovvio che mi manca la simulazione con il trimmer, quindi non posso tunarlo in diretta.
Allegati
circuito 2.PNG
circuito 2.PNG (10.66 KiB) Osservato 5765 volte
Avatar utente
Foto Utentefui86
5 5
Frequentatore
Frequentatore
 
Messaggi: 114
Iscritto il: 3 gen 2009, 15:34

1
voti

[16] Re: Amplificare segnale sensore

Messaggioda Foto UtenteMarcoD » 31 mar 2016, 16:09

Il sensore ad effetto hall è un sensore pregiato che misura corrente dalla continua a fino a una frequenza di un centinaio di chiloherz. Ha l'inconveniente di un offset di 2,5 V magari influenzato dalla temperatura.

Se erve solo per misurare corrente alternata a 50 Hz si potrebbe adoperare un trasformatore amperometrico.
Non ne ho mai usato uno, ma penso che si potrebbe adoperare un trasformatorino supponiamo da 220 a 9 V 10 VA alimentandolo alla rovescia. Dovrebbe costare meno e avere lo stesso buon isolamento.
Si fa passare la corrente da misurare nel secondario a bassa tensione e chiudendo l'avvolgimento lato 220 V su un resistore da supponiamo 100 ohm.
Proviamo a verificarne il funzionamento:
220/9 = 24,4 rapporto spire
1 A >> 1/24,4 = 0,041 ampere efficaci
0,041 * 100 = 4,1 V letti sul lato avvolgimento 220 V.
4,1 * 2.82 = 11 V picco picco che leggi con il ADC
Se 11 V sono troppi, riducili a 5 portando la R da 100 a 50 ohm.
Puoi poi misurare la tensione con un multimetro, e conflontarla con la misura di corrente.
Che ne dite? Può funzionare?
O_/
Avatar utente
Foto UtenteMarcoD
12,2k 5 9 13
Master EY
Master EY
 
Messaggi: 6696
Iscritto il: 9 lug 2015, 16:58
Località: Torino

0
voti

[17] Re: Amplificare segnale sensore

Messaggioda Foto UtenteAlbertoBianchi » 31 mar 2016, 16:11

In serie a V9 dovresti mettere una batteria a 2.5V che rappresenta l'offset dell' ACS712 e la tensione di V9 il segnale Vpp relativo alla corrente letta.
R1 ed R2 dovrebbero essere di valore uguale.
Dato che si tratta di un circuito ideale, R14 non serve, lascia solo il partitore R1+R2.
Alberto
La vita è come una bicicletta, devi sempre pedalare per rimanere in equilibrio

Annuncio sempre valido: http://www.electroyou.it/forum/viewtopic.php?f=10&t=62668
Avatar utente
Foto UtenteAlbertoBianchi
2.009 3 5
Master
Master
 
Messaggi: 836
Iscritto il: 4 dic 2014, 18:30
Località: Lastra a Signa (FI)

0
voti

[18] Re: Amplificare segnale sensore

Messaggioda Foto UtenteAlbertoBianchi » 31 mar 2016, 16:31

Questo sensore, mi fornisce, inoltre, un offset di 2.5VDC sul segnale.
L'obiettivo è quello di eliminare questo offset e di amplificare il segnale alternato di almeno 4 o 5volte il segnale d'origine.

mi è venuto un dubbio, forse per offset intendiamo due cose diverse.
Il punto di lavoro del sensore, fissato a 0A=2.5V, ti permette di leggere con l'adc, in complemento a 2 (cioè con il bit di segno), sia i valori di corrente positivi che quelli negativi, se lo azzeri leggerai solo i valori di corrente positivi (nel caso di corrente alternata leggerai una sola semionda).
E' questo quello che vuoi realizzare?
Alberto
La vita è come una bicicletta, devi sempre pedalare per rimanere in equilibrio

Annuncio sempre valido: http://www.electroyou.it/forum/viewtopic.php?f=10&t=62668
Avatar utente
Foto UtenteAlbertoBianchi
2.009 3 5
Master
Master
 
Messaggi: 836
Iscritto il: 4 dic 2014, 18:30
Località: Lastra a Signa (FI)

0
voti

[19] Re: Amplificare segnale sensore

Messaggioda Foto Utentefui86 » 31 mar 2016, 16:50

Va assolutamente bene leggere solo la semionda positiva.
Provvederò via software a trovare il valore del picco ed effettuare i giusti adeguamenti.
Il mio problema ora è riuscire a leggere un valore corretto e lineare.

Ho provato con il partitore resistivo con R1=R2=10k, ma l'offset di 2.5 rimane.
L'offset è impostato già all'interno del generatore sinusoidale: Vamp=0.3V e Voffset=2.5.
Purtroppo anche così non viene annullato l'offset. Mi rimane incomprensibile questa cosa!
Mi è matematicamente impossibile da capire.
Avatar utente
Foto Utentefui86
5 5
Frequentatore
Frequentatore
 
Messaggi: 114
Iscritto il: 3 gen 2009, 15:34

0
voti

[20] Re: Amplificare segnale sensore

Messaggioda Foto Utentefui86 » 31 mar 2016, 16:51

MarcoD ha scritto:Il sensore ad effetto hall è un sensore pregiato che misura corrente dalla continua a fino a una frequenza di un centinaio di chiloherz. Ha l'inconveniente di un offset di 2,5 V magari influenzato dalla temperatura.

Se erve solo per misurare corrente alternata a 50 Hz si potrebbe adoperare un trasformatore amperometrico.
Non ne ho mai usato uno, ma penso che si potrebbe adoperare un trasformatorino supponiamo da 220 a 9 V 10 VA alimentandolo alla rovescia. Dovrebbe costare meno e avere lo stesso buon isolamento.
Si fa passare la corrente da misurare nel secondario a bassa tensione e chiudendo l'avvolgimento lato 220 V su un resistore da supponiamo 100 ohm.
Proviamo a verificarne il funzionamento:
220/9 = 24,4 rapporto spire
1 A >> 1/24,4 = 0,041 ampere efficaci
0,041 * 100 = 4,1 V letti sul lato avvolgimento 220 V.
4,1 * 2.82 = 11 V picco picco che leggi con il ADC
Se 11 V sono troppi, riducili a 5 portando la R da 100 a 50 ohm.
Puoi poi misurare la tensione con un multimetro, e conflontarla con la misura di corrente.
Che ne dite? Può funzionare?
O_/


Può funzionare sicuramente. Il problema è trovare il giusto trasformatore commerciale.
Allo stesso prezzo si trova il sensore.
Avatar utente
Foto Utentefui86
5 5
Frequentatore
Frequentatore
 
Messaggi: 114
Iscritto il: 3 gen 2009, 15:34

PrecedenteProssimo

Torna a Elettronica generale

Chi c’è in linea

Visitano il forum: Nessuno e 43 ospiti